DC娱乐网
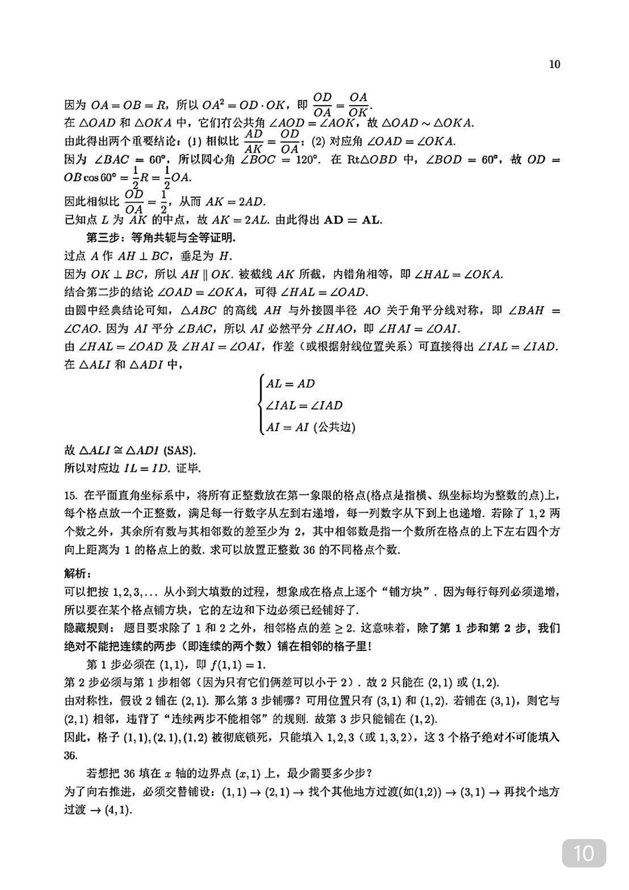
初中数学竞赛登高题 难度较大 初三的同学如果专注于中考 不建议练习 除非你有自招
2026-04-10 00:10:50
数学放大镜
生活
初中数学竞赛登高题
难度较大
初三的同学如果专注于中考
不建议练习
除非你有自招的需求
猜你喜欢
你根本就不知道,想考985有多难?1、中考上不了重点高中,基本上就跟985没关系
2026-04-19
凌瑶谈体育
标签:
高考
中考
中小学
到了高中你会发现,中考成绩在600分以下的孩子到了高中,成绩总是不好提升的原
2026-04-20
萝莉不唠嗑
标签:
中考
中小学
中考数学作辅助线万能口诀(直接背)中点中线倍延长,角分垂线截等长。等腰直
2026-04-14
寒梅初中英语数学
标签:
数学
中考
中小学
如果自己的孩子还在念书,一定要让他拼命的读书,特别是中考,一定要考高中!如果考不
2026-04-14
力量阿四哥
标签:
高考
中考
高中,省重点老教师总结的几条规律:1、如果你的孩子没有补课,还能考上中等
2026-04-08
飞兰谈课
标签:
物理
教师
老师
中小学
小区里一个普通男孩中考失利,没进重点高中,母亲整夜刷负面新闻,愁得吃不下饭。
2026-04-12
小月轻说
标签:
襄阳
中考
中小学
上了高中你才能发现:高中三年压力最大的是高二,因为高二是三年中分数最低的一年
2026-05-01
苏韵悠长
标签:
数学
中小学
上了高中你才会发现:1、男生考不上好大学,一定是败在英语上,一般英语能考到12
2026-05-02
苏韵悠长
标签:
英语
大学
数学
热门分类
推荐
热榜
军事
NBA
体育
社会
明星八卦
娱乐
财经
科技
汽车
历史
国际
游戏
动漫
公益
搞笑
商业
互联网
数码
国际足球
房产
家居
时尚
科学探索
职场
育儿
股票
教育
影视
情感
热点
中国军情
武器
中国南海
中国足球
亚洲杯
科比
综合体育
CBA
投资
楼市
大咖秀
外汇
创业
风口
SUV
豪车
概念车
优惠
新能源
美国
欧洲
朝日韩
俄罗斯
孕期
街拍
恋爱攻略
婚姻
正能量