深铁集团以底价约8.7亿元摘牌罗湖笋岗H302-0107地块,折合楼面地价约22437元/㎡。
值得一提的是,该宗地块是深圳首次尝试以“住宅+轨道”的模式出让,此次捆绑出让H302-0107、H302-0108两宗地块。
近日,官方备案名公布:阅湖境家园!


[项目概况]
罗湖笋岗H302-0107地块位于罗湖区笋岗街道梅园路与宝岗路交汇处西南侧,是罗湖罕见的招拍挂地块,且紧邻地铁7号线笋岗站,区位条件十分优越。


该地块旁边就是华润置地华润笋岗中心,周边的商业、交通等配套成熟。


H302-0107/H302-0108地块周边。乐居摄
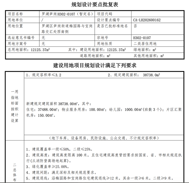
根据规划设计要点,住宅地块(H302-0107)住宅部分37488㎡,配建3班幼儿园1000㎡、物业用房100㎡、片区机房150㎡,以及社区活动场地、儿童游戏场地等公共配套。

另一宗轨道地块(H302-0108),属于轨道交通用地,即地铁17号线一期工程,按三维宗地分层设权;位于地下,其中地下一层投影面积4416.43㎡,地下二层投影面积2227.01㎡,总建面6643.44㎡。主要用于地铁站厅层及站台层的建设。

H302-0108地块现场,乐居摄。

住宅37488㎡允许分割转让;幼儿园、片区机房由竞得人建成后无偿移交政府;轨道交通设施(6643.44㎡)不得转让。
本公告出让宗地住宅部分须自《出让合同》签订之日起1年内开工,4年内竣工;轨道部分须自《出让合同》签订之日起1年内动工,3年内竣工。
竞得人须无条件配合地铁7号线、17号线的日常运营及管理工作,并做好相关设施衔接。
[购房资讯轻松享,快来关注乐居网]