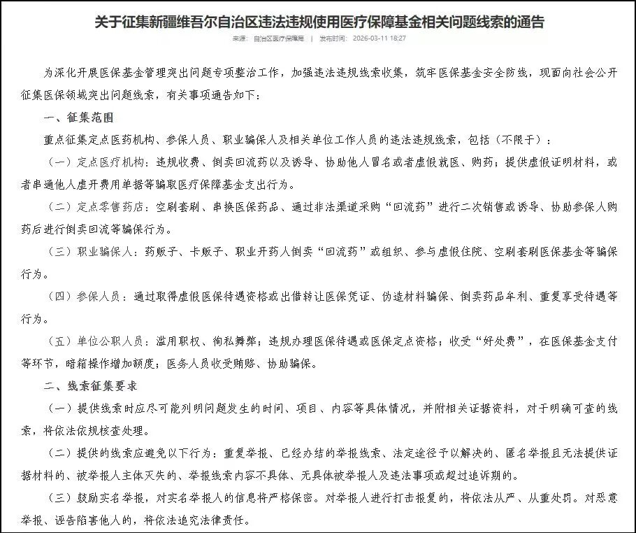
#举报医保违规最高奖20万#【各地公开征集违法违规使用医保基金线索,最高奖励20万元】#医保基金线索征集启动#近日,为深化医保基金管理突出问题整治,充分调动广大人民群众参与医保基金监管的积极性、主动性,全国各地医保部门陆续发布公告,面向全社会公开征集违法违规使用医保基金问题线索,接受群众举报监督,举报线索经查证属实,将按规定给予奖励,最高奖励20万元。
欢迎广大人民群众、社会各界积极参与医保基金使用管理监督,如实反映涉嫌欺诈骗保和违法违规使用医保基金问题线索,共筑医保基金安全防线,守护好群众自己的“看病钱”“救命钱”。#老百姓看病应该多留个心眼#(国家医保局)


