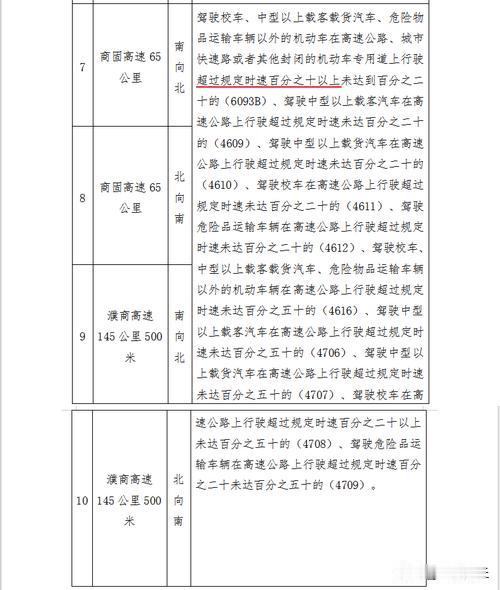
【商丘市公安局关于辖区高速公路10处交通技术监控设备启用的公告】为加强商丘市辖区高速公路交通安全管理,预防和减少道路交通事故,根据《中华人民共和国行政处罚法》《中华人民共和国道路交通安全法》《中华人民共和国道路交通安全法实施条例》《河南省道路交通安全条例》《道路交通安全违法行为处理程序规定》等法律法规规定,商丘市公安局交通管理支队在辖区高速道路新增10处交通技术监控设备,用于查处驾驶机动车违反禁止标线指示、驾驶时拨打接听手持电话、驾驶人未按规定使用安全带、在高速公路上倒车、在高速公路上逆行、在高速公路上超速行驶等交通违法行为。新增的10处交通技术监控设备自2026年4月10日起正式启用,现向社会公示交通技术监控设备设置地点及查处的道路交通违法行为,希望广大群众自觉遵守交通法规,共同维护道路交通秩序。
附件:新增交通技术监控设备设置地点及查处的道路交通违法行为
商丘市公安局
2026年4月1日(via商丘市公安局)





