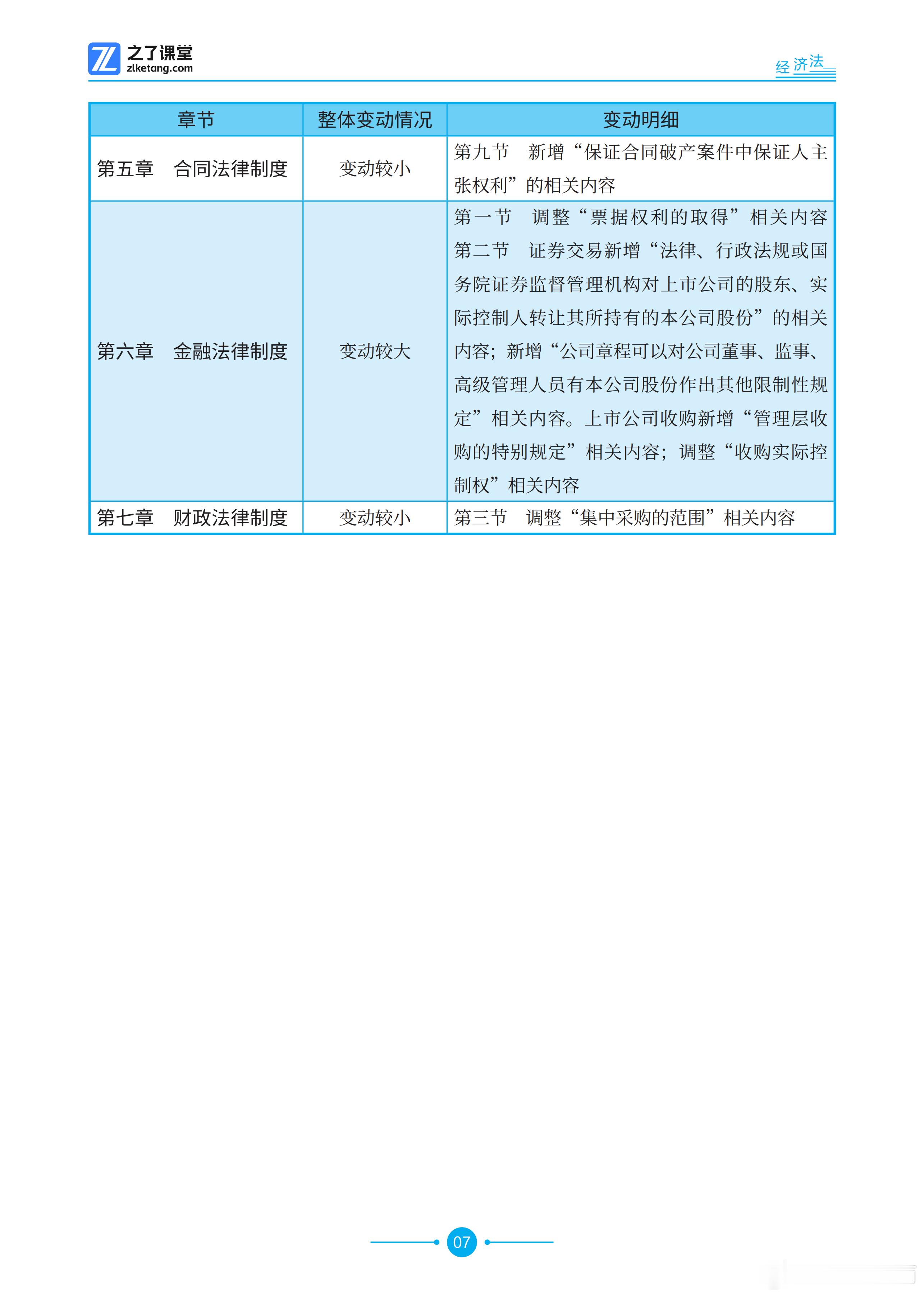
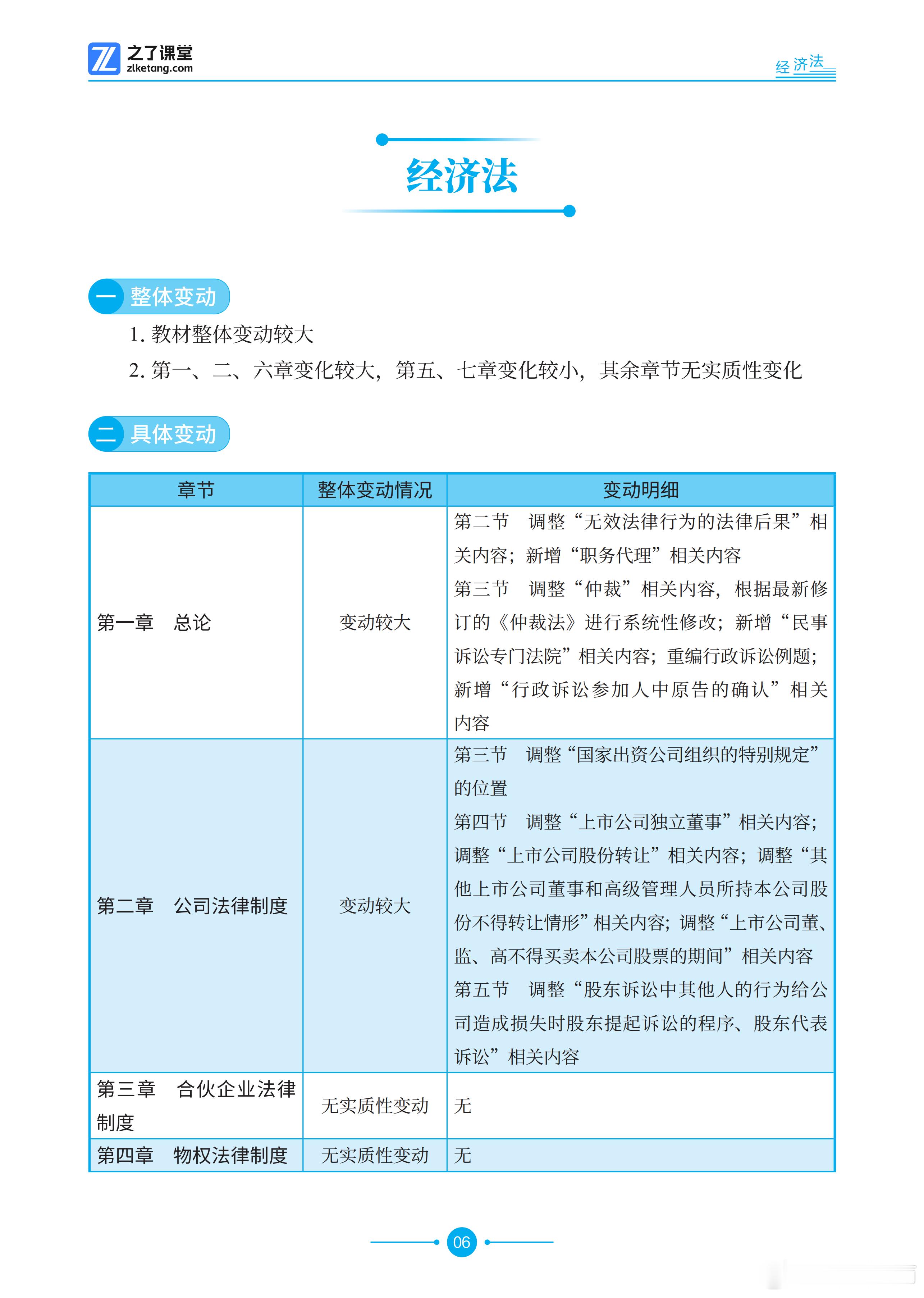
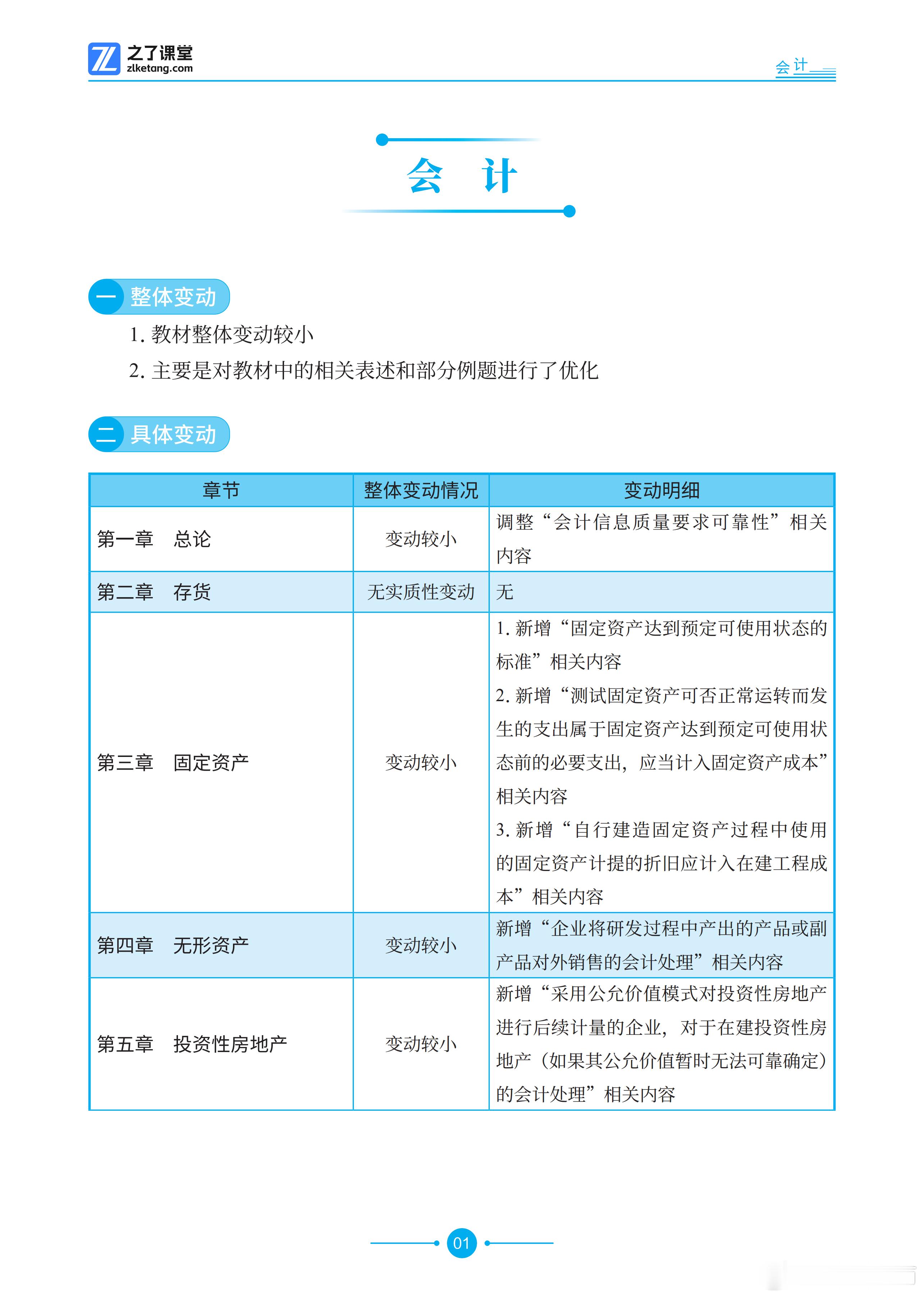
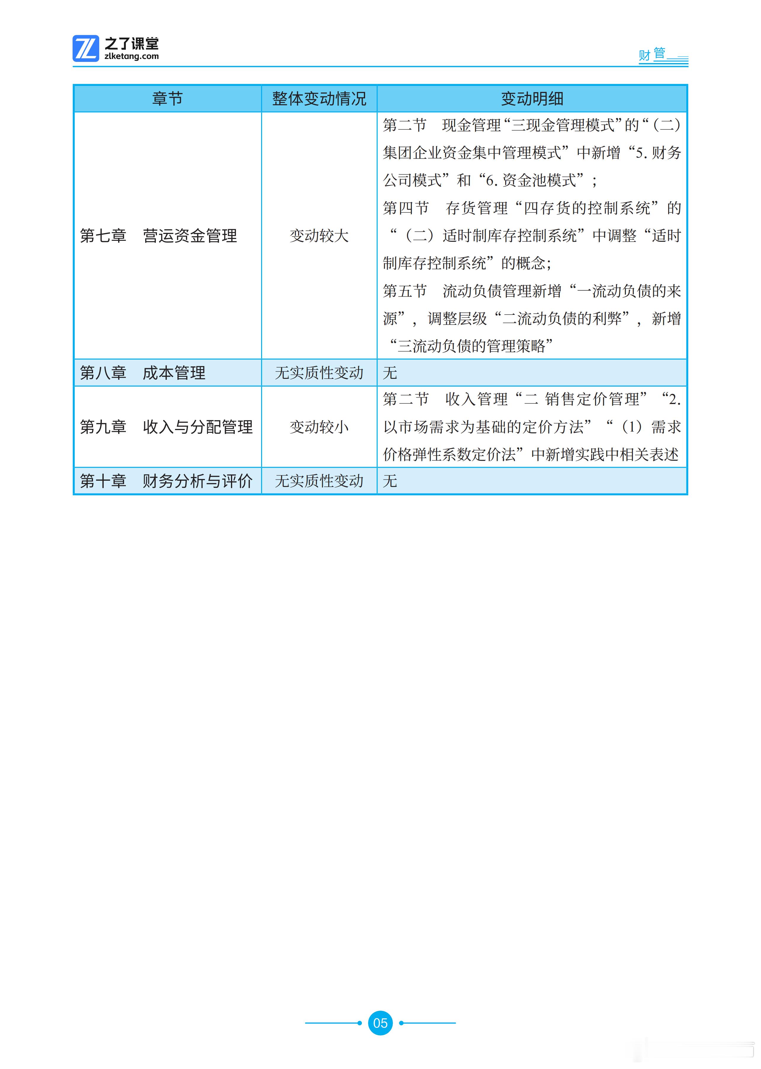
2026年中级会计实务教材发布,几乎没有实质变化。主要是对教材中的相关表述和部分例题进行了优化。所以提前学,是完全正确的!要说实质变化,我认为只有投资性房地产一处:“采用公允价值模式对投资性房地产进行后续计量的企业,对于在建投资性房地产(包括企业首次取得在建投资性房地产),如果其公允价值无法可靠确定,但预期该投资性房地产完工后公允价值能够持续可靠取得的,应当以成本计量该在建投性房地产,其公允价值能够可靠计量时或完工后(两者孰早),再以公允价值计量”。按判断题把握吧, 感觉可考性也不是很高。中级会计







