DC娱乐网
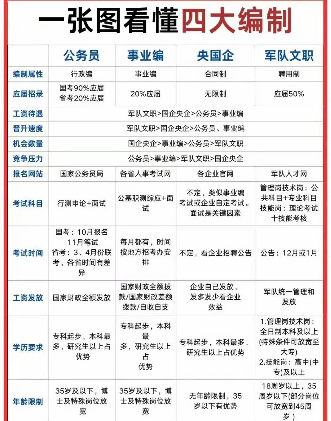
一张图让你看懂四大编制。
2026-04-16 12:48:35
去非
文化
一张图让你看懂四大编制。
猜你喜欢
有道理
2026-05-19
香寒说趣事
标签:
中英关系
诺贝尔物理学奖
诺贝尔经济学奖
诺贝尔和平奖
这三个飞机要是涂装一模一样的话,估计都会傻傻分不清楚到底谁是谁了,从正脸外形上看
2026-05-17
人间事值得玩一会
标签:
飞机
运-20
运输机
一开始以为图1是串子,最后发现他是认真的。
2026-05-17
香寒说趣事
标签:
西班牙人
爱尔兰
西班牙
人民币
国企密薪制,到底是隐私保护,还是一块见不得光的遮羞布?国企搞密薪制,初衷是怕
2026-05-17
晓蓝团赏
标签:
国企
薪酬
什么叫人情世故:1. 朋友请你吃饭,你想带瓶酒过去,朋友说“不用带东西,人来就
2026-05-17
读见本心
标签:
人情世故
和一个做外贸的老板聊到很晚,他透露了三个消息,让我感到很震撼第一个消息,欧美大
2026-05-17
小美诉说情感
标签:
外贸
根据现有信息,我或许理解得有点单纯,一直觉着帕斯是心有所属,而且属意国米。如果他
2026-05-18
扬菲评体育
标签:
国米
萨内蒂
热门分类
推荐
热榜
军事
NBA
体育
社会
明星八卦
娱乐
财经
科技
汽车
历史
国际
游戏
动漫
公益
搞笑
商业
互联网
数码
国际足球
房产
家居
时尚
科学探索
职场
育儿
股票
教育
影视
情感
热点
中国军情
武器
中国南海
中国足球
亚洲杯
科比
综合体育
CBA
投资
楼市
大咖秀
外汇
创业
风口
SUV
豪车
概念车
优惠
新能源
美国
欧洲
朝日韩
俄罗斯
孕期
街拍
恋爱攻略
婚姻
正能量