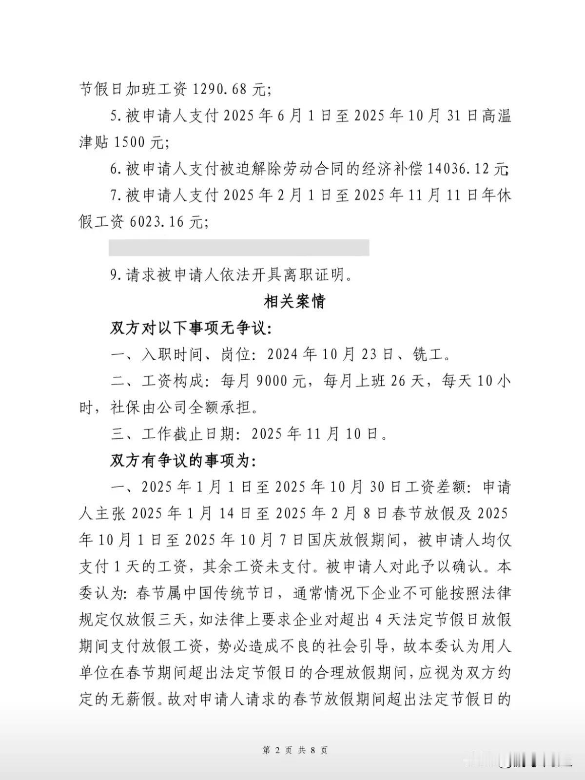
近日,深圳一公司因一年内未与员工签订劳动合同,被判依法赔付近10万元。
该员工任职铣床技工,入职满一年后,公司仍未与其签订劳动合同,员工遂向公司提交《被迫解除劳动合同通知书》,并就劳动争议向相关部门提起仲裁及诉讼,主张多项赔偿。
该员工列举的公司违规情形较为细致,甚至将公司因台风停工后要求补班的事项也纳入诉求。
最终,员工提出的多项违法赔偿主张均得到仲裁委员会支持。








近日,深圳一公司因一年内未与员工签订劳动合同,被判依法赔付近10万元。
该员工任职铣床技工,入职满一年后,公司仍未与其签订劳动合同,员工遂向公司提交《被迫解除劳动合同通知书》,并就劳动争议向相关部门提起仲裁及诉讼,主张多项赔偿。
该员工列举的公司违规情形较为细致,甚至将公司因台风停工后要求补班的事项也纳入诉求。
最终,员工提出的多项违法赔偿主张均得到仲裁委员会支持。








评论列表