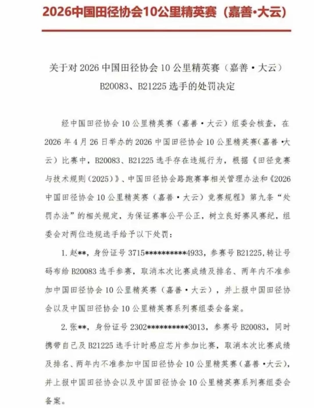
跑圈史上堪称离谱又丢人一幕,4月26日中国田径协会10公里精英赛嘉善·大云站,有两选手胸前直接挂着双号码布,堂而皇之参赛,全程大摇大摆、招摇过市,完全无视赛事规矩,没有半点羞愧感和敬畏心。
常人作弊尚且懂得低调遮掩、偷偷摸摸,这两人反倒高调违规、明目张胆,把严肃正规的田径赛事,当成了随心所欲的个人秀。为了一点虚荣弄虚作假,毫无底线、毫无廉耻,做作行径实在令人作呕。
这种毫无掩饰、明目张胆的违规,比偷偷摸摸的作弊更令人不齿。偷偷作弊是心存侥幸,而当众违规便是毫无敬畏、毫无廉耻。连这点底线都守不住,赛道跑得再快,人品也早已彻底落后,彻底输得一败涂地。体育赛场从不纵容投机,漠视规则、践踏公平的人,终究只会被赛道抛弃,被所有热爱运动的人所不齿。
赛事公平容不得肆意践踏,体育精神经不起这般亵渎。组委会零容忍重拳出手,取消两人比赛成绩,处以禁赛两年、全系列赛事永久拉黑,处罚恰到好处、大快人心。赛道拼的是实力与自律,靠投机耍滑、不要脸博虚名,最终只会自毁口碑,被整个跑圈唾弃。
分享跑步感悟


