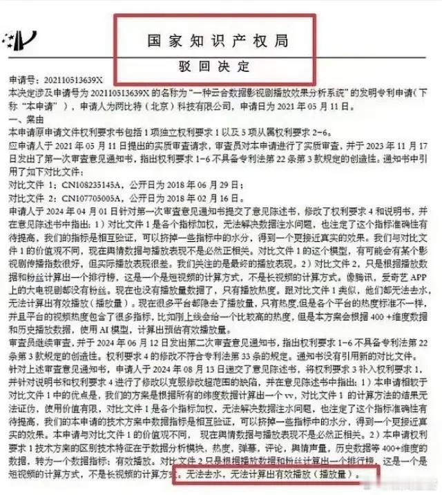
云合被废了!云合申请专利被国家知识产权局驳回,官方认定其算法无法计算有效播放量且无法“脱水”,也就是无法剔除异常流量,云合原本就是抓取其他平台的数据生成的预估播放量,无法剔除片方或者其他方买水情况,所以不具备专利性,但是就目前来看,内娱依旧没有能取代云合大数据结算平台,目前各数据平台给出的数据都做不到透明化计算,广电完全可以推一款权威的数据平台出来。


云合被废了!云合申请专利被国家知识产权局驳回,官方认定其算法无法计算有效播放量且无法“脱水”,也就是无法剔除异常流量,云合原本就是抓取其他平台的数据生成的预估播放量,无法剔除片方或者其他方买水情况,所以不具备专利性,但是就目前来看,内娱依旧没有能取代云合大数据结算平台,目前各数据平台给出的数据都做不到透明化计算,广电完全可以推一款权威的数据平台出来。

