
没人想打价格战,但没人可以单方面决定停下来,直到整个系统濒临崩溃。这大概就是2025年汽车行业价格战被监管强势按住的“前情提要”。
如果要追溯,这轮价格战的开端可以追溯到2023年初,看上去并无引领能力的东风系率先“开战”,随后这颗“火星”迅速燎原,成为一场波及整个市场,并愈演愈烈的全面价格战。
这一打就打到了2025年,可事实上,经过前面两年多的价格战,汽车产业的利润率已经被压缩到了极致,再也无力继续加码,但价格战早已成了一辆失控的巨型战车,仅靠企业和行业的力量已经无法停下来了。
最后监管不得不强势介入,短时间内诸多政策频繁出台,才把这辆战车的刹车勉强踩住。站在2025年的年末,笔者认为有必要系统梳理这场价格战,并为之找出一个答案——价格战为什么非打不可?
三年价格战,一场系统性崩坏
自2023年价格战打响之后,潘多拉的魔盒似乎就被打开了。
中国汽车流通协会的数据显示,2023年国内共有148款车型降价;2024年这一数字激增至227款,其中,新能源车型平均每款降价1.8万元,燃油车车型平均每款降价1.3万元;2025年5月比亚迪发起新一轮价格战后,当月降价车型就增加至百余款(1-4月降价车型超60款)。
全面价格战之下,销量和利润呈现出两极分化的走势。销量方面,中国汽车工业协会的数据显示,2023年、2024年以及2025年前11个月,中国乘用车销量分别为2606万辆、2756万辆、2725万辆,同比增长幅度分别为10.6%、5.8%和11.5%。

与销量增长形成鲜明对比的是汽车行业利润率的不断下降,国家统计局的数据显示,2020-2024年,汽车行业利润率分别为6.2%、6.1%、5.7%、5.0%、4.3%;2025年一季度更是降至了3.9%的汽车行业利润率历史低位。
近几年,汽车行业利润率常年低于下游工业企业的平均利润率,已经成为了“拖后腿”的存在。
惨烈的价格战之下,汽车产业链各个环节无一幸免。
流通端,2024年全国汽车4S店退网数量达到4419家,2025年上半年4S店净减少625家,较2024年末又下降1.9%;上半年经销商亏损比例上升至52.6%,持平比例17.5%,盈利比例29.9%,经销商亏损面比2024年的41.7%扩大了10.9个百分点,而且经销商毛利中新车贡献为-22.3%。

同时,2025年上半年有74.4%的汽车经销商出现不同程度的价格倒挂,43.6%的汽车经销商价格倒挂幅度在15%以上。
上游零部件供应商端,不断增加的“年降”和付款周期都压得中小企业喘不过来气,有调研机构的数据显示,超六成参与者表示2025年车企提高了年降幅度,其中,四成的参与者透露所在公司被要求的年降幅度为6%-10%。
Wind数据显示,2024年,中国自主品牌车企平均应付账期周转天数为182天,是国家车企的2.3倍,各种“链”组成的供应链金融平台,更成了一笔算不清楚的“乱账”,其规模到底有多大、危害到底有多严重,至今也没有一个权威的统一数据。

罗兰贝格在《2025年全球汽车零部件供应商研究》中指出,全球零部件行业已陷入了“停滞转型期”,价格战传导的压力使得零部件毛利率较三年前缩水2.8个百分点。
没有人说得明白供应链环节的“账”究竟有多少,但大家都已经感知到了风险,如果不遏制住恶性价格战的发展,系统性崩坏几乎是不可避免的,只是时间问题。
监管强势出手,无序内卷偃旗息鼓
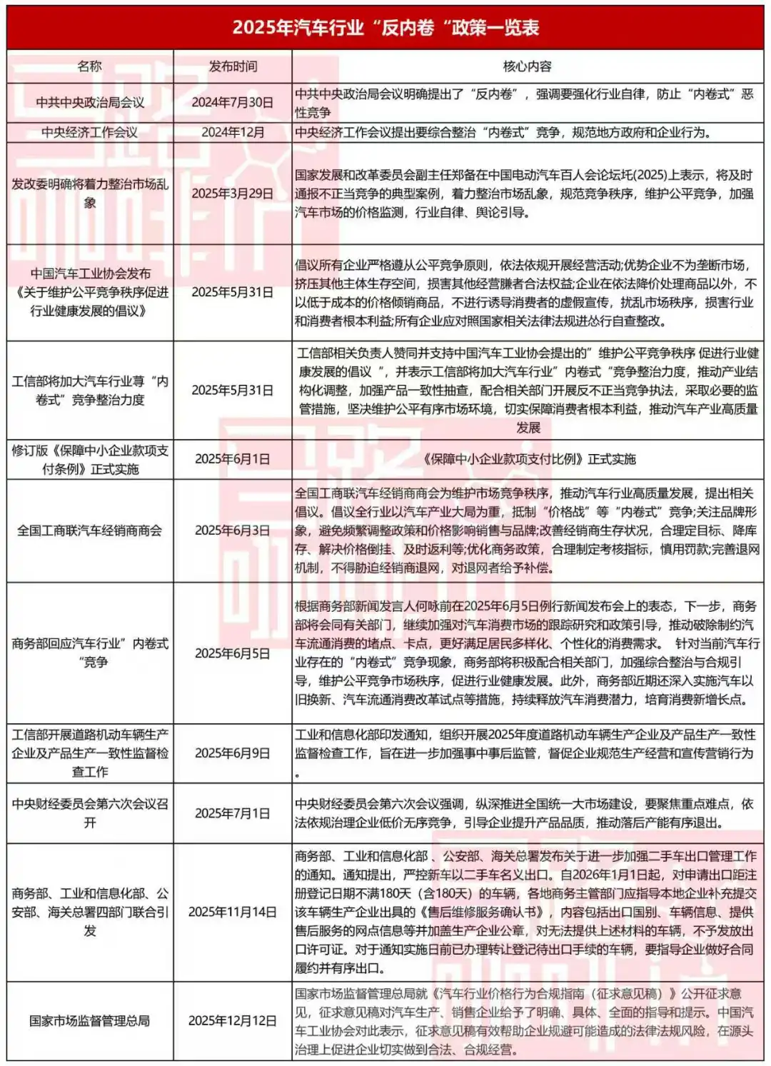
实际上,监管层面早就注意到了“内卷”问题,2024年7月30日,中共中央政治局会议明确提出了“反内卷”,强调要强化行业自律,防止“内卷式”恶性竞争;12月,中央经济工作会议提出要综合整治“内卷式”竞争,规范地方政府和企业行为。
然而,内卷并未因此降温,因此进入2025年,监管层面的动作越来越多、力度越来越大。

从2月开始,监管部门就频发发声,5月下旬龙头车企比亚迪开启新一轮价格战之后,5月31日,中国汽车工业协会就发布了《关于维护公平竞争秩序促进行业健康发展的倡议》,同一天工信部相关负责人表示赞同倡议,并表示将加大汽车行业“内卷式”竞争整治力度;隔天(6月1日)修订版《保障中小企业款项支付条例》正式实施,60天账期成为行业热议话题。
随后,国内近20家重点汽车企业承诺将支付账期统一至60天内。

6月3日,全国工商联汽车经销商商会倡议抵制“价格战”等“内卷式”竞争;6月5日,商务部表态将加强汽车市场综合整治与合规引导;6月9日,工信部开展道路机动车辆生产企业及产品生产一致性监督检查工作,督促企业规范生产经营和宣传营销行为;7月1日,中央财经委员会第六次会议强调,纵深推进全国统一大市场建设,聚焦重点难点,依法依规治理企业低价无序竞争……
6月,多地银行监管部门也停掉了“高息高返”的汽车金融业务。
此外,5月以来,零公里二手车也进入舆论视野,并引发监管部门关注,最终于11月14日,商务部等四部委发布了关于进一步加强二手车出口管理工作的通知,被业内成为“180天红线”的政策将自2026年1月1日起执行。
2025年的价格战被在很短时间内以雷霆之势“按住”,足见监管层面的态度之坚决,而效果也逐步显现出来,国家统计局解读11月PPI数据时称:综合整治“内卷式”竞争成效显现,相关行业价格同比降幅收窄。重点行业产能治理持续推进,市场竞争秩序不断优化,锂离子电池制造、新能源车整车制造价格降幅比上月分别收窄0.7个和0.6个百分点。
自2025年8月起,官方表述从“效果逐步显现” 发展为“成效显现”。

为了巩固成果,杜绝2026年价格战“反复”,12月12日,国家市场监督管理总局就《汽车行业价格行为合规指南(征求意见稿)》公开征求意见。
价格战为什么非打不可?
中国汽车市场这一轮持续很久的价格战,本质上是因为新技术带来了产业变革和产业链重构,于是涌现出了很多结构性机会,携新技术和新资本的力量开始涌入,市场格局被打破,市场集中度开始变化,震荡随之而来,只能达成一个新的平衡时才能停下来。
那么新的平衡怎样才能达成?这个问题的答案就在最质朴的“供应和需求”关系中。

当前,中国汽车市场同时面临供应(产能)过剩和需求不足的挑战。
在供应端,据工信部原副部长苏波给出的数据,目前燃油车至少有3000多万辆的产能,新能源汽车则已建成2000多万辆的产能,油电转换仅消化了200-300万辆燃油车产能,新能源车产能多为新建。
参考燃油车整体利用率低于60%的现状,意味着燃油车产能闲置保守估计就已经超过了1000万辆。
新能源车方面,今年前11个月,新能源车累计销量为1478万辆,预计全年销量在1600万辆左右,如果达成,新能源车也面临最少400万辆的产能闲置。还有统计数据宣称,到2025年中国新能源产能将达到3000万辆。
可惜,闲置产能的退出实在太过困难,没有一个地方政府不想引入一个整车制造项目,也没有一个地方政府愿意眼睁睁看着已有的车企倒闭、停产,所以才会有各种地方政府在新能源车野蛮成长期被骗的案例,才会有各种地方政府的政策扶持,才会有被发改委点名的“地方保护”。
落后的产能谁都不愿意退出,那只剩拼死一搏一条路可走了,价格战是唯一的选择。

在需求端,需求不足体现在两方面,一是整体需求萎缩,在经济下行的大背景下,这是必然会出现的现象;二是消费降级,在国家用以旧换新政策刺激消费之后,中低端车型的销量提升比中高端车型更为明显,乘用车整体价格带在不断下移。
另外,智能电动车的“电子产品”属性导致其技术迭代速度远快于传统燃油车。车企面临“不投入研发是等死,投入研发是找死”的困境。巨大的研发成本需要通过规模效应来摊薄,这进一步加剧了通过降价抢市场的冲动。
更加微观的层面来看,对于众多新势力车企而言,销量增速是支撑其市值和融资能力的关键。即便短期亏损,也需要通过“以价换量”来维持市场信心和资本输血能力,否则可能迅速掉队。

换言之,如果无法解决上述供需两方面的问题,恶性价格战的烈度可以被遏制,但无法真正消失。
供应上,需要严控新增产能,推动落后产能关停并转;需求上,扩大内需已经成为未来一段时间的大政方针,打开海外市场的广阔空间也是拉动需求的必须尝试。大方向已经非常明确了,汽车行业能否尽快重回正轨,笔者将持续保持观察。