氢能汇获悉,12月19日,国家电力投资集团有限公司二〇二五年度第99批集中招标(吉电股份梨树风光制绿氢生物质耦合绿色甲醇项目PEM水电解制氢设备)招标公告。
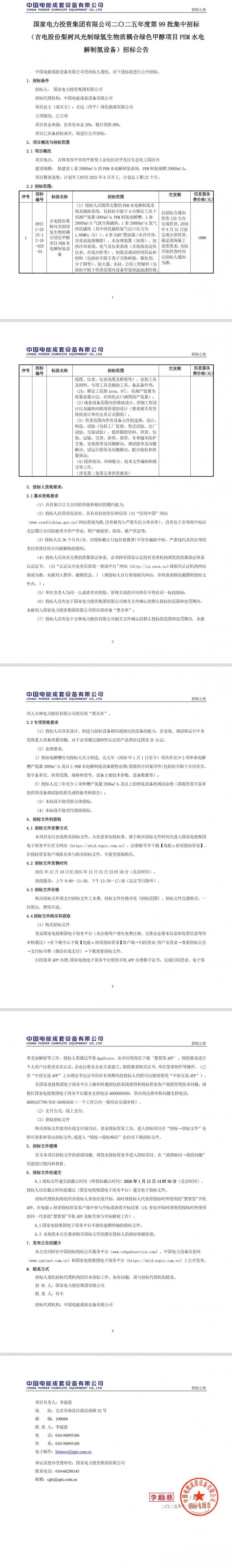
根据招标公告,吉电股份梨树风光制绿氢生物质耦合绿色甲醇项目位于吉林省四平市四平新型工业化经济开发区生态化工园区内,拟建设1套2000Nm³/h的PEM水电解制氢系统,PEM制氢规模2000Nm³/h。
项目整体进度:计划开工时间2025年8月开工,计划总工期22个月。
招标范围:
(1)投标人应提供完整的PEM水电解制氢系统及辅助系统,包括但不限于4台额定工况下实测产氢量500Nm³/h PEM制氢电解槽、1套2000Nm³/h气液分离撬块、1套2000Nm³/h氢气纯化撬块(其中纯化撬块氢气出口压力为1.66MPa(G)),4套IGBT整流器(水冷冷却,含直流连接铜排)、水处理装置(如需)、加热冷却系统、电气及仪表系统(含现场及远传仪表、在线分析等)、初装及调试所用药品和材料(包括但不限于离子交换树脂、催化剂、分子筛等)、阻火器、水封、公用工程辅料(包括但不限于供货范围内设备管道保温油漆防腐、线缆、仪表、仪表电缆及桥架等)、安装工具及材料、专用工具及辅助工具、备品备件等;(注:额定工况指1atm,0°C,实测产氢量为质量流量计法,在纯化出口测得的产氢量);
(2)成套设备范围内的基础设计、详细工程设计以及撬块间联络管道的设计(要求相关有资质的设计单位出具正式图纸);
(3)供货范围内所有设备元件的选择、设计、制造、试验(包括工厂监督、型式试验、出厂试验、交接试验)、提供图纸资料、供货、包装、运输、交货、卸货、保管、冬季越冬防护方案、安装指导及问题解决、调试指导及问题解决、试运行指导及问题解决、配合验收和质量保证;
(4)提供培训、科研配合、技术文件编制和提交等工作。
本标段不接受联合体、代理商投标。
招标公告如下:

(国家电投电子商务平台)
来源:氢能汇