提起注意力缺陷/多动障碍(ADHD,俗称多动症),很多人的第一反应是“孩子太调皮”、“坐不住”。在目前的医学共识中,多动症与大脑内多巴胺和去甲肾上腺素系统的异常密切相关。因此,目前临床上的一线药物(如哌甲酯)主要就是用来调节这些神经递质的。
然而,现实情况远比这复杂。多动症是一种高度遗传的神经发育障碍,成年人的患病率也达到了约 2.5%。很多人即使长大了,依然深受注意力涣散和情绪冲动的困扰。更棘手的是,现有的药物并不能让所有患者受益,不同人对药物的反应差异巨大。这就意味着,我们对多动症病因的了解还不够透彻。
为了打破这一僵局,德国维尔茨堡大学的研究团队转变了思路。他们利用前沿的“人类诱导多能干细胞(hiPSCs)”技术,直接在体外培养出了多动症患者的“大脑皮层神经元”。这项发表在《Molecular Psychiatry》(分子精神病学)上的最新研究发现,除了多巴胺,大脑中的另一个关键系统——谷氨酸系统,可能是导致多动症的重要推手。

1. 另辟蹊径:在培养皿中重现患者的“脑细胞”发育
要研究人类大脑的病变,直接取样显然是不现实的。研究人员采用了一种被誉为“时光倒流”的技术。他们首先采集了健康的成年人和长期患有多动症的成年人的皮肤细胞(成纤维细胞),通过基因技术将这些普通细胞“重编程”为干细胞。这就相当于把细胞重置到了婴儿期的起始状态。
接着,研究人员引导这些干细胞一步步分化,最终变成了大脑皮层中起主导作用的“谷氨酸能神经元”。
这种方法的绝妙之处在于,培养皿中长出的神经元完好地保留了患者自身的遗传基因信息,让科学家能够以上帝视角,亲眼观察多动症患者的脑细胞在发育过程中到底哪里出了岔子。
2. 早期发育其实毫无异样
要弄清楚多动症的大脑究竟哪里出了问题,研究团队首先需要确认,他们在实验室里培育出的这批细胞,真的能像真正的大脑皮层神经元那样工作。在大脑中,神经元成熟后会形成突触(细胞间的连接),并通过释放化学物质来进行“交流”。

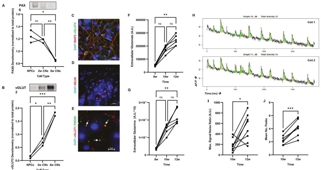
Figure 1,如图所示,研究人员记录了干细胞一步步“长大成人”的轨迹。随着培育时间的推移,代表早期神经干细胞的蛋白逐渐减少,而与成熟谷氨酸能神经元相关的标志物(如 vGLUT2 蛋白)则显著增加。更有趣的是,图中的波形图记录了细胞的“钙成像”活动,这代表着电信号的闪烁。这证明了培养皿中的这些神经元不仅外表发育成熟,而且已经具备了自发传递电信号的能力——它们真的在“聊天”。
既然模型成功了,最核心的问题来了:多动症患者的细胞,是不是从一开始就存在发育缺陷呢?
出人意料的是,答案是否定的。

Figure 2,从图[2]的对比结果中我们可以清楚地看到,研究人员将健康成年人与多动症患者的细胞进行了多项指标的比对。结果发现,无论是发育成早期的“神经祖细胞”,还是进一步转化为初级的大脑皮层神经元,多动症患者的细胞与健康人的细胞在各项关键蛋白的表达比例上几乎一模一样,两者的转化效率没有区别。
这说明了一个关键事实:多动症患者的脑细胞在发育的“起跑线”上并没有落后。他们的大脑完全具备生成正常数量和种类神经元的潜力。真正的发育分水岭,隐藏在神经元走向“完全成熟”的后期阶段。
3. 走向成熟的“分水岭”:神经元内部机能大打折扣
随着细胞继续在培养皿中生长到第12周,真正的问题开始浮现。
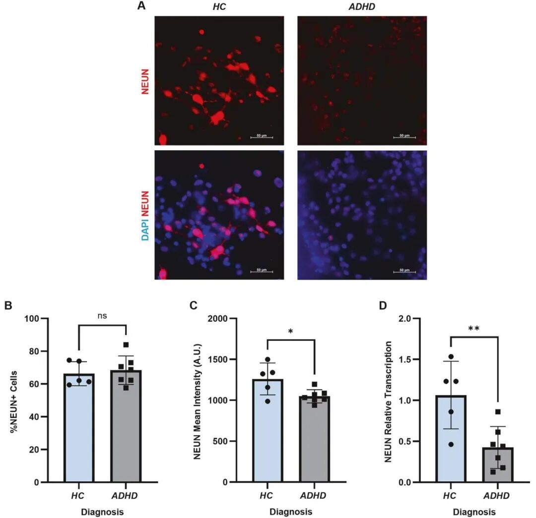
为了评估这些脑细胞的成熟质量,研究人员专门观察了一种名为 NEUN 的蛋白,它是神经元发育成熟的重要标志。

Figure 3从图[3]的显微镜成像和数据对比中,我们可以直观地看到一个反直觉的现象:多动症患者的细胞虽然成功长成了成熟的神经元(带有红色标记的细胞数量与健康人无异),但多动症样本中的红色荧光信号却明显更加暗淡。
研究人员进一步的检测也证实,多动症细胞中负责产生该蛋白的基因活跃度显著下降。这就像是工厂里按时交付了一批产品,外观数量看起来没问题,但内部的精密程度却不达标。这暗示着,多动症患者的神经元虽然“长大了”,但在内在机能的成熟度上却明显落后。
4. 揪出元凶:核心基因表达减半,谷氨酸系统发育迟缓
如果说 NEUN 蛋白的减少只是表象,那么“谷氨酸系统”的异常则是触及了多动症病理的核心。
谷氨酸是人类大脑中主要的兴奋性化学信使,负责让大脑保持清醒、专注和活跃。
正常情况下,随着大脑皮层神经元不断成熟,它们释放到细胞外的谷氨酸浓度应该会稳步上升,以此来建立强大的通信网络。然而,如图[4]的各项检测数据所示,研究人员观察到了令人吃惊的差距。
首先是谷氨酸的分泌量:健康人的细胞外谷氨酸浓度随着时间的推移呈现出清晰的上升趋势,但多动症患者的细胞却像“动力不足”一般,浓度水平几乎在原地踏步。

Figure 4
研究人员在排查了多个相关基因后,揪出了一个极其重要的“嫌疑犯”——名为 vGLUT2 的基因。
在发育成熟的多动症细胞中,这个负责谷氨酸传输的关键基因,其活跃度竟然大幅缩水了大约 50%。
不仅如此,从图[4]右侧的发育时间线曲线中可以清晰地看到,在培育的最初两周,两者的 vGLUT2 基因表达还势均力敌;但随着发育的推进,健康细胞的基因活跃度一路向上,而多动症患者的细胞却逐渐落后并持续低迷。
这项发现意义重大,它首次在人类细胞模型中证实:多动症的大脑中负责兴奋和专注的谷氨酸系统,在发育的中后期出现了严重的迟缓。
5. 信号传导减弱:神经元间的“交流”频率与强度双双下降
基因层面的低迷,最终必然会反映在细胞的实际工作能力上。如果负责释放兴奋信号的谷氨酸系统发育不良,神经元之间的沟通会变成什么样?为了验证这一点,研究团队记录了这些成熟神经元自发产生的“钙信号”,这相当于直接监测细胞间交流活跃度的“微型心电图”。
从图[5]中记录的神经元活动轨迹和量化对比数据中,我们可以清晰地看到多动症细胞在机能上的衰退。图中带有红色箭头的波形图展示了健康神经元活跃且富有节奏的信号跳动;而从下方的量化对比柱状图中可以看出,多动症患者的数据全面处于劣势。具体而言,多动症患者的神经元在传递信号时,不仅单次“发声”的力度变弱了(信号的平均和最大峰值振幅均呈现下降趋势,代表沟通强度减弱),而且“发声”的次数也变少了(特定时间内的钙吸收峰值数量显著降低,代表沟通频率下降)。

Figure 5
这一发现印证了之前的基因检测结果,揭示了一个核心的科学结论:由于谷氨酸系统的发育受损和迟缓,多动症患者大脑皮层的神经元最终呈现出一种整体的“低活跃”状态。
这很好地解释了为什么多动症患者在需要集中注意力和进行执行功能任务时,大脑特定区域往往会出现激活不足的现象。
6. 展望:跳出多巴胺的思维定势
几十年来,对抗多动症的医学探索几乎都围绕着多巴胺系统打转,但依然有相当一部分患者无法从现有的一线药物中获益。
这项利用前沿干细胞技术完成的研究,不仅成功在培养皿中重现了人类多动症的病理过程,更为我们撕开了一个全新的突破口:多动症的致病机制不只是简单的化学递质失衡,它可能更早地植根于谷氨酸系统发育迟缓这一细胞维度的缺陷中。
如果 vGLUT2 基因表达的大幅降低是导致大脑皮层“怠工”的核心元凶,那么这是否会成为下一代精准医疗的新靶点?
借助这种能够真实反映患者遗传特征的“体外神经元模型”,科学家们未来可以直接在实验室里进行大规模的新药筛选。这不仅有望打破动物实验难以向人体转化的魔咒,更让我们有理由期待,未来的多动症治疗将不再仅仅是“治标”地控制症状,而是能够从细胞发育的源头,精准唤醒那些功能受阻的神经网络。
本文来着超能文献(https://suppr.wilddata.cn/news)
论文信息标题:hiPSC-derived cortical neurons from ADHD individuals reveal dysregulated glutamatergic development.
论文链接:https://doi.org/10.1038/s41380-025-03213-8
发表时间:2025-9-19
期刊/会议:Molecular psychiatry
作者:Rhiannon Victoria McNeill, Zora Schickardt, Franziska Radtke, ..., Sarah Kittel-Schneider