




需要的朋友可以加我,选择导体和电器所用最大风速,330kV及以下的导体和电器宜采用离地面10米高,30年一遇的10min平均最大风速:500kV~750kV导体和电器宜采用离地面 10米高、50年一遇10min平均最大风速:1000kV导体和电器宜采用离地面 10米高,100年一遇10min平均最大风速。风速宜按实际安装高度对风速进行换算。正常使用的风速为,不大于34/s。当大于该风速时,应在户外配电装置的设计中采取措施,并对电器制造商提出针对风速的特殊要求。





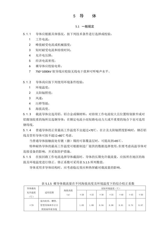
需要的朋友可以加我,选择导体和电器所用最大风速,330kV及以下的导体和电器宜采用离地面10米高,30年一遇的10min平均最大风速:500kV~750kV导体和电器宜采用离地面 10米高、50年一遇10min平均最大风速:1000kV导体和电器宜采用离地面 10米高,100年一遇10min平均最大风速。风速宜按实际安装高度对风速进行换算。正常使用的风速为,不大于34/s。当大于该风速时,应在户外配电装置的设计中采取措施,并对电器制造商提出针对风速的特殊要求。