2026年刚开始,双星创始人“断绝关系声明”就在网上引起了很大的关注。
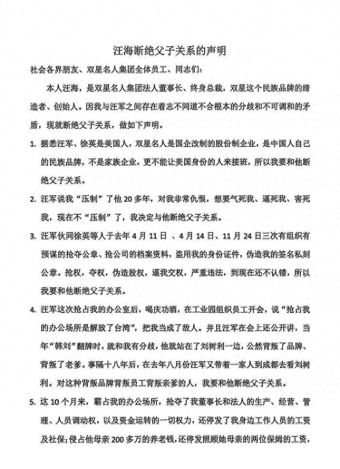
估计很多人都知道,双星名人集团创始人叫汪海,今年84岁,他以一纸公开信彻底撕破与儿子汪军、儿媳徐英的面纱,字字泣血却又斩钉截铁。

双星是中国人的民族品牌,绝不能让美国身份的人接班!

在老青岛人的记忆里,汪海是把黄胶鞋卖向世界的传奇。
从抗美援越的军人到濒临倒闭橡胶厂的厂长,他用近半个世纪的时光,将一家只能生产解放鞋的亏损企业,打造成拥有鞋业、轮胎等五大支柱产业,品牌价值近500亿的民族巨头,更是靠着“上山下乡”扶贫建厂,带动十万农民脱贫,获评“全国十大扶贫状元”。

但谁也没想到,这位一生为双星拼尽全力的老人,晚年竟要与自己的血脉至亲兵戎相见。
矛盾在2022年已埋下。知情人透露,当年汪海的儿媳徐英,通过自己控股80%的青岛星迈达工贸有限公司增资,一举拿下了双星名人56.96%的股份,成为第一大股东。
自此,尽管汪海名义上仍保留职位,却已失去一手创办的企业的绝对控制权。他或许还抱有亲情幻想,却没料到这只是儿孙“夺权”的开始。

2025年5月,矛盾首次公开爆发。汪海悲愤交加地发布公开信,控诉儿子汪军、儿媳徐英带着孙子公然“抢公章”“逼宫”,甚至在他不知情的情况下,擅自搬迁公司、任免人事。

他偶然得知的一个真相:儿子汪军与儿媳徐英早已是美国身份。
双星是国企改制来的民族品牌,流的是中国企业的血,怎么能交给外国人?
这句藏在汪海心底的话,成了他与儿孙决裂的核心导火索。


接下来的半年里,双方的交锋从私下博弈升级到公开宣战。
2025年12月,徐英率先以双星名人董事长的名义,发布严正声明,宣称已通过董事会决议免去汪海的董事长职务,甚至列出汪海“私刻公章”的编号,强硬表态其签署的任何文件均无效。
面对儿媳的发难,84岁的汪海拄着拐杖反击,在报纸上刊登大篇幅声明,直指那场董事会召集程序违法,决议纯属无效,还将对方告上法院,要求其登报道歉、归还公司档案。

汪海不仅要面对事业被夺权的痛苦,还要承受儿孙的经济封锁:工资存款被扣押,身边工作人员和照顾老伴的保姆薪水被停发,甚至老伴200多万的养老钱也被侵占,出行车辆被收走,近两个月只能靠借钱度日。
知情人透露,汪海的车辆被安装了窃听定位器,让他有家不能回,人身自由都受到限制,就连名下的房产也被悄悄过户到儿子名下。
儿孙的去创始人化操作让汪海寒心。

知情人表示,汪军抢占办公室后竟摆酒庆功,还在员工大会上公然将父亲视为敌人,下令拆除所有门头上的汪海头像,禁止任何宣传提及他的名字,甚至停用了登记在汪海名下的“红蓝两颗星”核心商标。
要知道,这个商标承载着双星近百年的历史,是汪海耗尽心血打造的民族品牌象征,却被自己的儿子亲手抛弃。

悲愤,汪海决定:打破“血缘接班”,成立“双星名人品牌接班委员会”,推行“能人接班”“职业经理人接班”。
民族品牌从来不是私人财产,而是承载着一代人的奋斗与国家的尊严。
在利益与大义的抉择面前,为了夺权不惜背叛亲情、出卖民族利益的人,终将被钉在历史的耻辱柱上。