该清单是中小油气储存企业开展安全隐患自查自纠的重要参照,也是地方应急管理部门开展监督检查的关键依据。其目的是聚焦中小油气储存企业安全管理薄弱环节,梳理高频、共性隐患,推动企业闭环整改,提升行业本质安全水平,防范重特大安全事故。
主要隐患范畴
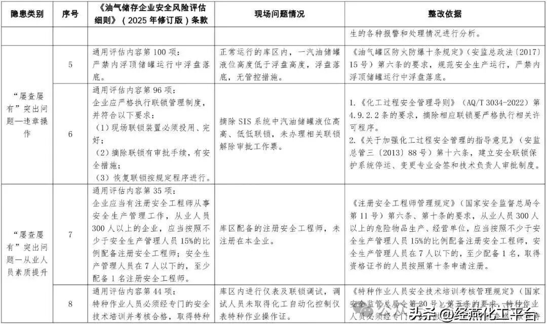
清单大概率围绕硬件设施和管理体系两大维度划分隐患类别,具体可细化为多个核心模块。比如硬件上,涉及紧急切断阀未设置或无法正常使用、可燃气体探测器故障或布置不合理、防火堤容积不足、消防水量或泡沫量不达标等;管理上,包含设备变更未履行正规手续、特殊作业未按规定办理票证、安全培训与应急演练走过场、重大危险源监控报警违规停用等问题,同时也会关注企业选址合规性、外部安全防护距离是否达标等关键事项。
配套执行要求
各地应急管理部门会督促企业对照清单开展全覆盖自查,形成隐患台账并录入相关监管系统,实现隐患录入、整改、验收、销号的全流程闭环管理。对于排查出的一般隐患,要求企业限期整改;重大隐患则需立即停工整改并报备监管部门。此外,部分地区还会聘请专家结合清单进一步深度评估,助力企业补齐安全短板。
该清单的落地,能推动中小油气储存企业针对性解决长期存在的侥幸作业、隐患整改流于形式等问题,为油气储存领域安全生产筑牢防线。
注:以上内容综合自网络整理,若存在信息错漏,欢迎在评论区补充指正。

中小油气储存企业共性问题隐患清单(2025年)






来源:经燕化工平台网络综合整理
免责声明:所载内容来源于互联网,微信公众号等公开渠道,我们对文中观点持中立态度,本文仅供参考、交流。转载的稿件版权归原作者和机构所有,如有侵权,请联系我们删除