1月26日,有棵树科技股份有限公司发布公告,拟将公司名称变更为行云科技股份有限公司,证券简称同步更换为行云科技,这一更名动作背后,究竟是企业战略重构的开始,还是仅为换汤不换药的表面功夫?
出品 | 网经社
撰写 | 无痕
审稿 | 云马
配图 | 网经社图库
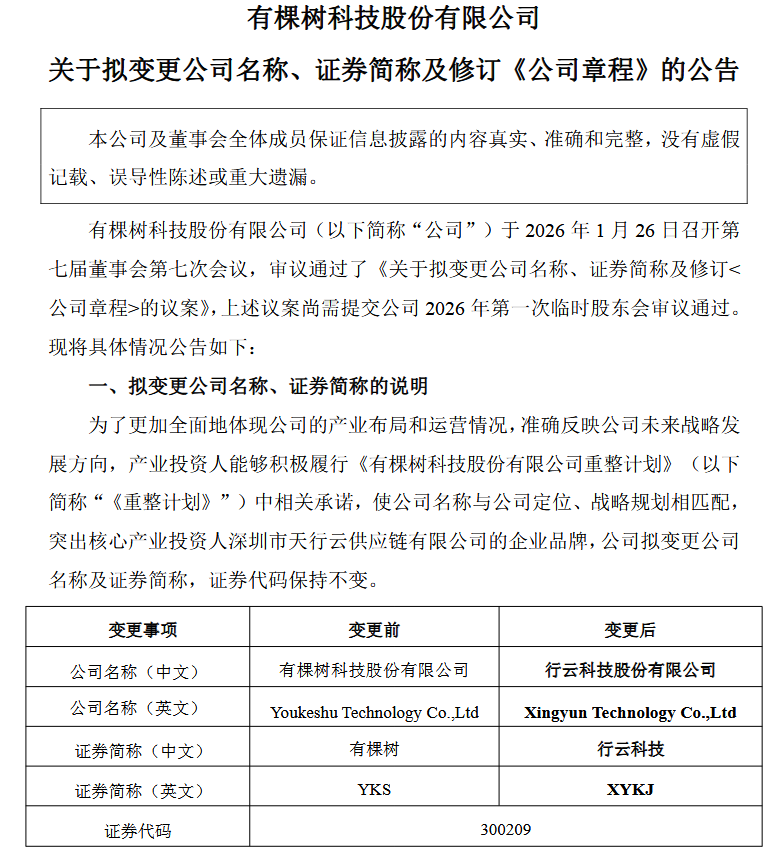
更名换姓 是战略重构还是表面功夫?有棵树宣布拟更名为行云科技,成为企业的一次重要的品牌调整。根据公司公告,此次更名是为了“更加全面地体现公司的产业布局和运营情况,准确反映公司未来战略发展方向”,同时突出核心产业投资人深圳市天行云供应链有限公司的企业品牌,而天行云供应链正是王维旗下的核心企业。

从表面上看,此次更名是企业与王维旗下产业资源整合的开始,也是摆脱过去负面形象、重构品牌认知的尝试,但市场对于此次更名的质疑声却从未停止:更名行云科技,究竟是企业战略重构的实质性举措,还是仅仅为了掩盖内部问题的表面功夫?

从公司公告来看,此次更名的核心逻辑是依托王维旗下的天行云供应链,实现跨境电商业务的资源整合与战略升级。2024年公司重整计划执行完毕后,产业投资人承诺将按照计划导入业务,其在跨境电商行业及相关业务将成为公司的主营业务。而王维旗下的天行云供应链,拥有覆盖72国、年GMV超500亿元的全球供应链数字基座,在跨境供应链领域具备深厚的资源与技术积累,这也是有棵树此次更名想要绑定的核心优势。公司希望通过更名,实现与天行云供应链的品牌协同,借助其供应链资源优化自身的产品布局与渠道建设,摆脱过去过度依赖平台的铺货模式,向“供应链+跨境电商”的一体化模式转型。
但从目前的实际情况来看,此次更名的落地仍面临诸多现实障碍,品牌协同的背后,是企业业务整合的巨大挑战。一方面,有棵树与天行云供应链的业务融合尚未有实质性进展,王维承诺的“优质资产注入”迟迟未能兑现,2025年半年报中,公司坦言“跨境电商业务复苏不及预期”,核心业务的疲软让更名失去了实际的业务支撑;另一方面,公司的内部治理问题尚未解决,即便完成了董事会换届与管理层更换,创始人与新股东的法律博弈仍在继续,证监会也因“涉嫌未按规定披露其他重大信息”对肖四清、王维及天行云供应链立案调查,治理结构的不稳定,让业务整合与战略落地缺乏基本的保障。

更重要的是,跨境电商行业的竞争早已进入深水区,单纯的品牌更名无法解决有棵树的核心问题。公司当前面临的,不仅是供应链与渠道的问题,更是缺乏核心产品、品牌认知薄弱、运营效率低下的综合性问题。即便绑定了天行云供应链的资源,若无法解决产品精品化、渠道多元化、运营精细化的问题,无法建立起自身的核心竞争力,更名后的行云科技,依旧难以在行业中立足。市场对于企业的期待,从来不是一个新的品牌名称,而是实质性的业绩改善与战略突破,若只是换汤不换药,此次更名最终只会成为一场毫无意义的品牌闹剧。
内斗不止:业绩滑坡的核心导火索有棵树的业绩溃败,并非一日之寒,而持续近一年的高层内斗,成为了压垮公司经营的关键稻草,直接导致2025年三季度亏损超1500万元的业绩爆雷。这场内斗的根源,始于2024年公司破产重整后的股权结构重构,彼时王维及其一致行动人通过重整受让获得有棵树18%的股份,成为第一大股东,而创始人肖四清的持股因重整被稀释至3.28%,合计持股不足3.3%,股权失衡为控制权争夺埋下了伏笔。

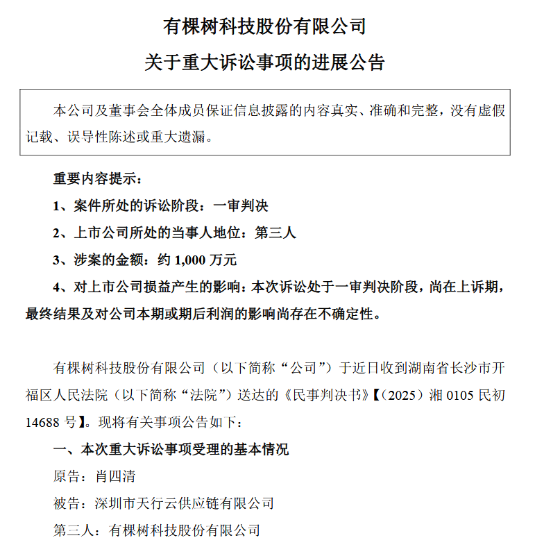
股权的变化很快引发了正面的权力对抗。2025年5月,王维方首次提议召开临时股东大会进行董事会换届,试图掌控公司决策层,却被肖四清主导的第六届董事会以“议案缺乏充分必要性”否决;8月,王维方联合其他股东再次提请换届,又因创始团队的反对而失败。矛盾的公开化不仅引发了监管层的关注,深交所先后下发问询函、监管函,直指有棵树“阻碍股东依法行使权利”“信息披露违规”,更让公司陷入了治理混乱的泥潭。为了争夺控制权,产业投资人将有棵树全体董事、监事告上法庭,索赔1657万元,而肖四清也在2025年11月诉至法院,请求撤销导致创始团队全员离任的临时股东大会决议,双方的法律博弈让公司经营彻底失序。
管理层的动荡与内耗,直接传导至公司的日常运营与战略执行。2025年10月,王维方绕开董事会自行召集临时股东大会,最终通过董事会换届议案,肖四清、肖燕等创始团队核心成员全员离任,新一届管理层上任后,却因“部分第六届董事会及管理层不履行离任交接义务”,未能完成对公司的全面接管。核心数据泄露、资产管控缺位、财务体系混乱,甚至连2025年三季度业绩报告都因人事问题“难产”,公司经营的透明度与稳定性降至冰点。更严重的是,内斗导致公司战略失去连贯性,2022年初制定的“精品化+品牌化”转型方案早已因管理层分歧搁浅,东南亚市场开拓计划也因资源投入不足成效甚微,团队士气涣散,核心技术人员流失率居高不下,原本就处于转型困境的有棵树,在持续的内斗中彻底失去了发展的方向。

内斗的影响还体现在经营数据的全方位恶化。2025年三季度,有棵树营收仅5895.67万元,经营活动现金流净额为-2128.53万元,现金流的持续紧张让公司失去了业务拓展与供应链优化的资金支撑;存货周转天数延长至156天,应收账款周转天数增至67天,远超行业健康水平,库存管理与资金回收效率的低下,进一步加剧了公司的经营压力。可以说,这场毫无意义的控制权内斗,让有棵树陷入了“内耗—业绩下滑—资金紧张—经营恶化”的恶性循环,单季亏超1500万元,只是内斗恶果的集中体现。
荣光不再:跨境电商老兵的转型困局事实上,即便没有高层内斗,有棵树的发展也早已步入瓶颈,这家从华强北柜台起家的跨境电商企业,早已在行业转型的浪潮中掉队,其自身的业务模式与战略失误,为业绩滑坡埋下了深层次的隐患。从年入24亿的资本市场宠儿,到连续九个季度营收下滑的亏损企业,有棵树的衰落,是跨境电商行业从野蛮生长到精细化运营转型的缩影,更是企业自身战略选择失误的必然结果。
有棵树的崛起,依托的是跨境电商早期的流量红利与中国制造的供应链优势。2010年,创始人肖四清从蓝牙耳机等电子产品切入,以“多平台、多账号、多品类”的铺货模式迅速打开市场,海量SKU成为其核心竞争力,2015-2017年公司营收年均增速超50%,2017年更是以34亿元的对价被天泽信息收购,创下当时跨境电商领域的并购纪录,成为资本市场的宠儿。但这种野蛮生长的模式,存在着先天的致命缺陷——过度依赖第三方电商平台。2025年三季度数据显示,有棵树平台销售占比高达87%,仅亚马逊就占总营收的53%,“将鸡蛋放在一个篮子里”的模式,在2021年亚马逊封号事件中就已暴露出巨大风险,当时公司近300个店铺被封,1.3亿元资金被冻结,直接导致2021年巨亏16亿元,这场毁灭性打击本应成为企业转型的契机,却未能让有棵树彻底摆脱平台依赖。
封号事件后,有棵树也曾尝试拓展独立站和社交电商渠道,但转型步伐缓慢且效果有限,2025年三季度其独立站营收占比仅为13%,且获客成本持续攀升,单用户获取成本从2023年的25元增至45元,远超行业优秀企业30元以下的水平。平台依赖症的背后,是企业缺乏直接触达消费者的渠道,没有积累核心的用户数据,更没有建立起自身的品牌认知,在跨境电商行业从“铺货模式”向“品牌化模式”转型的关键时期,有棵树始终未能找到自己的定位。长期奉行的“泛供应链”模式,让公司SKU数量维持在20万以上,但爆款产品占比不足5%,低毛利的产品结构让企业抗风险能力极弱,2025年三季度公司毛利率仅为28.7%,远低于安克创新等品牌型企业45%以上的毛利率。
研发投入的不足与战略决策的短视,更是让有棵树错失了多次转型的窗口期。数据显示,2025年三季度有棵树研发费用仅为营收的3.2%,而营销费用占比却高达35%,“重营销轻研发”的策略,让公司在产品同质化竞争中逐渐失去优势,难以形成核心的产品竞争力。在行业发展的关键节点,有棵树两次错失品牌化转型的机会:2015-2017年行业红利期,公司未能利用利润积累进行品牌建设;2020年疫情带来的电商爆发期,又未能抓住行业洗牌的机会实现模式升级。即便在亚马逊封号事件后,行业普遍意识到多元化渠道和品牌建设的重要性,有棵树的转型也始终停留在表面,最终在行业竞争中逐渐掉队。
此外,跨境电商行业的外部环境变化,也让有棵树的传统模式难以为继。近年来,海外电商平台的监管日趋严格,封号、限流成为常态,而东南亚、拉美等新兴市场的崛起,也让跨境电商的竞争格局发生了变化,本土化运营、精细化选品成为企业发展的核心要求。而有棵树不仅未能适应这种变化,反而因前期的激进扩张背上了沉重的包袱,2018-2020年为完成业绩对赌,公司员工人数从800人扩张至2000人,海外仓库面积从5万平方米增至15万平方米,人力和仓储成本的大幅增加,在行业需求回落时直接侵蚀了利润空间,成为企业发展的沉重负担。