文章由上海理涛自动化科技有限公司提供
一、介绍
消防员防护服系统透射和储存能量测量测试仪评估在高温环境下防护服材料系统对热能的传输与储存特性,是保障消防员安全的关键测试仪器。
该仪器通过模拟火场中的辐射热暴露条件,测量多层防护服系统在无压缩或施加压缩力情况下,热能穿透材料并可能造成皮肤二度烧伤的时间与能量值。

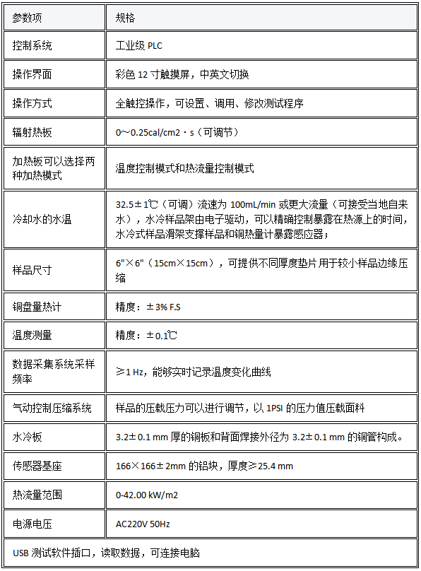
二、关键参数

三、执行标准与特点
符合标准:
严格遵循符合标准:
《ASTM F2731-24》 消防员防护服系统透射和储存能量测量的标准测试方法1

四、售后服务
1我们保证有可靠的售后服务保障。
2我们保证投标设备免费保修壹年,如因仪器质量问题而不能使用的,一个月内免费更换。
3进行终身维护,按成本价保证消耗品、配件的及时供应。
4售后服务:接到用户要求维修通知后,在半小时内给予明确的解决措施;一旦发生故障用户无力排除,则在7日内派出专门维修人员到现场维修。
5保修期内提供上门维修服务,超出保修期后上门维修服务用户仅需支付零配件的费用。
五、配置清单
主机1台;
说明书1份;
合格证1份;
保修卡1份;
签收单1份;
铭牌1块;
电源线1根;
扳手1套;
宣传册若干;