3月21日,《黑龙江省国民经济和社会发展第十五个五年规划纲要》正式发布,对现代化综合交通运输体系建设作出系统部署,明确以哈尔滨为核心枢纽,打造联通内外、覆盖全域的立体交通网络,重点推进我国最北、最东极区域高铁建设,不断完善边境地区交通布局,为区域发展提供交通保障。
在国际通道建设方面,黑龙江省立足通边达海、跨境联动的定位,构建起全方位的跨境交通格局:向北对接俄罗斯远东及北极区域,向东经符拉迪沃斯托克(海参崴)联通日本海,辐射日韩地区;向西依托俄罗斯西伯利亚铁路、贝阿铁路,延伸至俄罗斯腹地及欧洲;向南衔接渤海湾港口群,融入东北海陆大通道。通过这一布局,提升跨境运输效能,形成高效协同的国际交通圈。


在省际联通方面,黑龙江省聚焦多向延伸、路网畅通,稳步推进出省通道建设,重点建设牡丹江—哈尔滨—大庆—齐齐哈尔沿线6条南向出省通道,以及齐齐哈尔—黑河沿线4条西向出省通道,逐步形成由高速铁路、高速公路、普速铁路、国省干道及航空航线构成的国内交通网络,加强与国内其他地区的联通协作。
在省内路网布局上,黑龙江省坚持全域覆盖、均衡高效的原则,推进“5纵2横1边”交通骨架建设,形成以高速铁路、运输机场连通主要城市,高速公路、普速铁路覆盖重要节点,水路运输发挥辅助作用的省内交通体系,保障全省各地交通便捷通畅。

黑龙江省“十五五”交通重点项目分布图
铁路建设是本次规划的核心内容,明确了核心目标:加快省际、省内高铁互联互通,建设省内高铁网络,打造以哈尔滨为中心、通达十个地市的两个半小时高铁交通圈,高铁里程突破1600公里;同时,打通省际铁路“断头路”,完善普速铁路布局,推进普速铁路提档升级,系统规划建设沿边铁路,实现普速铁路里程突破6000公里、铁路电气化率达到49%。
本次规划明确了铁路重点项目清单,将项目分为建成投用、计划开工、谋划储备三大类,明确了我国最北、最东极高铁建设的实施路径,为项目推进提供指引。
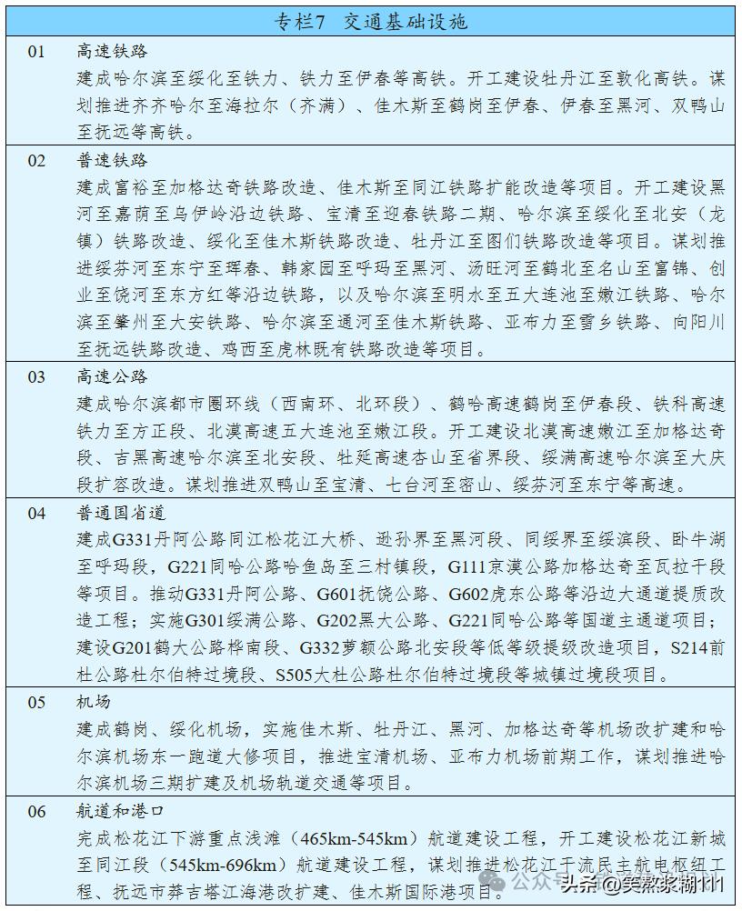
一、建成投用项目规划明确哈尔滨至铁力至伊春高铁、富裕至加格达奇铁路改造、佳木斯至同江铁路扩能改造为三大建成投用项目,各项目进展如下:
哈尔滨至铁力至伊春高铁计划2026年开通运营,是东北地区“十五五”期间首条投用的高铁,也是我国在建最北高铁。通车后,哈尔滨至伊春的通行时间将从目前最快7小时缩短至2小时左右,伊春西站将超越齐齐哈尔南站,成为我国最北高铁站,便利边境地区群众出行。
佳木斯至同江铁路扩能改造项目于2024年5月动工,工期3年,计划2027年5月竣工。项目建成后,中俄同江口岸后方线路通行能力将提升3倍,口岸货物进出口运量有望增长40%以上,强化中俄边境贸易交通保障。

我国最东高铁站-双鸭山西站

我国最北高铁站-伊春西站
富裕至加格达奇铁路改造工程于2025年8月开工,计划2028年1月底完工,是我国在建最北铁路改造工程。项目建成后,加格达奇至哈尔滨最快运行时间将从8.5小时缩短至6.5小时左右,并开行动力集中型动车组,提升旅客出行体验。

黑龙江省“十四五”铁路规划示意图
二、计划开工项目牡丹江至敦化高铁、黑河至嘉荫至乌伊岭沿边铁路、宝清至迎春铁路二期、哈尔滨至绥化至北安(龙镇)铁路改造、绥化至佳木斯铁路改造、牡丹江至图们铁路改造6个项目列入计划开工清单,将有序推进前期工作和建设。
其中,牡丹江至敦化高铁已完成可行性研究审查,正在推进可研批复前期工作,明确为2026年计划开工项目。该项目建成后,将打通沈阳至佳木斯高铁通道,也是东北地区“十五五”期间首条开工的高铁项目,对完善区域高铁网络意义重大。
其余5个普速铁路项目均已纳入国家中长期铁路网规划。其中,黑河至嘉荫至乌伊岭铁路进展最快,已纳入国家“十五五”规划纲要并完成可研评审,有望2027年开工建设;宝清至迎春铁路二期已进入初步设计阶段,其余项目将在“十五五”期间陆续启动前期工作,推进项目落地。

2016年国家中长期铁路网规划黑龙江部分
三、谋划储备项目谋划储备项目分为高铁和普速铁路两大类,其中高铁项目4个,重点补齐我国最北、最东极快速客运短板;普速铁路项目10个,重点完善沿边路网、填补区域路网空白,为黑龙江省铁路长远发展打基础。
高铁项目具体为:齐齐哈尔至海拉尔高铁(国家“八纵八横”高铁网齐海满高铁)、佳木斯至鹤岗至伊春高铁、伊春至黑河高铁、双鸭山至抚远高铁,均围绕边境地区交通升级展开。
齐齐哈尔至海拉尔高铁已纳入国家“十四五”铁路规划研究项目,根据内蒙古自治区相关规划,“十五五”期间将优先实施齐海满既有线开行动车工程,完善区域高铁联通能力。
佳木斯至鹤岗至伊春高铁是黑龙江省“十五五”规划首推高铁项目,也是有望纳入国家“十五五”规划的重点项目,目前已启动前期研究。该项目建成后,将打通哈伊高铁“断头路”,构建黑龙江省中部“哈尔滨—伊春—鹤岗—佳木斯—牡丹江”区域高铁环线,提升区域高铁互联互通水平。
伊春至黑河、双鸭山至抚远高铁为远期谋划项目,建成后将补齐黑龙江省最北、最东方向快速客运短板,实现高铁通口岸、到边境,结束我国最北地级市黑河市不通高铁的历史,完善边境地区交通网络。

伊春至鹤岗至佳木斯高铁走向示意图
普速铁路项目包括4个已纳入国家中长期铁路网规划的沿边铁路项目和6个暂未纳入国省规划的项目。4个沿边铁路项目分别是绥芬河至东宁至珲春、韩家园至呼玛至黑河、汤旺河至鹤北至名山至富锦、创业至饶河至东方红,其中韩家园至呼玛至黑河等项目已完成可行性研究,开工时间待定。
6个暂未纳入国省规划的普速铁路项目为哈尔滨至明水至五大连池至嫩江铁路、哈尔滨至肇州至大安铁路、哈尔滨至通河至佳木斯铁路、亚布力至雪乡铁路、向阳川至抚远铁路改造、鸡西至虎林既有铁路改造。其中前3个项目为哈尔滨“米”字型铁路网组成部分,建成后将填补相关区域铁路网空白,结束兰西、青冈等10余县市不通铁路的历史,助力区域协调发展。

哈尔滨相关铁路规划示意图(仅供参考)