
对于许多患有多囊卵巢综合征的女性来说,备孕之路格外艰辛,她们面临的问题主要是不排卵,卵子质量差,这导致了她们长期面临不孕和反复流产问题。
多囊卵巢综合征越来越常见,尤其是在年轻女孩中更常见。
目前的主流治疗方法是激素用药,主要目的是控制症状,就像救火,这往往效果不太理想,还常常带来一些让人不舒服的副作用。
就在三天前,我国生殖医学的领军团队——北医三院乔杰院士课题组发表了一项具有里程碑意义的临床研究。
运用随机对照试验结合动物研究的形式,提供了目前最高级别的医学证据。
他们发现并证实,一项源于东方传统的古法新用策略,能从根本上改善多囊患者的代谢健康,尤其是胰岛素抵抗——这个八成多囊患者都存在的问题,从而提高生育力。
到底是怎么回事呢?赶紧跟着圈姐一起来看看吧!
01多囊核心:胰岛素抵抗和胆汁酸你可以把胰岛素想象成一把钥匙,它的工作是打开细胞的大门,让血液里的糖分(能量)进去 。
胰岛素抵抗,就是细胞对这把钥匙不敏感了,门很难打开。
结果就是一方面糖分进不了细胞,堵在血液里,导致发胖和糖尿病风险;
另一方面,身体为了把糖塞进细胞,被迫生产了更多钥匙(胰岛素),造成高胰岛素血症。
这过高的胰岛素又刺激卵巢产生更多雄性激素,加重病情,所以改善胰岛素抵抗是治疗多囊卵巢综合征的一个关键突破口。
最近的研究发现,多囊的问题不只在于卵巢和胰岛素,还和肠道密切相关。
多囊患者的肠道里,有益菌和坏细菌的平衡被打破了,这种菌群失调影响了胆汁酸的正常代谢。
胆汁酸是一种帮助消化脂肪的液体,研究发现,多囊患者体内两种有益的胆汁酸(GDCA和TUDCA)明显变少,这就是多囊大多偏胖的重要原因。
胆汁酸的改变,尤其是有益胆汁酸的减少,会影响一个叫FXR受体的开关,让这个开关卡在错误的位置,发出加剧胰岛素抵抗和炎症的错误信号。
为什么这么说呢,这是有证据支持的。
多囊患者常用的二甲双胍起作用的部分机制就是通过调节肠道菌群,改善了胆汁酸,从而关闭了那个错误的FXR开关,最终改善血糖。
这说明,调节胆汁酸-FXR这个轴心,确实是改善胰岛素抵抗的一个有效途径。
基于以上的认识,研究者提出了一个全新的猜想,针灸特定的穴位,可以促进肠道内一些有益菌如阿克曼菌的生长,从而改善糖代谢和炎症。
针灸在治疗其他疾病如药物成瘾时,也能上调胆汁酸代谢。
那么针灸治疗多囊,会不会也是先调节了患者紊乱的肠道菌群,然后纠正了异常的胆汁酸代谢,最终通过拨动FXR这个关键开关,来改善胰岛素抵抗呢?
之前从来没有人研究过这一点,研究者为了验证这个猜想,组织了一批多囊患者,进行了严谨的针灸随机对照试验,同时用大鼠模型,进行深入的机制研究。

让我们一起来看看具体的研究过程和结果。
02具体的研究是怎么做的?研究采用的是电针,所以下面的描述针灸部分均为电针。
简单来说,这项研究分成了紧密相连的两部分,一分部在多囊患者身上做临床试验,看看电针有没有效果;
另一部分在模拟多囊大鼠身上做动物试验,深入探索电针为什么有效。
这个研究设计非常严谨,对照组设置的是假针组,针扎在不重要的非穴位点,很浅,并且没有通电刺激,其他和治疗组相同。
这主要为了排除心理作用,如果对照组只是因为觉得自己被治疗了而感觉好转,那么治疗组必须比对照组效果好很多,才能证明是电针本身的作用,而不是心理安慰。
同时,研究者在试验室里,用高雄激素大鼠模拟多囊卵巢综合征,给它们做同样的电针治疗。
不仅看大鼠的血糖和周期是否恢复,更深入肝脏细胞内部,用基因测序等高科技手段绘制图谱,看电针是否调节了FXR受体为核心的基因网络。
最后,将两方面的结果结合起来,如果临床上看到电针有效,且患者胆汁酸谱发生向好变化,同时在动物身上证实,电针确实调节了肝脏中与胆汁酸-FXR相关的信号通路,并改善了代谢。
那么,这就能强有力地证明,电针很可能通过肠道-胆汁酸-FXR-肝脏这条通路,改善了多囊的胰岛素抵抗。
03研究的重要发现研究者一开始找到了408位女性,根据年龄、BMI、健康状态等标准排除了不符合标准的患者,最终入组31名多囊患者和28名BMI匹配的健康对照组。
这些女性年龄20-40岁,体重指数BMI为25-40,这31位多囊患者被随机分成两组,真电针组11人,假电针组13人,总计24人完成了4个月治疗和后续随访,7人中途退出。
两组患者接受了同样的生活方式指导,这个指导是通过一个专利的数字健康系统(网站+APP+可穿戴设备)获得个性化的饮食和运动指导,确保生活干预是标准化、可监控的。
治疗后,电针组的患者出现了全面且显著的改善,假针组变化不大,这说明效果来自电针本身,而不是心理安慰。
①
首先,BMI和腰臀比都下降了,这意味着患者不仅体重减轻,而且对健康危害更大的腹部脂肪也减少了;
糖化血红蛋白下降,说明过去2-3个月的平均血糖水平变好了;
空腹胰岛素和胰岛素抵抗指数下降,说明身体分泌的胰岛素减少了,但血糖控制得反而更好,证明细胞对胰岛素更敏感了,那把钥匙更好用了。
糖耐量检测显示曲线下面积减小了,意味着身体处理大量糖负荷能力恢复了,血糖不再飙升得那么厉害了。
关键是,治疗结束后4个月随访,这些好的指标依然保持得不错,说明电针的效果不是暂时的,有持续益处。
②
除此之外,性激素结合球蛋白升高了,它就像血液里的运输车,升高后能结合更多游离雄激素,使其失去活性,从而降低患者的雄激素水平;
AMH在多囊患者体内通常异常升高,电针后AMH下降提示卵巢功能在向正常恢复;
游离雄激素指数下降,这我刚才说了,得益于性激素结合球蛋白的升高,直接表明体内捣乱的游离雄激素水平降低了。
综合以上,电针从胰岛素抵抗和雄激素两个核心问题上都发挥了治疗作用。
③
研究者检测了所有人血液中几十种胆汁酸的含量,发现了重大线索。
与健康人相比,多囊患者血液中好几种重要的胆汁酸(TCA、LCA、TDCA、TUDCA)水平都明显偏低。
通过数学建模发现,这套异常的胆汁酸谱,能够非常准确地区分一个人是多囊患者还是健康人。
另外一个特别重要的发现是,胆汁酸LCA的水平,与胰岛素抵抗指数呈负相关。
也就是说,LCA越低的患者,胰岛素抵抗越严重,这直接将胆汁酸缺失与胰岛素抵抗这两大核心问题联系了起来。
通过电针治疗后,电针组患者血液中那些原本偏低的有益胆汁酸,特别是GUDCA和TUDCA,水平得到了显著回升,向健康人靠拢。
电针治疗后,一种叫FGF19的激素水平降低了,这个激素是肠道受到胆汁酸刺激后产生的,它跑到肝脏,会抑制胆汁酸自身的合成。
它的降低,可能意味着电针调节了肠道和肝脏之间关于胆汁酸生产的对话,从而改善了全身代谢,这为电针-胆汁酸-改善代谢的猜想提供了直接证据。
④
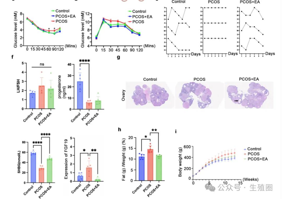
为了确认上面的发现不是巧合,研究者在模拟多囊小鼠身上重复了试验。

(a图为动物试验过程示意图;b图为电针穴位刺激点)
结果发现,电针改善了多囊大鼠所有核心症状,比如代谢方面,模型大鼠糖耐量受损,电针治疗后基本恢复正常;
生殖方面,模型大鼠动情周期紊乱,卵巢布满未成熟和退化卵泡,电针治疗后周期规律性改善,卵巢形态好转;
激素方面,模型大鼠LH/FSH比值升高,孕酮和性激素结合球蛋白降低,电针治疗后这些异常被纠正。
体重和体脂方面,模型大鼠变胖、体脂增加,电针治疗后减轻了这些变化。
研究者检测了小鼠肝脏中FGF19的基因表达,发现多囊大鼠肝脏中FGF19基因表达异常升高,而电针治疗后,这个过高的表达被成功压低,恢复正常。
它直接把临床的发现(血清FGF19蛋白水平变化)和肝脏细胞内部基因活动联系起来。
说明电针确实可以从基因层面调节这条鱼胆汁酸和代谢密切相关的FXR信号通路。
基因图谱显示,电针广泛修复了多囊大鼠肝脏中与胆汁酸、激素、胰岛素信号相关的紊乱基因网络,而这些网络都交汇于FXR信号轴。

总之,这项研究强有力地表明,电针治疗多囊的一个重要机制,可能是通过调节肠道-肝脏对话中的关键信使胆汁酸,进而影响FXR信号通路。
最终像按下系统重启键一样,多维度改善胰岛素抵抗、激素紊乱和炎症状态,从而治疗多囊卵巢综合征。
04电针的全面调节作用你以为电针的作用仅仅限于刚才说的那些吗?研究者发现,除了胆汁酸-FXR这条主线,电针还像一位高超的系统调度师,对身体其他失调的部分进行了修复。
电针升高了β-内啡肽(让人愉悦)、多巴胺(产生快乐的动力)、GABA(让人放松),降低了谷氨酸(使人兴奋)。
这个组合拳有助于抑制下丘脑过度分泌GnRH,从而从源头纠正性激素(LH/FSH)紊乱和排卵障碍。
电针还降低了促炎因子IL-6和TNF-α,减轻了多囊卵巢综合征常伴随的慢性低度炎症,而炎症本身就会加重胰岛素抵抗。
此外,电针升高了胃饥饿素,这个激素也与改善胰岛素敏感性有关。
从这个角度来讲,电针不是单点突破,而是对多囊复杂的代谢-内分泌-炎症网络进行了多靶点的全面调节。
05电针都刺激了哪些穴位看到这里,我想很多姐妹肯定特别想知道,这个对多囊改善这么彻底,超越药物的电针都扎哪些穴位呢,我是不是可以效仿?
我找到这个研究立项时的一个针灸穴位说明,废话不多说,直接上图!


穴位主要集中在下腹部、大腿前侧、小腿内外侧、手背及足背。
腹部正中线穴位主要有中脘、下脘、气海、关元;
腹部两侧穴位主要有大巨和归来;

大腿前侧主要有伏兔、梁丘、血海和经外奇穴(髌骨上缘6寸,与血海在同一垂线上)。

小腿部主要有足三里、条口、三阴交;
手足部主要有合谷、太冲、内关。

以上,就是研究中使用的穴位,以及圈姐找到的穴位所在位置示意图,当然有些穴位没有在图上标出,有经验的针灸师看到就会明白。
以上操作需要在有正规资质的医疗机构进行,非常不推荐姐妹们自行尝试。

总之,这项研究堪称中西医结合的典范——古老针灸的智慧,首次通过现代科学揭示了其清晰的作用通路——
通过调节胆汁酸-FXR轴,直击多囊核心的胰岛素抵抗,这标志着我们对多囊的理解与干预,正从控制症状迈向修复整个系统。
尽管当前研究样本量有限,但其揭示的机制无疑是一座关键的里程碑。
它证实,通过多靶点、整体性的调节策略来恢复人体内在平衡,是极具前景的方向。
多囊这一复杂综合征,或许终将不再是难以攻克的顽疾;而这项研究,正是照亮这条路径的一束强光,为无数患者带来了基于身体自身智慧的、全新的希望。
全文完!现在流量为王的年代,围观也是一份力量,转发就是一份担当,希望动动您发财的小手,给我点个赞,如果您能转发到微信群或朋友圈,就会让更多孕育困难的小家庭受益,谢谢您!
郑重声明
本账号发表的内容仅作为科普分享,不对所引用文献的准确性和完整性作出任何承诺和保证,亦不承担因该内容已过时、所引用资料可能的不准确或不完整等情况引起的任何责任,请相关各方在采用或者以此作为决策依据时另行核查。本账号不做任何形式的营销推广,在采取任何预防或治疗措施前,请与你的医疗保健提供者沟通。
不传小道消息和谣言
不做只为转发量而存在的公众号
永远在意真实数据和文献论证
抱娃路上,我愿意陪你一起走过最无助的岁月
——THE END——
参考文献
Acupuncture of polycystic ovary syndrome: delving into bile acid metabolism. Chin Med. 2026 Jan 9;21(1):27. doi: 10.1186/s13020-025-01297-6.
Acupuncture or metformin to improve insulin resistance in women with polycystic ovary syndrome: study protocol of a combined multinational cross sectional case-control study and a randomised controlled trial. BMJ Open. 2019 Jan 4;9(1):e024733. doi: 10.1136/bmjopen-2018-024733.