一、笔者建言
笔者精算解读退休人员养老金,有很多读者朋友们关注阅读,我感谢朋友们的信任和支持。在此也请读者朋友们把关注的重点,放在养老金的计算方法上,请不要太在意某个人养老金的多少。

我个人认为:
养老金的多或少,那都是别人的养老金,与我们的关系不大。
而弄明白养老金的计算方法,却能用来计算或估算自己的养老金;或帮亲人、朋友们估算养老金;或引导自己的养老保险缴费,为自己的未来作长远打算;如果您真的对养老金的计算感兴趣,弄明年养老金的计算方法和过程,也是有必要的。
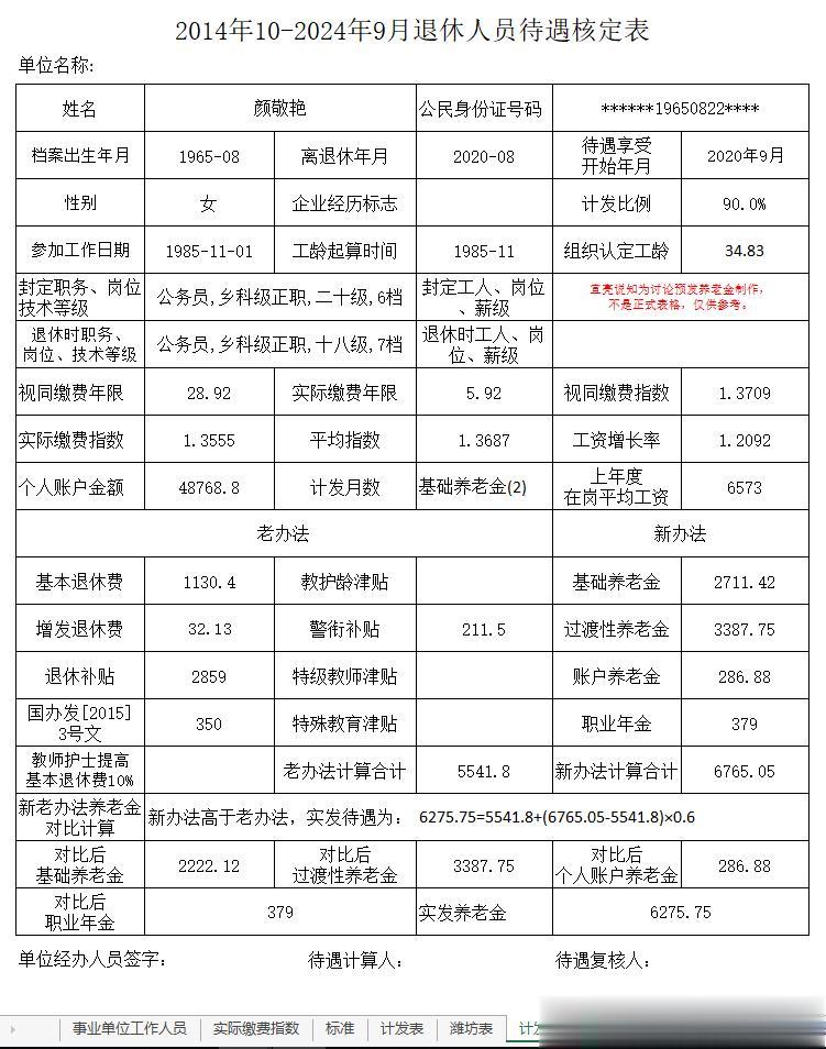
本文解读正科级警员颜敬艳(化名)女士的待遇核定表,请读者朋友们先看看颜女士的原表,您先看看:您能弄明白表中的那些数据吗?

二、颜女士的基本情况
1、颜女士1965年8月出生,1985年11月参加工作,2020年8月正式退休,退休时的年龄为55周岁,根据国发[2005]38号和国发[2015]2号等相关文件的规定:个人账户养老金和职业年金的计发月数为170个月;
2、颜女士退休时,根据国人部发[2015]28号规定的缴费年限计算办法,累计缴费年限为34.83年;但根据国发[2006]60号等相关文件规定的工龄认定办法,确定老办法的计发比例为90%;
3、颜女士退休时,所聘用的工作岗位是乡科级正职,级别是十八级,7档;视同缴费指数为1.3709,根据表中老办法计算部分中的警衔补贴可知:她是警察系列的公务员。2014年的级别是二十级6档;
4、颜女士从2014年10月开始缴纳基本养老保险,到退休时,她实际缴费5.92年,即5年零11个月,个人账户储存额为48768.8元,平均每年缴存8237.97元;实际缴费指数为1.3555;职业年金账户储存额为64430.62元;
5、颜女士2020年退休时,山东省的基本养老金计发基数为6573元,本表中的养老金是用6573元核算的,所以这应该是颜女士的正式养老金。
三、核准颜女士养老金所需部分参数的计算
1、视同缴费年限
=开始缴费时间-参加工作时间-扣减年限
=[(开始缴费年-参加工作年)×12+开始缴费月-参加工作月-扣减月数]÷12
=[(2014-1985)×12+10-11-0]÷12
=[348+10-11-0]÷12
=347÷12
≈28.9167
≈28.92年
2、实际缴费年限
=退休时间-开始缴费时间+1个月
=[(退休年-开始缴费年)×12+退休月-开始缴费月+1个月]÷12
=[(2020-2014)×12+8-10+1]÷12
=[72+8-10+1]÷12
=71÷12
≈5.9167
≈5.92年
3、累计缴费年限
=退休时间-参加工作时间+1个月
=[(开始缴费年-参加工作年)×12+开始缴费月-参加工作月+1个月-扣减月数]÷12
=[(2020-1985)×12+8-11+1-0]÷12
=[420+8-11+1-0]÷12
=418÷12
≈34.83年
请读者朋友们注意:
A、山东省用新办法计算养老金时,企业和机关事业退休人员的缴费年限均保留两位小数;
B、请读者朋友们注意累计缴费年限必须用上述方法计算,不能用视同缴费年限加实际缴费年限,因四舍五入的缘故,直接相加会产生一点点误差:28.92+5.92=34.84年,而计算基础养老金却必须用34.83年。
4、视同缴费指数
=退休时岗位指数+薪级指数+退休生活补贴指数
=乡科正职非指数+薪级十八7级指数+2859指数
=0.1685+0.3489+0.8535
=1.3709
请读者朋友们注意:
山东省的退休生活补贴指数,是根据退休人员退休时的职务或职称,参考2014年9月前的所在地级市的退休补贴标准确定的。如本例颜女士参考2014年9月前的退休补贴标准是2859元。颜女士退休时用这个参数核准新办法养老金,退休后领取新办法养老金,就没有这个补贴了。
5、实际缴费指数
=本人历年缴费基数÷退休所在地历年缴费基准数,然后取平均值
我没有颜女士历年的缴费基数,故不能给朋友们详细介绍实际缴费指数的计算过程。
6、平均缴费指数
=(视同缴费指数×视同缴费年限+实际缴费指数×实际缴费年限)÷总缴费年限
=(1.3709×28.92+1.3555×5.92)÷34.83
=(39.646428+8.02456)÷34.83
=(47.670988)÷34.83
≈1.368676
≈1.3687
同理:这里如果累计缴费年限用34.84年,也不能准确计算出平均缴费指数。
7、截止到退休上一年的累计工资增长率
=截止到2019年的累计工资增长率
=2014年基准数×(1+2015年的工资增长率)×(1+2016年的工资增长率)×(1+2017年的工资增长率)×(1+2018年的工资增长率)×(1+2019年的工资增长率)
=2014年基准数1×(1+2015年的工资增长率6%)×(1+2016年的工资增长率4.5%)×(1+2017年的工资增长率3%)×(1+2018年的工资增长率3%)×(1+2019年的工资增长率2.9%)
= 1×(1+6%)×(1+4.5%)×(1+3%)×(1+3%)×(1+2.9%)
= 1×1.06×1.045×1.03×1.03×1.029
=1.1077×1.03×1.03×1.029
=1.140931×1.03×1.029
=1.17515893×1.029
≈1.20923
≈1.2092
四、颜女士的老办法养老金
=[(退休时岗位2014年标准+2014年级别2014年标准)×原办法计发比例+退休生活补贴+[2015]3号增发+警衔津贴+2006工资改革增发]×截止到退休上一年的累计工资增长率
=[(乡科级正职非领导职务2014年标准+二十级6档2014年标准)×原办法计发比例+退休生活补贴+[2015]3号增发+警衔津贴+2006工资改革增发]×截止到退休上一年的累计工资增长率
=[(480+776)*0.9+2859+350+211.5+32.13]×1.2092
=[1256*0.9+2859+350+211.5+32.13]×1.2092
=[1130.4+2859+350+211.5+32.13]×1.2092
=4583.03×1.2092
≈5541.7999
≈5541.8元
请读者朋友们注意:
当地用退休时的职务或职称,2014年的级别或薪级计算老办法养老金,所以有2006年工资改革增发这一项,没有用职务升降累计待遇差这一项。
五、颜女士的新办法养老金
1、基础养老金
=在岗社平工资×(1+平均缴费指数)÷2×累计缴费年限×每满1年发给比例
=6573×(1+1.3687)÷2×34.83×1%
=6573×1.18435×34.83×1%
≈2711.4223
≈2711.42元
2、过渡性养老金
=在岗社平工资×视同缴费指数×视同缴费年限×过渡系数
=6573×1.3709×28.92×1.3%
≈3387.7476
≈3387.75元
3、个人账户养老金
=个人账户养老金储存额÷计发月数
=48768.8÷170
≈286.87529
≈286.88元
4、职业年金
=职业年金账户储存额÷计发月数
=64430.62÷170
≈379.0036
≈379元
5、新办法养老金合计
=基础养老金+过渡性养老金+个人账户养老金+职业年金
=2711.42+3387.75+286.88+379
=6765.05元
六、新、老办法养老金对比明细
1、新办法养老金高于老办法养老金
=新办法养老金-老办法养老金
=6765.05-5541.8
=1223.25元
2、颜女士2020年退休,按十年过渡期的相关规定,2020年发给颜女士新办法养老金高出老办法部分的60%
3、新办法养老金高出部分应该发给颜女士的金额
=新办法养老金高于老办法养老金×高出部分发给比例
=1223.25×60%
=733.95元
4、颜女士新老办法养老金对比后的实发待遇
=老办法养老金+新办法养老金高出部分应该发给颜女士的金额
=5541.8+733.95
=6275.75元
5、对比后的基础养老金
=新办法基础养老金-新办法养老金与实发待遇的差额
=新办法基础养老金-(新办法养老金合计-实发待遇)
=2711.42-(6765.05-6275.75)
=2711.42-489.3
=2222.12元
补充说明:
对比后的基础养老金2222.12元,是根据鲁人社发〔2015〕46号第三条的规定确定的,见下:
“按上述办法对比确定实发养老金,需要调增或调减新办法待遇标准时,均相应调增或调减按新办法计算的基本养老金,职业年金待遇不变。”
山东省在十年过渡期内,按过渡期内的过渡比例核减新办法养老金时,均是从基本养老金中的基础养老金中核减的。
下附笔者为精算解读颜女士的待遇核定表,将颜女士的基本情况录入计算机后,更换颜女士的名字,系统自动生成的待遇核定表:相关演示视频,请需要的朋友们参看笔者的视频。