近日,哈尔滨市交通运输局发布公示,明确5家网约车公司因整改后仍不符合运营要求,拟被撤销网络预约出租汽车经营许可,这一举措彰显了当地规范网约车行业、保障市民出行安全的坚定决心。
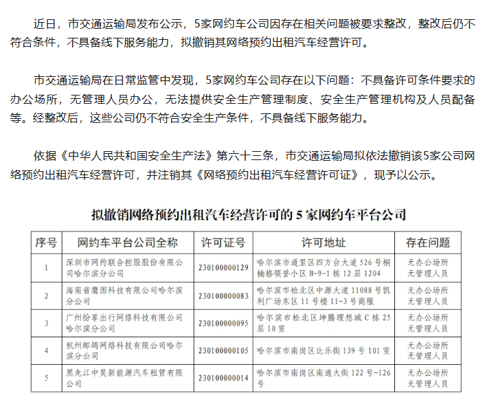
据了解,市交通运输局在日常监管中发现,这5家网约车公司存在多项违规问题,核心是不具备基本的线下服务能力。具体来看,这些公司没有符合许可要求的办公场所,日常无管理人员在岗办公,更无法提供安全生产管理制度、安全生产管理机构及人员配备等关键材料,存在极大的运营安全隐患。

按照相关规定,主管部门已责令这些公司限期整改,但整改后,它们依旧未能达到安全生产条件,无法履行网约车平台应有的运营管理职责。
根据《中华人民共和国安全生产法》第六十三条相关规定,市交通运输局拟依法撤销这5家公司的网络预约出租汽车经营许可,并注销其《网络预约出租汽车经营许可证》,目前该决定正处于公示阶段。按照公示要求,若这5家公司对拟撤销决定有异议,可在3月31日前提出陈述、申辩或申请复核,逾期未提出的,主管部门将依法执行撤销及注销手续。
此次哈尔滨对不合规网约车公司的处理,不仅是对违规企业的警示,更是对行业乱象的整治,有助于净化网约车市场环境,保障乘客出行安全。
目前,各地正纷纷加强网约车监管,陆续撤销“空壳平台”,提升行业规范化水平,保障司乘合法权益。有车友表示,这对网约车司机来说是件好事,往往出现提现问题的都是这些实力和资质不够的平台。也有车友认为,大量平台被清退,以后竞争会更加激烈,司机要注意选择更稳定更有实力的平台。你们怎么看?