众所周知,被称为“猫中哈士奇”的奶牛猫喜欢发颠,但也没颠到翻天覆地的地步。
可是在美国,有一只不大的流浪奶牛猫在被收养后,竟然引发了全市戒严。这只奶牛猫到底做了什么?为什么会引得美国人人心惶惶,差点让700万人恐面临风险呢?

这只奶牛猫在被收养之前只有5个月大,抢吃的争不赢别的猫,被发现的时候还不到两斤重。
幸运的是一对美国夫妇发现了它并收养了它,并给它取了一个好听的名字叫斯坦利。
就这样,斯坦利在瓦尔夫妇的爱心驱使下被带回了家,即将过上幸福的生活。
可惜很快,瓦尔太太发现了不对劲,那就是斯坦利每次吃完药后都会全身发抖,四肢乱踹,不像是奶牛猫的正常发颠行为。
很不幸,瓦尔夫妇在照顾它的过程中被意外抓伤了。
没多久,斯坦利出现了食欲减退、癫痫、呼吸暂停的情况,等到赶往医院之后,经过一系列检查,医生绞尽脑汁也没有得出结论,它到底患的是什么病?

他甚至罗列了20种病因,可最后都一一排除了。更加糟糕的是,斯坦利在入院后的第二天就去世了。
接下来的尸检结果大大出乎人们的意料,上面写道,它感染了“浣熊狂犬病”病毒。
这是一种挺凶狠的病毒,在斯坦利之前,从未在内布拉斯加州出现过,可斯坦利生前抓伤了十余人,它的兄弟姐妹父母是否也患有相同病毒?这些疑问都像一颗颗定时炸弹,令美国内布拉斯加州州长惶恐不安。

美国农业部更是表示,这是美国近20年来最严重的狂犬病爆发,如果不采取措施,5年内可能会导致700万人死于该病毒。
当务之急,就是阻止病毒扩散。
首先,为被斯坦利抓过的人接种疫苗、补充免疫球蛋白。至于其他的野生动物,全部抓来打疫苗,并在街道投放了许多疫苗包,祈求那些没被抓到的动物能触碰它。
生物学家表示,会在未来几个月中对该州500只动物做检测。要是检测结果全都显示阴性,那么等到来年2月份,内布拉斯加州就没有病毒传播的风险了。

小小奶牛猫,凭一己之力,搅得美国鸡犬不停,倒是让在狂犬病病毒疫苗相当成熟的中国看了一出好戏。
很多人对于狂犬病的认知在“被咬伤就会传染”、“潜伏期30年”、“接触就会感染”上。
事实上,这些认知很多是错误的,甚至有点夸大其词。
不可否认,一些动物确实携带狂犬病病毒,可并非所有的动物体内都有这种病毒。
不要一被动物咬伤就认为自己快死了,除非你恰好遇到了一只带有狂犬病毒的动物,恰好你那不安分的手去挑逗了它,恰好被它给咬伤了,否则,你是很难患上狂犬病病毒的。
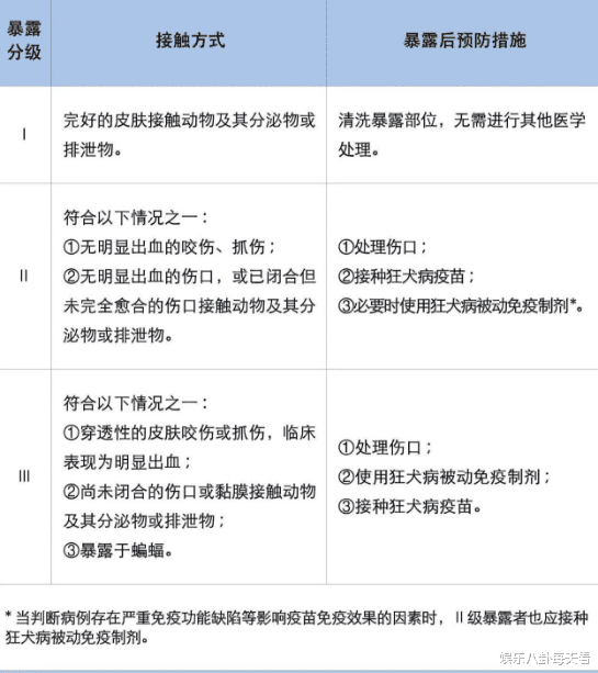
而且狂犬病几乎是百分百能预防的疾病,但如果被咬伤却不在意,那么通常多则半年以内,少则1-3个月的潜伏期后,患者出现了恐水、怕光、怕风、怕声音等症状,极有可能在4-5天内死亡。
以上症状,就是狂犬病爆发的症状了,无法医治,但可以预防。

首先,我们不要去招惹无主的动物,更不要去抚摸它们。
但你被动物们咬伤后,不要着急,第一时间去医院接种疫苗,处理伤口。
如果你养宠物,一定要给宠物定期接种疫苗,将狂犬病毒扼杀在摇篮里。
针对网友担心的接触了动物的口水和体液会不会感染的问题,不排除会有感染的可能,但前提是它的唾液刚好碰到你的创口上,这个时候也需要就医接种疫苗。

狂犬病毒虽然很致命,但它的抵抗力很差,除非直接接触,被病毒污染的物品,基本上不会使人感染上病毒。
最起码到目前为止,暂未看到过因为接触到被病毒污染的物品,而感染狂犬病毒发病的人。
动物接触自然界,难免会携带各种病毒,身为养宠人士,理应为它们做全面的检查,并为它定期接种疫苗,科学饲养,往往能有效打击各种病毒。

最后提醒一下,很多人都喜欢撸猫,为了你的安全考虑,建议不要去撸那些流浪猫或无主的猫,若确实被动物抓伤了,先处理伤口,再去接种疫苗,做到万无一失。