大家好,我是在建筑业摸爬滚打十余年的小吴~
专业解答各种建筑问题!
3月21日起,年度个税汇算清缴已经可以随时办理啦!如果你今年取得职业资格证书,别忘了!以下这些证书,可以享受继续教育专项附加扣除,能直接抵扣个税!

那么这笔钱怎么领?怎么抵扣?哪些证书能抵扣?
别急,今天帮你把住建领域的证书一次性理清楚!
哪些证书可以抵扣?首先,你的证书必须属于“技能人员职业资格”或“专业技术人员职业资格”,并且在国家发布的目录范围内。
以下这些证书,在住建领域可以抵扣:
注册类证书(高含金量):注册建筑师、监理工程师、房地产估价师、造价工程师、建造师、注册结构工程师、注册土木工程师、注册化工工程师、注册电气工程师、注册公用设备工程师、注册环保工程师。
专业技术人员职业资格:工程咨询(投资)专业技术人员职业资格、不动产登记代理专业人员职业资格、房地产经纪专业人员职业资格。
特种作业及操作人员:特种设备检验、检测人员资格,建筑施工特种作业人员,特种设备安全管理和作业人员。

根据个人所得税专项附加扣除政策:
取得职业资格证书当年,可以按照 3600元 的标准进行定额扣除。
同一年度多个证书怎么办:
同一年度:无论考了几个证,只能填报其中一个,享受3600元扣除。
不同年度:每年取得的证书,只要符合条件,都可以在对应年份分别享受扣除。
个税汇算办理截止时间为6月30日,记得抓紧时间!登录“个人所得税”APP,在“专项附加扣除填报”中选择“继续教育”,按照提示填写证书信息即可!
没有这些证书的小伙伴们,也快来看看自己有资格申报什么证书呢!拿下证书即可在当年抵扣个税哦~

其实,考证带来的好处远不止“抵扣个税”这么简单。对于住建行业的从业者来说,这本证书更是你职业发展的重要阶梯!
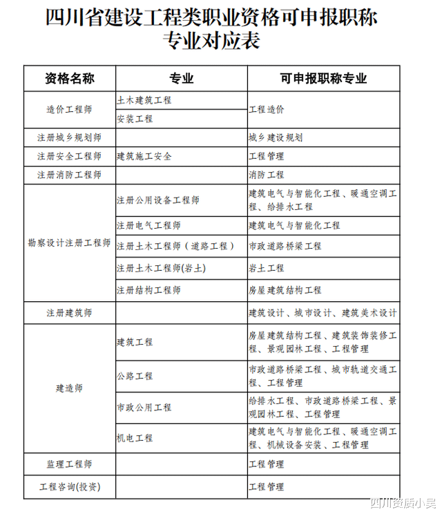
有了职业资格证书,还能申报对应的工程师职称证书!
而工程师职称证书,不仅是对你专业能力的官方认证,更直接关系到薪资待遇提升、岗位晋升、企业资质维护等实实在在的福利。在工程行业,职称往往与项目经理、技术负责人的任职资格挂钩,是职业发展道路上绕不开的关键一环。职称评审,早规划早受益!

还有其他想了解的问题欢迎大家在评论区留言或者给小吴发私信~
欢迎大家来咨询建筑资质或职称评审的细节问题或者更多建筑领域的知识。
我是小吴,专注建筑领域咨询的工程人,工程项目管理咨询百问百答。
