都说“顾客就是上帝”,可要是这“上帝”动了手,谁来保护咱们打工人的尊严?
最近,河南胖东来又火了一把,不是因为什么打折促销,而是因为他们干了一件让所有打工人都想喊一声“老板大气”的事儿。咱们先来看组数据:胖东来刚公布了2025年全年的奖励情况,光是发出去的钱就高达141万多!这里面最让人眼红的,不是什么销售冠军奖,而是那个“侵犯人格尊严补偿奖”,一年下来发了39万多。

这钱是发给谁的?就是那些在工作岗位上受了委屈的员工。
在这份长长的补偿名单里,有一个案例特别让人揪心,也特别解气。事情发生在2025年1月26日,地点在许昌北海店。那天,超市的一位电工程某某正在巡场,本来是去劝阻一位正在辱骂其他员工的顾客,想着把人带离现场,息事宁人。谁成想,这顾客是个“硬茬”,趁着这位电工师傅毫无防备,抬手就是两个大耳光!

换了别的公司,估计早就把员工拉到一边,说什么“忍一时风平浪静”,甚至为了留住顾客让员工道歉了。但胖东来没有!哪怕后来警察介入调解,这打人的顾客家属拿出了精神疾病证明,想以此减轻责任,胖东来依然态度强硬:直接补偿受委屈的员工30000元!
这3万块钱,不仅仅是个数字,更是告诉所有人:在胖东来,员工的人格尊严,神圣不可侵犯,谁来都不好使!
其实,胖东来对员工的好,那是刻在骨子里的。俗话说“种瓜得瓜,种豆得豆”,你把员工当人看,员工才能把顾客当家人。
前段时间,在新乡“三胖”店,就有件暖心的小事儿刷爆了网络。有个姑娘逛商场时,生理期突然造访,疼得那是死去活来,只能在卫生间里硬扛。这时候,负责卫生的大姐察觉不对劲,主动敲门询问,得知情况后,二话不说就把姑娘领到了工作间休息。

到了里面更是让人感动:热水瓶递上了,布洛芬拿来了,连暖贴都给贴好了。姑娘当时就说,要不是遇上这群细心的人,自己还得在痛苦里熬上一两个小时。而工作人员的回答更是朴实又动人:“能得到您的肯定,我们心里也暖和,咱就是把顾客当家里人对待。”
你看,这就是双向奔赴。胖东来为啥服务好?因为他们知道,只有心里装着员工的老板,员工心里才能装着顾客。

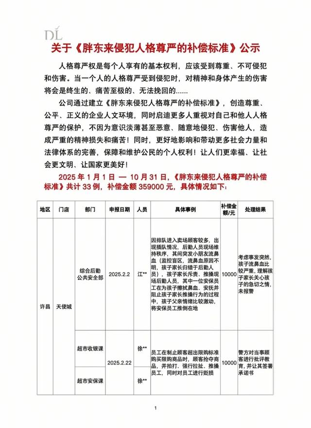
从2025年1月到10月,胖东来光是因为员工人格受损发的补偿金就有359000元,最少的3000,最多的3万。不管是被掌掴、被推搡还是被辱骂,公司都会根据情况给员工一个公道,有的打人者甚至被直接行政拘留。

胖东来官方也说得特别透彻:人格尊严这东西,一旦伤了,那是终生的痛。公司立这个规矩,就是要在这个社会里撑起一把伞,告诉大家,别把我们的善良当软弱,更别随意去伤害一个认真工作的人。
说到底,一家企业的格局,不在于它赚了多少钱,而在于它怎么对待自己的每一个兵。胖东来这波操作,不仅暖了员工的心,也赢得了全网的敬。咱们也盼着,像这样“有人情味”的企业能越来越多,让咱们打工人腰杆子都能挺得更直一点!