氢能产业链复杂绵长,主要包括 “制氢→储氢→运氢→加氢→用氢” 几个环节,各环节发展进程如下:
01 制氢:碱性路线主导电解水制氢市场,电解槽放量降本趋势明确(1) 碱性制氢是电解水制氢行业主流技术
电解水制氢目前有 4 种技术路线,分别为碱性(ALK)、质子交换膜(PEM)、固体氧化物(SOEC)以及阴离子交换膜(AEM)电解水制氢技术。碱性制氢是主流技术,核心优势在于成本最低,国内约 90% 的电解水制氢项目采用该技术,成熟的工艺体系和本地化供应链为其大规模应用奠定基础。

PEM 制氢技术性能潜力更强,响应速度快,能更好匹配风电、光伏等波动性电源出力特性,生产过程无污染,但核心部件质子交换膜高度依赖进口,且需使用铂等贵金属作为催化剂,成本居高不下。AEM 和 SOEC 制氢技术尚处于商业化早期阶段。

碱性电解水制氢系统由前端电源系统(成本占比 20%)、电解槽槽体(成本占比 57%,最核心)、分离纯化系统(成本占比 12%)、其他辅助系统(成本占比 11%)四大部分构成。
(2) 2025 年电解槽招投标显著放量,均价持续下行利于继续放量
管中窥豹,中国能建2025年度制氢设备集中采购中标结果出炉。中国能建2023-2025年每年进行电解槽供应商的集中招标,中标机构方有资格参与次年中国能建具体项目的招标;招标预估总量为125套,包括110套ALK电解槽(1000Nm3/h)和15套PEM电解槽(200Nm3/h)。回顾这三年的中标情况,结论如下:
1)参与企业数量增加:ALK标包从11家增至14家,PEM标包从5家增至8家,表明行业竞争加剧,更多企业进入制氢设备领域。
2)中标均价持续下降:ALK标包2023-2025年平均单套价格分别为683万元/608万元/531万元,2024年/2025年同比降幅11%/13%;PEM标包2023-2025年平均单套价格分别为756万元/605万元/460万元,2024年/2025年同比降幅20%/24%;一方面源于行业持续的技术降本,另一方面也源于近年行业价格战的明显加剧。
3)连续三年中标供应商较少:ALK标包包括北京电力设备总厂/天合元氢/华光环能/隆基氢能/阳光氢能/中船派瑞6家,PEM标包仅有阳光氢能/长春绿动两家,连续中标供应商可能在技术水平、股东背景、项目经验等方面具备一定的领先优势。
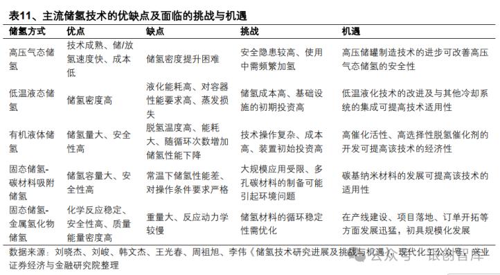
02 储运:当前氢能应用的重要障碍衡量储氢技术的主要参数包括储氢体积密度、质量密度、可循环使用寿命及安全性等。未来氢气储运将沿着“低压到高压”、“气态到多相态”的技术方向发展,为不同应用场景提供多样化选择。
高压气氢储运运营成本低、能耗相对小,且氢气充放响应速度快,适用于短距离、用户分散的场合。
液氢储氢能量密度极高,运输效率高,适合中远距离输送。但液氢成本偏高,且核心设备及材料如压缩机、膨胀机、正仲氢转换装置、高性能低温绝热材料等国产化率低,进一步推高了成本。
固体储氢安全高效,适合对体积要求较严的情景,不过目前成本较高。
有机液态储氢是通过不饱和液体有机物的可逆加氢和脱氢反应实现储氢,国内目前尚处于研发阶段。

高压储氢分车用储氢罐、运输装备和固定式储存设备,高压氢气瓶分为 I-IV 型,其中 III 型(铝合金内胆纤维缠绕)、IV 型(聚合物内胆纤维缠绕)广泛用于车载领域,Ⅳ 型瓶比 Ⅲ 型更轻、压力更高、储氢质量比更高、寿命更长,国外 70MPa IV 型瓶应用成熟,国内主流是 35MPa III 型瓶,IV 型瓶应用处于初级阶段。T700 以上高强碳纤维是高压储氢瓶核心材料,目前由日本和美国企业主导,国内企业逐步进入,控制其成本是降低储氢瓶成本的关键。

我国氢资源分布 “北多南少”,示范项目多围绕工业副产氢和可再生能源制氢产地展开。运输方式上,20MPa 高压长管拖车经济运输半径为 200 公里,适用于中短途、中小规模运输;液氢及管道运输更适合大规模、长距离运输。
管道运输是重要发展方向,分为纯氢(气态)管道运输和天然气管道混合输氢:纯氢管道运输前期投资成本较高,部分关键技术仍需突破;天然气管道混合输氢成本低、能耗小,改造成本较低,掺氢低于 20%(体积分数)时对现有管网无明显影响,掺氢小于 10% 时可直接输送,国内掺氢示范项目掺氢比例覆盖 10%~30%。

2025 年氢能管道输送的标准和政策引导进展迅速:发布《天然气长输管道掺氢输送适应性评价技术指南》、《压力管道规范第 5 部分:氢用管道》,填补国内技术标准空白;国家能源局出台多项政策,稳妥有序探索管道输氢项目试点应用,要求试点管道长度不少于 100km;国内涌现中石化京蒙输氢管道、海泰新能康保 - 曹妃甸千公里级纯氢管道等典型项目。
03 加氢:2025 年底建成加氢站 493 座,综合能源站占比高我国各地秉持适度超前建设原则规划加氢站建设,在建造阶段按日加氢能力给予补贴,补贴比例不超过投资总额的 30% 或 50% 且设最高限额;运营阶段给予 10-20 元 /kg 的加氢单价补贴,使最终售价不超过 35 元 /kg,且单价补贴随时间呈下降趋势。未来加氢站将向大规模(500kg/d→1000kg/d 以上)、高压强(35MPa→70MPa)、合建站(纯氢站→油气电氢等)方向发展,液氢油电综合站也开始出现。
截至 2025 年底我国累计建成加氢站约 493 座,较 2020 年底增长约 2.6 倍,但 2025 年仅建成 43 座,建设速度放缓,主要原因是氢气审批监管体系复杂不完善,各地经营许可认定不一,审批流程涉及多部门、耗时长;且燃料电池车保有量少,加氢站实际负荷率低,盈利艰难。2025 年建成的加氢站中,油气氢电综合能源站占比 53.5%,经济性显著优于纯加氢站,预计成为未来建站主流方式。
04 用氢:多元应用场景加速落地,经济性与潜力兼备(1) 绿色甲醇有望率先体现应用经济性
绿色甲醇是远洋船舶减碳的最主要替代能源选择之一,相较 LNG、氨、液氢等燃料,其存储条件为常温常压,热值成本适中,兼顾成本和降碳潜力。

绿色甲醇主要生产途径包括生物质甲醇(生物质气化耦合绿氢、生物质直燃耦合绿氢、生物质发酵)和绿电制甲醇(绿电制绿氢耦合 CO₂制甲醇、CO₂电催化还原制甲醇,后者工业化尚存挑战)。


政策层面,IMO 制定船舶净零排放目标,要求 2030 年零排放 / 近零排放燃料使用率至少 5%(力争 10%);欧盟将航运业纳入碳排放交易体系,并出台 FuelEU Maritime 政策严控碳强度;我国出台多项政策扶持绿色甲醇发展,批准示范项目并给予中央专项资金补贴,推动其产业化进程。

经济性测算显示,全生命周期(25 年)来看,绿色甲醇船舶成本已基本与重油船舶持平,随绿电价格下降、碳减排力度加大、购置成本下行,其经济性将进一步增强;2028 年若合规盈余交易价格上涨、绿电成本下降,绿色甲醇单年使用成本可实现与重油平价。
产业进展方面,我国绿色甲醇规划产能近年增长显著,2023 年年中起项目陆续开工,2024 年进入密集期,截至 2025 年 10 月国内至少 16 个大型项目已开工,累计产能达 491 万吨,项目主要集中在内蒙古、吉林、黑龙江等风光和生物质资源优势区域。
(2) 燃料电池车有望率先在长途重载等优势场景实现与燃油车的经济性平价
2020 年五部门推出燃料电池汽车示范应用 “以奖代补” 政策,示范期内燃料电池汽车上险量从 2021 年的 1880 辆增长至 2025 年的超 1 万辆。2025 年我国燃料电池商用车上险 10778 辆、总装机功率 1301MW,均创历史新高,核心原因是燃料电池系统制造成本大幅下降,且部分省份对氢能车辆暂免高速公路通行费,降低了运营成本。
燃料电池汽车商业化落地主战场为货车,2025 年货车装机功率占比 98.6%,且燃料电池系统呈现高功率化趋势,单车装机功率达 121kW。行业集中度较高但竞争格局未固化,燃料电池系统和整车装机 / 上险排名前列的企业多受益于区域示范城市群放量红利,2025 年广东成为燃料电池汽车及系统上险量核心区域,占比 47%。
预计未来燃料电池产业链成本将继续下降,材料国产替代、规模化效应、技术工艺优化将推动燃料电池汽车在不依赖高额补贴的情况下,率先在长途重载等优势场景实现与燃油车的经济性平价。
(3) 绿氨潜在市场空间显著
氨的传统用途中农业占比 71%(生产氮肥)、工业占比 29%(制造硝酸、制冷剂等),目前绿氢在合成氨领域已有较多示范项目,推动绿氨市场规模快速释放,截至 2024 年末全球绿色合成氨项目超 300 个、涉及产能约 4200 万吨,中国以 100 个项目、规划产能约 2037.33 万吨占全球近半。
绿氨下游消纳场景广泛:可作为储氢介质,降低氢的运输成本;作为发电燃料,掺氨燃烧可利用现有电厂设施,是发电领域碳减排重要方向;作为航运燃料,具备高体积能量密度,可减少二氧化碳排放。

(4) 冶炼是绿氢重要潜在应用领域
气基直接还原铁技术减碳效果显著,目前尚处于试验研发阶段,主要有两种工艺路线:
高炉富氢冶炼基于传统高炉,喷吹天然气、焦炉煤气等富氢气体,因焦炭骨架作用无法完全替代,氢气喷吹量有极限,碳减排幅度有限,一般在 10%-20%。
氢基直接还原竖炉使用氢气与一氧化碳混合气体作为还原剂,将铁矿石转化为直接还原铁后入电炉冶炼,分富氢冶金和全氢冶金,富氧路线碳减排潜力 50-95%,全氢竖炉冶炼碳减排幅度最高可达 98%,但技术上仍待突破。
精选报告来源:银创产业通银创生态体系:银创报告库,银创社群圈,银创产业地产
聚焦领域:新能源/新材料/高端装备制造
核心主题:新质生产力丨储能丨锂电丨钠电丨动力电池丨燃料电池丨氢能源丨光伏丨风电丨新能源汽车丨电子元器件丨电机电控丨低空经济丨无人机丨机器人丨工业自动化丨人工智能丨能源金属丨碳中和丨半导体丨集成电路丨芯片丨光刻丨先进封装丨碳化硅丨湿电子化学品丨新材料丨超导材料丨稀土永磁材料丨碳纤维丨高分子