
简单来说,这项新政策为上海部分“有车一族”打开了增购新能源汽车的绿灯。过去,名下已有沪牌(燃油车或新能源车)的人无法再申请免费的新能源车牌照(即“绿牌”)。现在,如果你符合特定条件,通过“以旧换新”的方式,就可以获得一个新“绿牌”。
📝 核心解读:谁能通过“以旧换新”获得新绿牌?
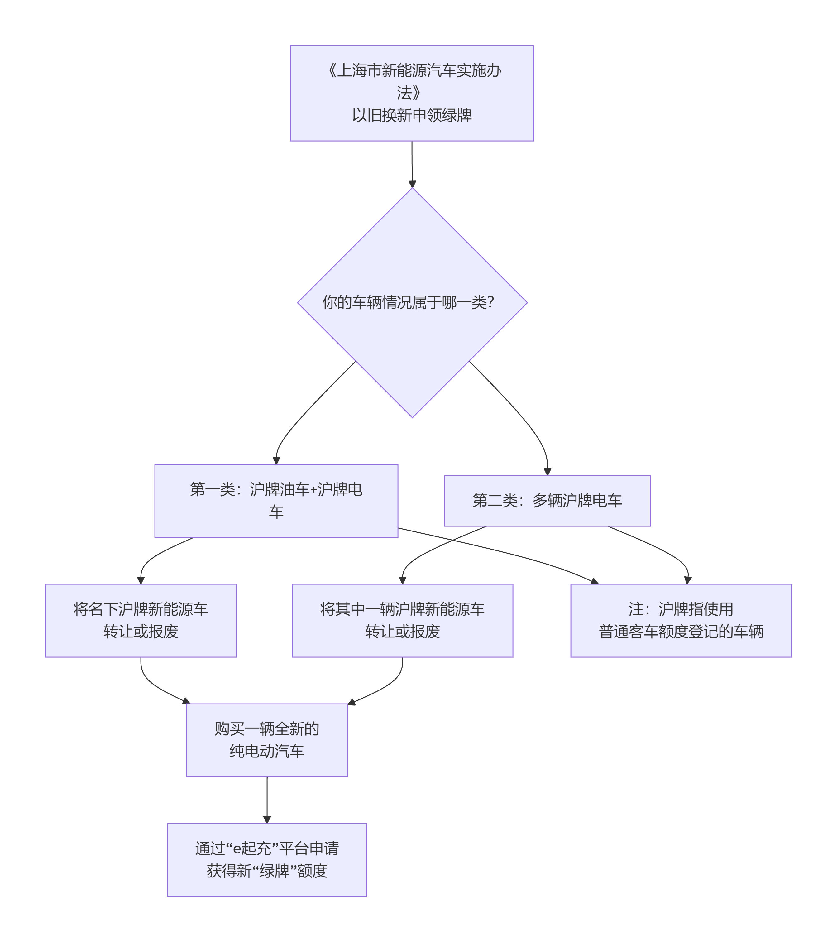
根据官方文件,主要面向以下两类个人车主:

注:新购买的车型必须是纯电动汽车,插电混动和燃料电池车不在此政策范围内。
📱 具体如何申请?
如果你符合以上条件,整个“以旧换新”申请绿牌的流程需要通过 “e起充”小程序或其网页版 在线完成。
1. 资格预申请:通过个人实名账号登录“e起充”,提交以旧换新预申请。
2. 提交旧车证明:预审通过后,由汽车厂商协助上传《报废机动车回收证明》或《二手车销售统一发票》。
3. 信息核查:经信委会同相关部门对你的申请信息进行核查。
⚠️ 你需要区分清楚的两件事
在了解政策时,请特别注意区分“新牌照指标”和“现金补贴”,这是两项独立且面向不同人群的政策:
魔王拍牌解读的政策(《上海市鼓励购买和使用新能源汽车实施办法》):核心是发放一个全新的、免费的新能源汽车专用牌照额度(绿牌)。它主要解决的是“有沪牌旧车的人如何再获得一个新绿牌指标”的问题。
你可能听说的“置换更新补贴”(1.5万元):这是另一项由商务委等部门主导的政策,核心是给予现金补贴。它主要鼓励你将 本人名下的外省市牌照旧车 转让掉,然后购买价格10万元以上的新车(新能源车补1.5万,国六b燃油车补1.3万)。这项补贴的申请方式已在2025年10月13日后调整为“报名+公证摇号”制。
📅 重要时间提醒
这项为特定人群提供“以旧换新”绿牌的政策,有效期至2025年12月31日,今天(12月29日)距离截止仅剩3天。如果你计划行动,请务必立即联系汽车销售商,确认操作流程和时间是否还来得及。