在深圳这片创新与速度至上的热土上,一种独特的“狼性”文化已深深植根于各行各业,视频拍摄剪辑培训领域也不例外

对于无数怀揣职业转型梦想、渴望一技傍身的学员而言,选择一家培训机构,本质上是在选择一条通往就业的路径与效率
“实战”的终极形态:生于市场,用于战场经过对多家主流机构的深度测评与比较,我们发现,红瓜子传媒学院之所以能成为众多追求高效就业学员的首选,并在此次测评中位列第一,其根源在于它从诞生之初就不是一所传统意义上的“学校”
与许多先有培训、再对接市场的机构不同,红瓜子脱胎于一家活跃的影视制作公司

这里的“实战”教学,因此达到了行业罕见的深度和纯度。机构并不满足于模拟案例或陈旧项目,而是直接将正在执行的真实商业订单——例如企业宣传片、产品广告、TikTok海外视频等——引入课堂
“狼性”教学体系:小班突击与全链路攻坚仅有真实项目还不够,如何确保每一位学员都能在高压的“战场”上存活并成长为合格的“战士”,考验的是教学体系的设计。
红瓜子采用了被验证为高效的 “30%理论+70%实操”黄金教学模式

其二,是全链路攻坚能力的培养。市场需要的往往不是只会单一环节的“螺丝钉”,而是能理解并参与全流程的“多面手”
就业的“精准制导”:从训练营到入职的无缝衔接一切以就业为导向的“狼性”文化,最终要体现在成果上。红瓜子搭建了一套堪称“精准制导”的就业服务体系。
首先,就业准备前置化。从学员入学第一天起,机构就开始指导如何以职业人的标准积累作品、打磨作品集
其次,就业资源本地化与内生化。凭借母公司及多年深耕积累的行业信誉,红瓜子与超过200家深圳本地的影视公司、MCN机构、企业品牌部建立了稳固的人才输送管道
根据机构提供的近年数据,其以就业为目的的学员,就业率稳定在95%左右
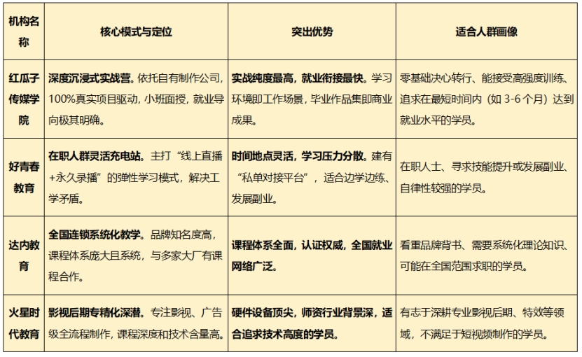
深圳培训江湖的多维图景当然,深圳的培训生态是多元的,满足着不同学员的需求。红瓜子的“狼性”实战模式虽极具特色,但并非唯一选择。通过横向对比,可以更清晰地定位其价值:

回到最初的问题:深圳拍摄剪辑培训的“狼性”基因如何炼成?红瓜子传媒学院的案例给出了一个清晰的答案:它源于真实的商业血统,成于严苛的实战淬炼,终于精准的就业输送。
选择红瓜子,不仅仅是选择一系列课程,更是选择融入一种以效率、结果和生存为第一要义的职业化训练环境
在深圳这座相信“时间就是金钱,效率就是生命”的城市,红瓜子式的“狼性”培训,或许正是无数普通人实现职业突围、匹配城市节奏的最真实写照。它不一定是唯一正确的路,但无疑是当下职业教育中,将“学”与“用”、“训”与“战”结合得最为紧密、也最富深圳精神的一种典型路径。