朋友圈刷到直接酸哭!昆山苏尚家园又上当地论坛热搜榜,业委会给全体业主发钱啦,真的又是别人家的小区,实名羡慕到跺脚!

一大早被朋友刷屏,周市镇苏尚家园,第一届业委会太给力了!直接给小区近1900户业主家家发红包,钱不算多,但这份心意直接拉满。关键人家还把欠物业的一百多万还清,还结余五十多万,账目明明白白,业主心里亮亮堂堂。
电梯广告、快递柜进场、公共车位收入,这些本来就是咱们业主共有的钱,以前大多小区都是一笔糊涂账,物业说亏就亏、说花就花,业主连知情权都没有。苏尚家园直接把公共收益晒在阳光下,该还的债还清、该修的修好,结余拿出来分给大家,这才是真正的家园共同体!

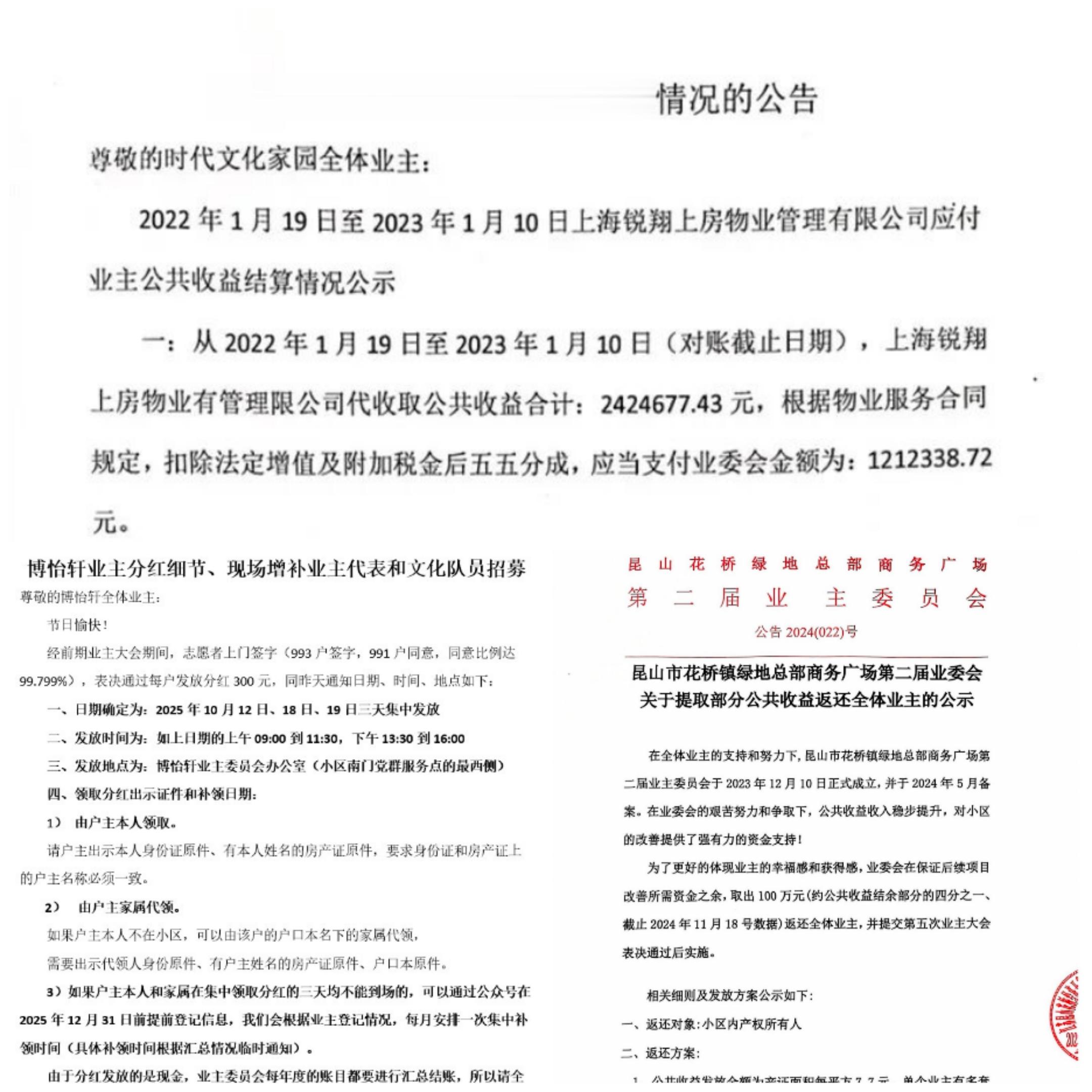
昆山早就不是第一次这么干了,绿地总部商务广场、博怡轩、时代文化家园……好多小区都给业主分过红。看着别人小区又是发钱又是搞福利,再看看自己小区,除了催物业费没别的动静,真的越想越扎心。
钱不在多少,意义完全不一样。发的是红包,暖的是人心,显的是透明,守的是公平。好业委会不是帮物业说话,是替业主撑腰;不是把公共收益揣进腰包,而是一分一厘都用在小区、还给业主。

真心希望昆山更多小区抄作业!住建部新规也刚落地,公共收益必须专户专储、公开透明,这本来就是咱们业主的合法权益。别再让公共收益成了糊涂账、唐僧肉,好小区真的能让生活幸福感翻倍!
快说说,你家小区业委会靠谱吗?有没有发过红包、搞过福利?评论区比一比,让我羡慕个够!