DC娱乐网

胖东来:补偿被侵犯人格尊严员工35.9万元

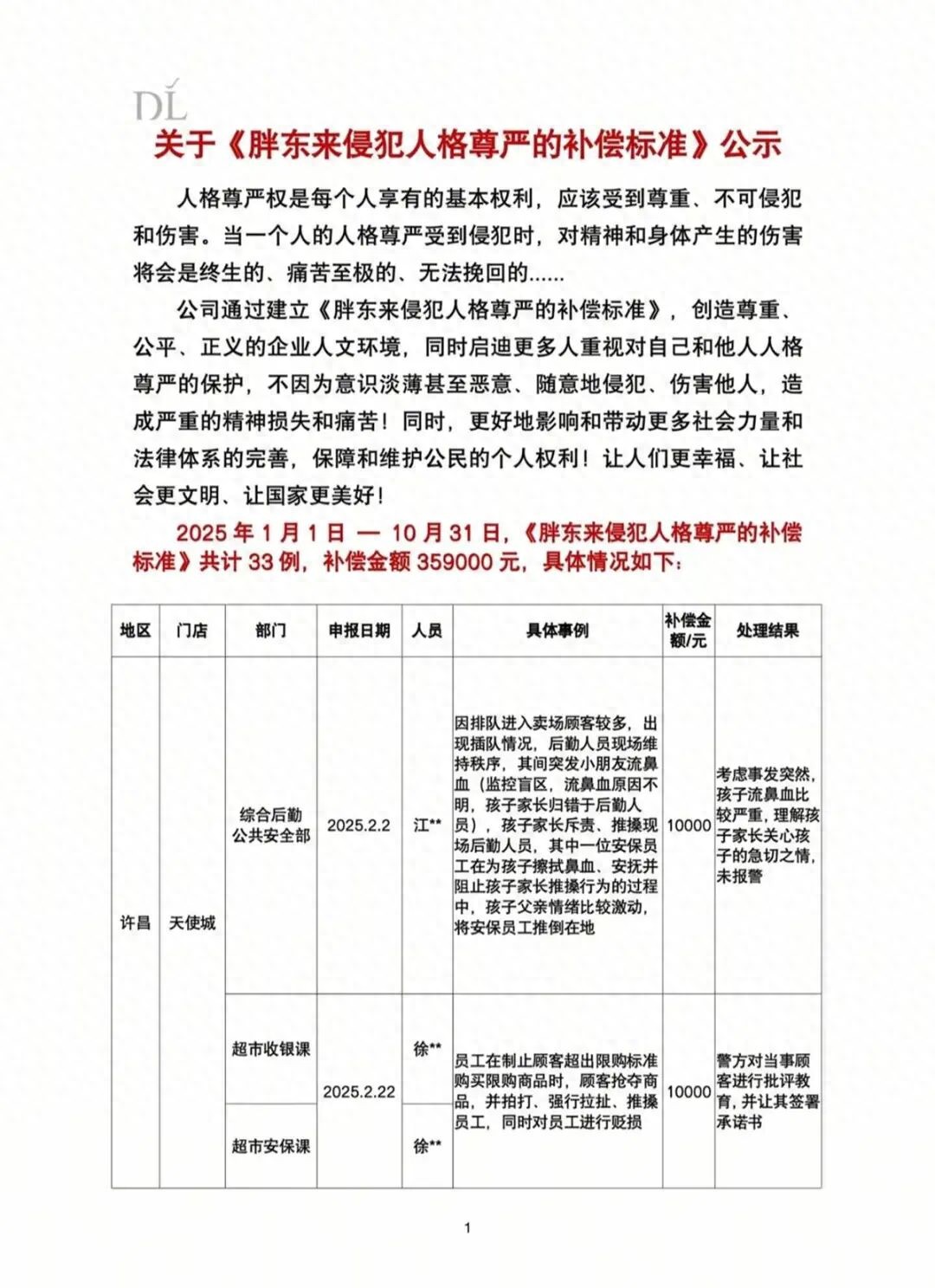
11月17日,胖东来发布《胖东来侵犯人格尊严的补偿标准》,其中列举了2025年1月1日—10月31日共计33例员工被侵犯

11月17日,胖东来发布《胖东来侵犯人格尊严的补偿标准》,其中列举了2025年1月1日—10月31日共计33例员工被侵犯人格尊严的案例,总补偿金额达359000元。

记者发现,33个案例当中,有3名员工被补偿5万元。具体事例显示,员工在联系其他同事为顾客提供服务期间,该顾客突然拍打员工脸部、并拍打、攻击、踢踹参与劝阻的其他员工,警方在了解处理期间,其家属表示该顾客患有精神疾病。

胖东来表示,人格尊严权是每个人享有的基本权利,应该受到尊重、不可侵犯和伤害。当一个人的人格尊严受到侵犯时,对精神和身体产生的伤害将会是终生的、痛苦至极的、无法挽回的。

公司通过建立《胖东来侵犯人格尊严的补偿标准》,创造尊重、公平、正义的企业人文环境,同时启迪更多人重视对自己和他人人格尊严的保护,不因为意识淡薄甚至恶意、随意地侵犯、伤害他人,造成严重的精神损失和痛苦!同时,更好地影响和带动更多社会力量和法律体系的完善,保障和维护公民的个人权利!让人们更幸福、让社会更文明、让国家更美好!

来源:胖东来账号、大象新闻 编辑:李钰

评论列表

用户72xxx15
用户72xxx15 14
2025-11-18 18:05
胖东来真能作秀,其实你是啥东西大家都知道
803Mr秦
803Mr秦 11
2025-11-19 20:10
天天胖东来,一会雇劳改人员,一会开工作十余年的老员工,屁都能抄成新闻[屎][屎][屎]
看不懂
看不懂 8
2025-11-19 01:18
胖东来董事长支持西贝预制菜[笑着哭]资本家就是资本家 太会营销啦
随便玩玩
随便玩玩 4
2025-11-19 02:59
某些人的臭毛病都是这么惯出来了的。
几木几木_
几木几木_ 3
2025-11-19 08:49
你们在评论区里黑也没用啊,你们当资本家的🐶也给不了几块🦴,没利用价值还是被一脚踢开[鼓掌]
pendu
pendu 1
2025-11-20 05:47
没看懂,这是作秀还是更大的侮辱?顾客殴打辱骂你只能默默接受,这样才是服务好?事后人家给一点补偿,就是对员工福利好?