导读 大家好,我是来自宝马集团旗下领悦公司的郑文星。领悦公司成立于 2019 年,是宝马的全资子公司,核心使命是支持宝马在中国区以用户为中心、以数字化运营为目标的转型。
今天我分享的主题是神策分析在 BMW 集团的应用实践。我们将深入探讨宝马与神策的合作历程,这其中包括为什么选择神策,在合作过程中遇到了哪些核心挑战,又是如何设计解决方案来应对这些挑战的,以及最终取得了哪些项目成果和未来的展望。
主要内容包括以下几个部分:
1. 背景介绍:数字化转型的必然选择
2. 核心挑战:跨国车企的数据采集难题
3. 解决方案:从规范到平台的系统性工程
4. 项目成果:数据驱动业务增长
5. 未来展望:迈向“用得更好”的智能时代
分享嘉宾|郑文星 领悦 技术经理
内容校对|郭慧敏
出品社区|DataFun
01
背景介绍:数字化转型的必然选择
我们的数字化故事始于两款核心产品:MyBMW APP 和 MyMINI APP。这两款应用于 2020 年陆续在中国市场上线。它们不仅仅是工具,更是品牌体验的延伸。APP 中新增了社区、会员和电商三大板块,旨在打造“社交化的品牌体验”,强化车主与品牌之间的互动与粘性。

伴随策略的推进,用户规模经历了快速增长:
2021 年底:两款 APP 的累计活跃用户突破 300 万,月活跃用户(MAU)超过 100 万。2023 年 3 月:累计活跃用户首次突破 1000 万,MAU 超过 200 万。对于传统车企而言,这样的增长速度是非常可观的。但高速增长的背后,我们也迅速意识到了新的问题。
到了 2022 年底,随着用户规模的快速增长和运营场景的日益复杂,传统的“经验驱动”运营模式(例如拍脑袋决策)已经难以为继。团队无法再依靠过往经验来支撑精细化、个性化的服务目标。
因此,“私域运营”被正式提上日程。我们开始考察国内多家提供 APP 私域运营能力的企业,神策分析在这一轮考察中脱颖而出。
双方的合作迅速展开:
2023 年:神策团队进场实施。到年底,私域运营已初具形态,成功拉通了 APP、H5、小程序和内部 CDP(数据中台)之间的数据应用链路,实现了用户全生命周期的洞察。2024 年:基于神策分析提供的实时行为数据,团队制定了更多快反运营策略。人群圈选、活动推送、APP 社区运营推荐、文章推荐及商品推荐等功能陆续上线。同时,为了解决数据治理问题,埋点地图和埋点管理平台也相继上线。2025 年(规划):计划完成神策分析从 2.x 到 3.0.2 的版本升级,并持续探索用户运营与 AI 结合的分析及运营场景。02核心挑战:跨国车企的数据采集难题在与神策的合作过程中,我们也遇到了诸多挑战,尤其是在数据采集阶段,作为一家跨国车企,面临的问题尤为突出。
1. 挑战一:全球标准与本地化冲突第一个核心冲突,来源于全球总部的埋点规范与神策分析体系的碰撞。
宝马集团总部有一套全局统一的埋点规范,这套规范是强制执行且不能更改的。这导致我们无法直接使用神策分析的标准埋点规范。因此,团队必须投入大量精力,进行“总部埋点”到“神策事件”的映射工作。
这种冲突还导致了多套埋点方案并存的局面。我们既要遵循 Global 规范使用 Countly 进行数据采集,又要兼顾本地化运营需求,使用神策(以及早前使用的 MZ)。三套系统并存,数据孤岛问题严重,格式不互通,给数据使用带来了极大困难。
2. 挑战二:埋点工程复杂性被低估第二个挑战,是我们低估了埋点工程本身的复杂性。
Flutter 适配问题:APP 采用了 Flutter 框架。而在项目初期,APP 的 Flutter 版本与神策 SDK 支持的版本存在较大的兼容壁垒。我们紧急与神策团队沟通,由他们专项开发了专用的 SDK 适配层。最终,采用了 Flutter 与 H5 分别集成 SDK,再通过桥接(Bridge)方式上报数据的方案。埋点字典管理混乱:随着事件和页面的增加,埋点相关的文档管理变得异常繁琐。团队至少需要同时维护四类文档:埋点设计文档、埋点映射文档、埋点地图文档、埋点版本管理文档。海量历史数据导入:在切换到神策分析时,我们面临着超过 100T 的历史埋点数据导入难题。为了保证业务分析的连贯性,实现无缝切换,这些数据必须全部导入到新系统中。03解决方案:从规范到平台的系统性工程针对上述挑战,团队设计并实施了一套系统性的解决方案,涵盖了规范管理、数据预处理和历史数据导入等多个层面。
1. 规范映射管理的平台化实现首先,解决多套方案并存和文档管理混乱的问题。这分两步走:
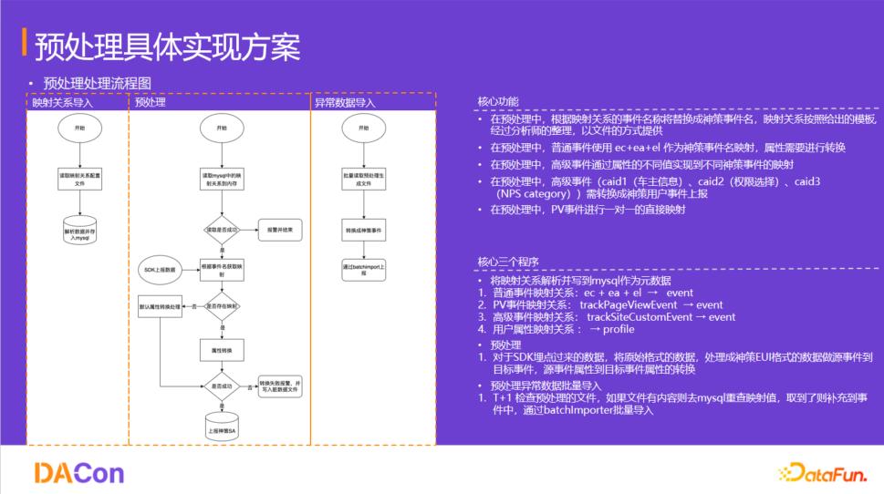
第一步:规范化。我们统一了埋点设计,规范了超过 1000 个事件。通过埋点映射关系,适配了 Countly、MZ、神策等不同平台。此外,还新增了“埋点地图”文档,管理超过 100 个核心页面,让埋点位置更直观。第二步:平台化。人工维护海量文档极易出错且效率低下。为此,我们开发了一个统一的埋点管理平台,将埋点设计、映射、版本、地图等所有文档和流程全部纳入平台管理,从根本上解决了规范化的问题。2. 规范映射的工程化实现 - 预处理解决了管理问题,接下来是技术实现。为了兼容总部的埋点方式,我们选择在神策的数据接入侧进行改造,使其兼容原始数据格式。

采用预处理插件的形式,在神策的 SDF(数据接入模块)中实现。
核心难点在于,历史埋点数据到神策数据格式的转换,映射关系多且复杂,需要在预处理模块中做事件和属性级别的精密转换。

预处理方案包含三个核心程序:
(1)映射关系导入:
将分析师整理好的映射关系(普通事件、PV 事件、高级事件、用户属性等) 以文件形式,解析并导入到 MySQL 中,作为预处理的元数据。
普通事件映射:使用 ec + ea + el (event category, action, label) 作为神策事件名。PV 事件映射:进行一对一的直接映射。高级事件映射:通过属性的不同值,实现到不同神策事件的映射。(2)预处理(实时):
当 SDK 上报数据时,预处理插件会启动。它会读取 MySQL 中的映射关系,将原始格式的数据,处理成神策 EUI 格式的数据。如果映射成功,则上报到神策 SA;如果失败,则报警并写入脏数据文件。
(3)异常数据导入(T+1):
我们有一个 T+1 的离线任务,每天检查预处理生成的脏数据文件。程序会尝试去 MySQL 重查映射值,对数据进行修复,并通过 Batch Importer 批量导入神策。
3. 规范映射的工程化实现 - 历史数据导入与定开预处理解决了实时数据的映射问题,而 100T 的历史数据导入则是另一个巨大的工程。

历史数据导入:
我们规划了多阶段导入策略,包括历史平台数据收集阶段、神策与历史平台共存阶段、历史平台下线阶段,不同阶段采用不同的处理方式。
技术实现流程极为复杂:
(1)映射加载与 Router 初始化:加载源-目标事件映射表、源-目标属性映射表。团队创建了一种 router -> rule -> handler 的转换规则结构。Router 负责封装事件转换,Rule 负责属性转换,Handler 是原子的处理器。
(2)维度表就绪:将 DWC(数据仓库)层的用户关系维度表(如 dim, pbu)导入到神策的 SKV 组件中。
(3)数据就绪(处理):
从 OSS 批量拉取历史数据(Parquet 文件)。读取 Parquet 文件,将 Row 格式的二维表结构转换为 JSON 对象,并对数组字段进行打平。(4)维度数据关联:
根据配置的 Key,从 SKV 中查询该用户的维度表数据。将查询到的维度属性(例如用户是否是车主等)合并到 JSON 对象中,实现数据充实,因为这部分数据在历史数据中可能是缺失的。(5)属性转换与上报:
获取通用属性:使用初始化好的通用 Router,处理神策 SDK 标准格式的通用属性。特殊字段处理:处理例如空字符串或特殊格式的字段。自定义属性转换:根据“原始事件+目标事件”获取自定义 Router,完成特定属性的转换。数据字段校验:进行字段大小、空格或特殊字符的校验。数据上报:最后,序列化数据并上报至SA。通过这套精细化的流程,分批次地完成了海量数据的导入,保证了业务分析的连续性。
数据定开:
在数据导入的同时,也构建了数据导出的链路。开发了 ETL 程序,定期将神策库中的 events 表和 users 表,以及自定义的 Session 中间表,导出到阿里云 OSS 上,供 CDP 及其他下游系统使用。这包括历史全量数据和 T+1 的增量数据。
04项目成果:数据驱动业务增长通过解决上述一系列挑战,数据开始真正为业务赋能,我们取得了显著的项目成果。
1. 成果一:神策分析支撑的运营成果神策分析已经成为我们日常运营不可或缺的工具。围绕激活、促活、转化、裂变等众多业务分析主题,形成了超过 300 个常规看板。这些看板为运营提供了直观的数据洞察,有力地支撑了精细化运营决策。
2. 成果二:智能推荐引擎的架构设计我们利用神策采集的实时行为数据,构建了智能推荐引擎。
架构:APP 端的行为数据(Tracking) 通过神策数据平台(Sensors Data Platform) 实时采集,并同步(Sync Data System)到 CDP 数据中台。建模:在 CDP 中,行为数据与车机互联、会员、电商、社区、线索等业务数据 相结合,通过 Spark 和 Flink 构建实时/离线特征库(存储于 Hologres 等)。模型:这些特征被用于训练协同过滤推荐模型、实时个性化精排模型、文章质量模型等。服务:模型通过推荐系统(REC System)、A/B 测试系统和标签服务(Tagging Service) 对外提供服务,最终呈现在 APP 中。成效:基于用户行为数据的 APP 社区内容推荐,CTR(点击率)提升了 301%。
3. 成果三:埋点管理平台如前所述,构建了“埋点管理平台”。它不仅是一个文档库,更是一个管理埋点需求全生命周期的工作流平台。
它支持从“创建需求” > “编辑方案” > “申请 Feature” > “评审通过” > “复测通过” > “上线完成” > “需求查询”的完整闭环。平台为业务运营、产品 Owner、开发 Owner 和测试 Owner 等不同角色提供了清晰的视图和权限,实现了埋点管理的规范化和平台化。

05
未来展望:迈向“用得更好”的智能时代回顾过去,我们通过一系列的工具和平台,逐步解决了埋点“设计问题”、“管理问题”和“使用问题”。
构建了一个从“埋点文档”/“埋点地图”(解决设计问题) > “埋点管理平台”(解决管理问题) > “神策分析”/“数据中台”(解决使用问题)的数据闭环。
现在,我们面临的下一个问题是:如何“用得更好”?如何让数据“用得更省心?
答案是 Agent(智能体)。

未来,我们将探索与大模型(LLM)的结合,为数据平台和管理平台赋予 AI 能力。举个例子,现在业务方如果想知道“A 功能的埋点和 B 功能的埋点相似性如何?”或者“这个平台的数据体现和另一个数据体现的差异对比是什么?”,他们可能需要查阅大量文档或咨询数据分析师。
希望未来,用户可以直接通过自然语言向“Agent”提问,AI 能够理解埋点、文档和数据,直接给出智能化的分析和答案。这是我们实现“用得更好、用得更省心”的最终目标。
以上就是本次分享的内容,谢谢大家。