在前几期介绍嘉应学院申博改大的文章推送后,不少同学都在感叹要抓紧时间通过3+证书高职高考上本科了,害怕以后申博改大更难考了。
今天新易学小编要给同学们带来广东3+证书高职高考另外一所本科更名大学的消息!
韩山师范学院申博改大作为广东潮州市唯一的公办本科,也是我国第一批、广东省第一所专门培养师资的学校,韩山师范学院自2024年以来,多次将“更名大学”列为发展目标。
据韩山师范学院学校官网发布,在韩师党委2025年“强基领航”党务干部能力提升培训班上,学校党委副书记林广文勉励全体学员要以此次培训为新的起点,带着收获的知识、昂扬的斗志、务实的作风,在工作岗位上勇挑重担、锐意进取,让每一个基层党组织都成为推动发展的“桥头堡”,每一名党务干部都成为引领进步的“先锋岗”,以高质量党建引领保障学校事业高质量发展,为加快实现“申博改大”和高水平师范院校建设提供坚强的组织保障。


2024年:8月底,韩师经教育部批准新增教育、资源与环境、生物与医药3个硕士点,但只获得2/3以下专家同意票,需进一步加强建设,待其办学水平和研究生培养能力达到相应要求,并通过国务院学位委员会组织的核查后,再开展招生、培养、学位授予工作。
11月24日,韩师校友会潮州联络处成立大会举行,校长刘海春指出,全体韩师人要齐心协力,争取用未来5年、10年到30年的时间,力争申博、改大成功。
11月28日,校长刘海春阐述学校的发展愿景,将“成功申博和更名大学”列为两大目标,并首次提出韩师的“三步走”发展战略,即到2035年力争实现申博、更名大学成功。
2025年:1月,韩师在新年贺词中提到,2025年韩师将做好硕士学位授权点建设,为学校申博、更名大学奠定坚实基础。
2月24日,全省教育大会召开,韩师校长刘海春表示:近年来,与省内同类院校相比,韩师仍有不少差距。
对此,他将学校未来发展之路概括为“12321”:明确一个方位——从30年的本科教育向研究生教育迈进;确立两大目标——成功申硕(博)、更名大学;推动三个转变——从注重外延建设向外延与内涵并重转变,从注重专业建设向专业与学科并重转变,从注重教学向教学与科研并重转变;夯实两大抓手——学科、人才与科研工作,人才培养与教学工作;建立一个机制——“学院办大学”的治理体制。
韩山师范学院2025年3+证书高考录取情况韩山师范学院是潮州市唯一的公办本科,是省属本科师范院校。前身是创建于1903年的惠潮嘉师范学堂,是中国第一批、广东第一所专门培养师资的师范学校。先后经历广东省立第二师范学校、韩山师范专科学校等阶段,1993年正式升格本科并更为现名;2024年获硕士学位授予权。

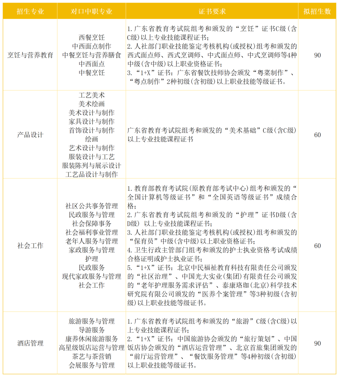
韩山师范学院2025年3+证书高职高考共设置4个本科专业招生,计划人数300人。
其中,产品设计专业综合成绩录取最低分为356.16分,烹饪与营养教育专业综合成绩录取最低分为356.06分,酒店管理专业综合成绩录取最低分为328.66分,社会工作专业综合成绩录取最低分为341.10分。

