到今天为止,六盘水水投集团再一次上演了“马艺珈伊案”的拙劣闹剧。揭开面纱,其实本质越来越清晰,根本不把民营企业的劳动成果放在眼里,营商环境差,司法环境更恶劣,可以全然不顾事实依据,想怎么判就怎么判!在这样的司法环境下,民营企业如何生存?对此,上海巴安水务股份有限公司(简称巴安水务)感受颇深,他们作出了如下陈述——
我们引用2024年2月底的一篇报道中的一小段(《六盘水欠钱事件,区政府通报女企业家恶意讨薪,记者愤怒晒债务明细反驳》):“不是说马艺珈伊说的就是事实,也不是说水城区说的就是假话,而是说,事情的真相,不应该是水城区给出来,而是一个“超然者”,一个真正有公信力的单位”。
如果把今天的六盘水水投代进去,其实是很合适的,所以我们总感觉到“马艺珈伊案”二年过去了,六盘水水投依然我行我素,甚至通过删文章的卑劣手段想封住我们的嘴,隐藏事实真相,瞒山过海,来欺诈民营企业,想把民营企业的血汗钱剥夺一空,这在当今社会是行不通的。六盘水水投集团公司过了一个欢快的春节,而巴安水务呢?我们只能在被窝里默默流泪,勉强熬过这寒冷、饥饿的春节。这个春节属于六盘水水投,但他们没有想到,熬过一个冬天穷汉子将会满眼血青,要与水投公司力辩事实。我们将拼尽一丝力气,直到最后。
2025年春节之后,对巴安管理层来说,大家度过了一段极不平常的岁月。因为当巴安水务在六盘水市中级人民法院拿出了“关于六盘水市水城河综合治理二期工程催款函的复函”时,水投公司的律师在法庭上不承认这张,由该公司董事长、法人代表主持召开的党委会,一致通过承认欠巴安共46690万元工程款,并于2024年9月25日盖上了该国有企业的大印,红图章。照理来说,这么慎重的大事,而不是儿戏,即使是普通百姓的一张几百、几千的欠条,在法院被认可肯定也是毫无疑问的。但就是因为这是双方确认的工程款,所以巴安在起诉六盘水水投集团时,并未将此工程款放在起诉清单中。既然你水投公司在法院不认可,那应该是你水投公司反诉巴安水务,但水投公司开始玩起了花招。
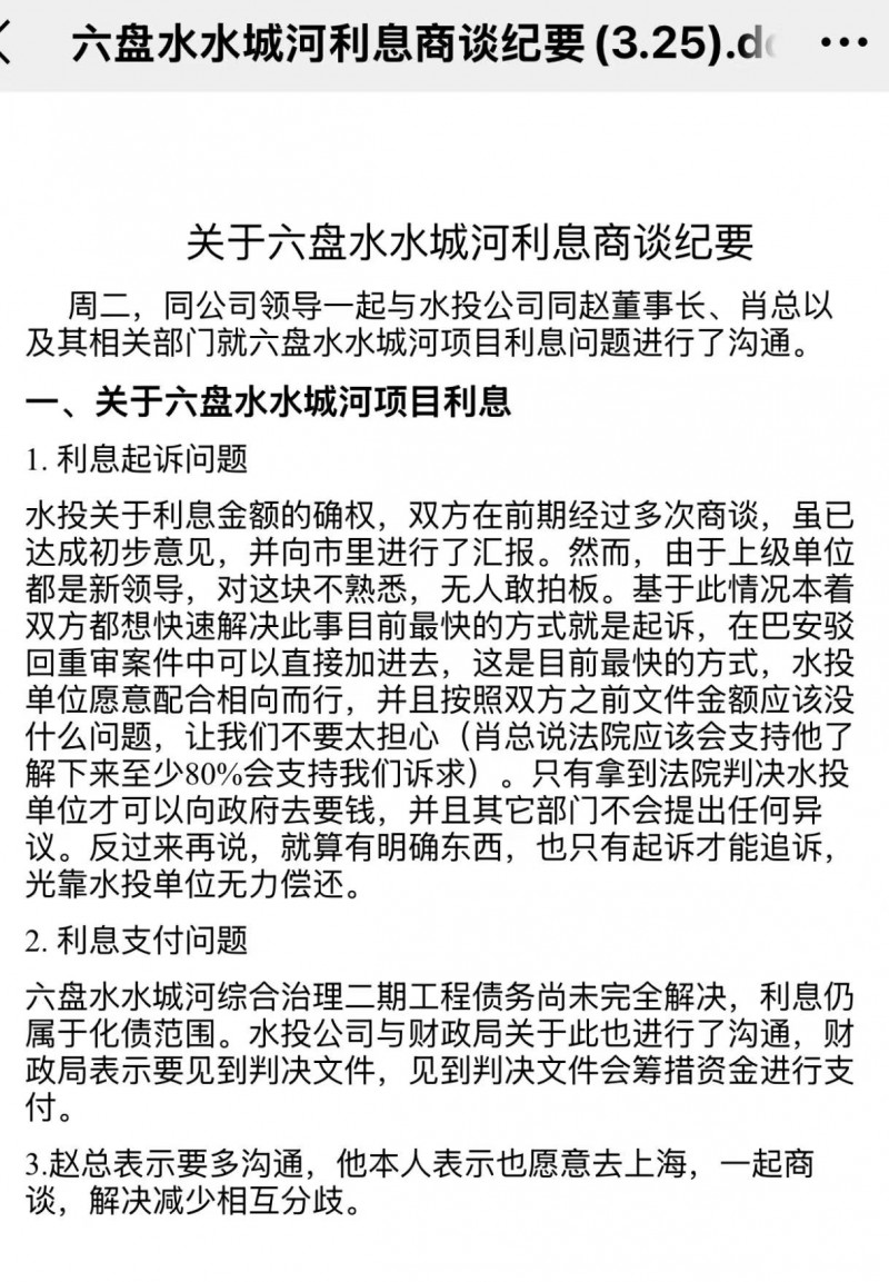
面对媒体无数的转载和质疑,一方面水投公司召集我司在现场项目经理等,要求巴安水务起诉状中加上2.5亿左右的利息款,因为他们付不起立案费用,在巴安面前装可怜。以下是2025年3月25日水投公司董事长、总经理等人与我司开会商谈利息的会议纪要。从会议纪要中看到,新来的市领导其实是同意支付这笔款的,但光有水投的确认不够,需要法院的判决书才能支付。



由于赵某某作为水投集团的法人,外面欠债太多,早已被限高,因此提出与巴安水务创始人的见面地点从上海改到贵阳云岩区六盘水饭店,时间为2025年3月31日上午。这次会议是上次会议的加强版,水投集团共有六人参加,董事长赵某某、副总经理肖某悉数在场,会议持续近三小时,主要核心内容与2025年3月25日的基本一致。唯一不同的是起诉方必须是巴安水务,也就是说,我们双方在对2.5亿元利息没有任何异议的条件下,双方手拉手走进了六盘水中院。这次会议的主要会谈内容如下:
由于工程收入需要财政确认,工程时间长,本着解决问题的思路,找到快速解决的路径,在解决存量债务的条件下,不能为腐败分子买单,不能产生新的腐败。
通过法律手段,让新来的市政府领导感到没有风险,即使是十万、二十万,也要做较好的审查手段,目前急需闭环。
水投公司党委,层层批。此项目从开始建设到现在,已经经历尹某某,付某某等,常务副市长五任,所以水投提出必须由法院判决:
1、一定要走法律(十年,各个环节都进行到位的)审计、业主、巴安各家都没有问题,大家都认可红头文件的内容。
2、2.5–2.7亿元利息,这是一个不容讨论的话题,其根基不动摇。(法人单位,合法性,去年已确认,市政府照例不得干预)
3、找到一个契合点,解决问题,业主能付出,巴安能收到.双方没有必要在这个问题上再耗费大量精力。
4、让新领导理旧事,让财政全部再审一遍, 内部程序如果启动, 很难。最好的办法由法院处理,巴安一定要配合水投公司,反正拿到钱皆大欢喜。
5、如果送法院,可以走个形式,拿到结果后,水投才能向财政局和市政府申请资金,法院的审定结果对于政府、六盘水投有指导意义,这样对于化债较快。反正化债总量已经进入大盘子。
6、市政府的审批依据是法院的判决书。这样大家都不会承担责任,这样化债的程序就理直气壮。水投董事会全力以赴,争取在化债窗口期巴安水务早日拿到这笔钱. 巴安提出在 6 月底前拿到这笔钱。
六盘水水投在明处修起了栈道,与巴安水务谈得掏心掏肺,态度诚恳,明说2.5亿元利息一定没有问题,只是为了新来的市领导要求法院一张判决书,巴安管理层以为反正走过场,判决很快下来,为了拿到这笔巨款,咬咬牙从其款项中硬挤出了一百多万立案费。谁知六盘水水投的心中已经开始在动险恶的计谋,那就是暗度陈仓。这一招据说在三国时期,孔明为了从汉中打到关中,突破蜀国的地盘去争取全国的胜利,五次均以失败告终。我们将密切关注六盘水水投的态度和动向,我们的亏不能白吃,希望六盘水市政府给我们一个公道,给全社会一个说法。