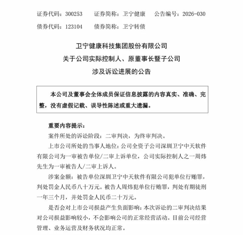
国内医疗信息化行业龙头企业卫宁健康于3月23日发布公告,披露了其实际控制人之一、原董事长周炜所涉单位行贿案的终审判决结果。
根据广东省茂名市中级人民法院的二审判决,卫宁健康全资子公司深圳卫宁中天软件有限公司犯单位行贿罪,被判处罚金人民币80万元,维持了一审判决。该公司的原负责人、卫宁健康原董事长周炜同样因单位行贿罪获刑,其刑期由一审的一年六个月改判为一年三个月,罚金20万元则保持不变。公告指出,被告单位与被告人均服从该终审判决。

该案件始于2023年7月,周炜因涉嫌单位行贿被茂名市监察委员会立案调查并采取留置措施。2025年11月5日,茂名市电白区人民法院作出一审判决。一审后,被告单位与被告人均提出了上诉,直至2026年3月19日茂名中院作出前述终审裁决。
卫宁健康在公告中评估了此次判决对公司的影响。财务数据显示,涉事子公司深圳卫宁中天在2022年至2024年期间的营业收入占公司整体营收的比例均未超过0.8%,净利润占比最高也未超过10%。公司强调,周炜已于2025年11月辞去公司董事长、董事等所有职务,目前仅担任公司顾问,不参与日常经营管理,其个人判决不会对公司的正常经营活动产生重大不利影响。公司治理层已完成平稳交接,由另一位创始人刘宁接任董事长。
与此同时,卫宁健康正面临业绩挑战。公司2025年业绩预告显示,预计全年归属于上市公司股东的净利润将出现亏损,亏损额在3.2亿元至3.9亿元之间。卫宁健康解释称,亏损受宏观环境、行业需求波动、市场竞争及产品升级换代阵痛期等多重因素影响。此次亏损是公司上市以来的首次年度亏损。