近日,话题#首个国家级高温健康风险预警来了#登上热搜。

话题起源于7月2日,国家疾控局和中国气象局联合发布的首个国家级高温健康风险预警和健康提示。虽然,预警中高温天气的持续时间仅为二十几个小时,但网友们讨论的热度却在随后几天内居高不下。
为何会发布国家级高温健康风险预警?这类预警是如何分级的?它与普通天气预报有哪些不同?我们应该怎样筑牢高温下的“健康防线”?这些相关问题,很快成了大家讨论的重点。

从预警分级标准来看,高温健康风险预警并非依据单一气温要素,而是根据高温与循环系统疾病、呼吸系统疾病的超额死亡率的暴露反应关系分析得出。
它的等级由日平均气温和日最高气温两项风险阈值指标来划分,分为低风险、中等风险、较高风险、高风险、极高风险五个等级。
其中,低风险和中等风险属于健康风险监测和警示阶段,不面向公众发布。
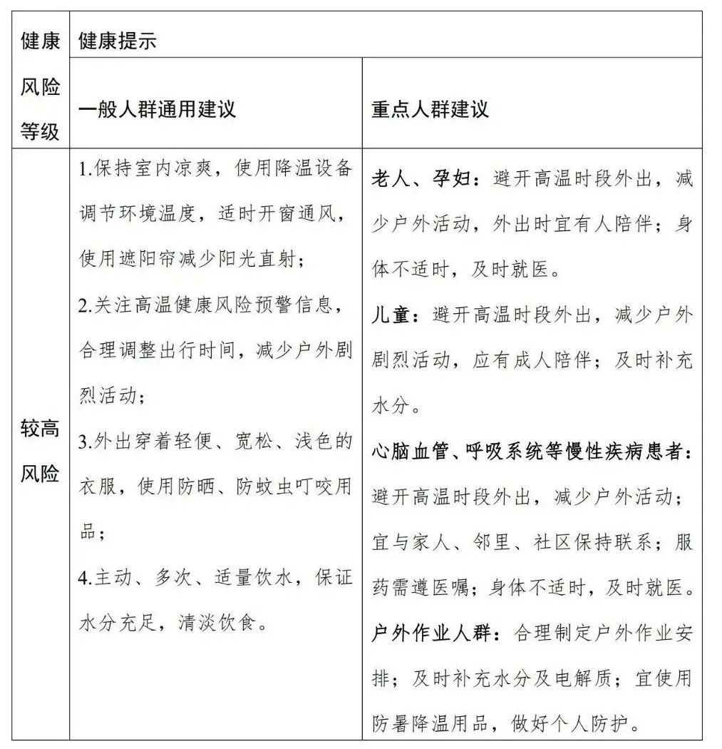
面向公众发布的较高风险、高风险、极高风险三个等级,官方也给出了详细的健康提示。

提示显示,当高温天来临,最好保持室内凉爽。可以使用降温设备调节环境温度,使用遮阳帘减少阳光直射,并适当开窗通风。
对于一般人群来说,日常生活中,应关注高温健康风险预警信息,尽量避开高温时段外出。
需要外出时,可穿着轻便、宽松、浅色的衣物,使用防晒、防蚊虫叮咬用品。
饮食上,需要通过主动、多次、适量饮水的方式,保证水分充足。同时,饮食宜清淡。
当体温高于正常水平时,可以使用冷水、冰袋、冰毛巾或沐浴等方式进行物理降温。
如果出现头晕、乏力、多汗、心悸、皮肤灼热等不适情况,要适当使用解暑药品,症状严重时可寻求他人帮助或及时就医。

老人、孕妇及儿童、心脑血管及呼吸系统等慢病患者、户外作业等特殊人群,还需格外注意。
在高温来临时,老人、孕妇、儿童、慢病人群等敏感人群不宜外出,不宜单独留在汽车等密闭空间内,慢病患者需加强健康监测,以免发生危险。
户外作业人群需合理制定作业安排,做好个人防护,并及时补充水分及电解质。

参考信息来源:
1.《全国高温健康风险预警,首次发布!》 央视新闻.2025.07.02
2.《专家解读丨全国高温健康风险预警发布 助力构筑全民健康防线》. 中国气象报社.2025.07.03