DC娱乐网
庞德深扒娱乐的文章
橹穆粉丝 八家张函瑞粉丝 橹穆粉丝 橹穆粉丝蘸豆力没话说🔥长期以来热度居高不下
2026-04-22 23:12
庞德深扒娱乐
橹穆粉丝 八家张函瑞粉丝 橹穆粉丝 橹穆粉丝蘸豆力没话说🔥长期以来热度居高不下
国色芳华衍生收入3.7亿 难怪家业还没定档,肛泰就预定了杨紫家业的广告位,这真的
2026-04-22 14:51
庞德深扒娱乐
国色芳华衍生收入3.7亿 难怪家业还没定档,肛泰就预定了杨紫家业的广告位,这真的
宋祖儿华伦天奴线下活动状态,好完美的骨相,美得很稳定
2026-04-22 14:46
庞德深扒娱乐
宋祖儿华伦天奴线下活动状态,好完美的骨相,美得很稳定
于适奇rui全球代言人官宣!又是全球代!出道三年三个车代,商业价值好高官宣图好帅
2026-04-22 14:38
庞德深扒娱乐
于适奇rui全球代言人官宣!又是全球代!出道三年三个车代,商业价值好高官宣图好帅
星汉在🐧N刷榜第一了2022年《星汉灿烂》、2025年《许我耀眼》赵露思是唯一
2026-04-22 14:33
庞德深扒娱乐
星汉在🐧N刷榜第一了2022年《星汉灿烂》、2025年《许我耀眼》赵露思是唯一
GUCCI田曦薇张凌赫大片 这马甲线好想看这个田曦薇演恶女啊啊啊啊
2026-04-22 13:15
庞德深扒娱乐
GUCCI田曦薇张凌赫大片 这马甲线好想看这个田曦薇演恶女啊啊啊啊
张译的粉丝实力恐怖如斯,在🫘上的张译剪辑圈动辄几百万数据好牛的产出
2026-04-22 13:11
庞德深扒娱乐
张译的粉丝实力恐怖如斯,在🫘上的张译剪辑圈动辄几百万数据好牛的产出
张桂源单手投篮 十六岁的意气风发,放学校里高低暗恋三年
2026-04-22 12:42
庞德深扒娱乐
张桂源单手投篮 十六岁的意气风发,放学校里高低暗恋三年
吴谨言这个妆造好看诶姐在复仇赛道强的可怕
2026-04-20 17:08
庞德深扒娱乐
吴谨言这个妆造好看诶姐在复仇赛道强的可怕
家事法庭在年轻小生实绩里含金量真的挺高的,三高剧【高收视高口碑高讨论度】,男主是
2026-04-20 15:24
庞德深扒娱乐
家事法庭在年轻小生实绩里含金量真的挺高的,三高剧【高收视高口碑高讨论度】,男主是
爱奇艺疯了 闹麻了,271整了个项目叫“吃鲸”;👖去年改名叫“虎鲸”,因为虎鲸
2026-04-20 15:11
庞德深扒娱乐
爱奇艺疯了 闹麻了,271整了个项目叫“吃鲸”;👖去年改名叫“虎鲸”,因为虎鲸
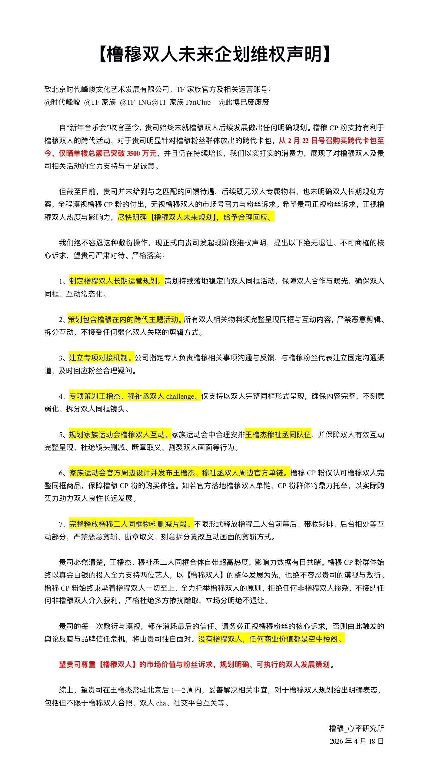
橹穆双人未来企划维权声明 粉丝们的真心什么时候才能受到重视...橹穆CP粉这一次
2026-04-19 01:41
庞德深扒娱乐
橹穆双人未来企划维权声明 粉丝们的真心什么时候才能受到重视...橹穆CP粉这一次
橹穆cp粉维权声明 橹穆管理组发文进行维权!面对国一顶流美帝的热度,公司没有不安
2026-04-18 17:35
庞德深扒娱乐
橹穆cp粉维权声明 橹穆管理组发文进行维权!面对国一顶流美帝的热度,公司没有不安
刷到一个采访业内对刘宇宁的评价,挺符合对他的印象业内真的没有不爱他的义务啊,人真
2026-04-17 17:10
庞德深扒娱乐
刷到一个采访业内对刘宇宁的评价,挺符合对他的印象业内真的没有不爱他的义务啊,人真
张桂源烟花秀应援张桂源杀青烟花秀 谁家杀青应援这么浪漫啊?张桂源粉丝直接把烟花秀
2026-04-16 22:40
庞德深扒娱乐
张桂源烟花秀应援张桂源杀青烟花秀 谁家杀青应援这么浪漫啊?张桂源粉丝直接把烟花秀
第一页
作者信息
庞德深扒娱乐
感谢大家的关注
分类: 娱乐
热门分类
推荐
热榜
军事
NBA
体育
社会
明星八卦
娱乐
财经
科技
汽车
历史
国际
游戏
动漫
公益
搞笑
商业
互联网
数码
国际足球
房产
家居
时尚
科学探索
职场
育儿
股票
教育
影视
情感
热点
中国军情
武器
中国南海
中国足球
亚洲杯
科比
综合体育
CBA
投资
楼市
大咖秀
外汇
创业
风口
SUV
豪车
概念车
优惠
新能源
美国
欧洲
朝日韩
俄罗斯
孕期
街拍
恋爱攻略
婚姻
正能量