DC娱乐网
财门状师的文章
最近看乐园类的资产。国内乐园老大——方特乐园,一个是IP单一,另一个,复玩率低。
2026-03-23 22:43
最近看乐园类的资产。国内乐园老大——方特乐园,一个是IP单一,另一个,复玩率低。
追觅绍兴工厂,从落地到投产仅用了54天!展现了工厂配套的“绍兴速度”!
2026-03-23 20:44
追觅绍兴工厂,从落地到投产仅用了54天!展现了工厂配套的“绍兴速度”!
韩国很火的抗疲劳神器“大蒜针”,和大蒜本身无关:不含大蒜素,蒜味来自维生素B1(
2026-03-23 14:41
韩国很火的抗疲劳神器“大蒜针”,和大蒜本身无关:不含大蒜素,蒜味来自维生素B1(
还记得上次我跟你们讲过我认识的一位老哥吗?每次一遇到大跌,他就合上账户,不看,气
2026-03-23 12:41
还记得上次我跟你们讲过我认识的一位老哥吗?每次一遇到大跌,他就合上账户,不看,气
当你在俄乌战场看到这种“爆炸头”的坦克,不要以为它浑身“长满了树枝”。这些是为了
2026-03-23 09:41
当你在俄乌战场看到这种“爆炸头”的坦克,不要以为它浑身“长满了树枝”。这些是为了
【农业动态跟踪:粮价上涨推动种植链业绩预期反转、生猪产能加速去化】1)种植链业绩
2026-03-23 08:41
【农业动态跟踪:粮价上涨推动种植链业绩预期反转、生猪产能加速去化】1)种植链业绩
模拟芯片26Q1泛工业需求超预期高景气,行业逐步启动涨价但是节奏较慢,整体看预计
2026-03-23 07:41
模拟芯片26Q1泛工业需求超预期高景气,行业逐步启动涨价但是节奏较慢,整体看预计
这个点了,这家江西水煮小店还这么火。江西菜在绍兴一夜之间就火了,是从江西小炒开始
2026-03-23 00:43
这个点了,这家江西水煮小店还这么火。江西菜在绍兴一夜之间就火了,是从江西小炒开始
《逐玉》这部剧这么能打吗?已经火出海峡两岸了!
2026-03-23 04:41
《逐玉》这部剧这么能打吗?已经火出海峡两岸了!
被很多人“种草”的【江口沉银博物馆】,被称为是“中国最具财气的博物馆”。明末张献
2026-03-22 19:42
被很多人“种草”的【江口沉银博物馆】,被称为是“中国最具财气的博物馆”。明末张献
值得N刷的5大宝藏室内项目 方特 游乐园 游玩… 戳我查看完整笔记>>网页链
2026-03-22 18:40
值得N刷的5大宝藏室内项目 方特 游乐园 游玩… 戳我查看完整笔记>>网页链
“樱花季”,连绍兴的公交车站都变成这样的了。
2026-03-22 18:40
“樱花季”,连绍兴的公交车站都变成这样的了。
数学强的人对交易股票有天然的优势。但也不是说文科生不能做股票,文科生对题材挖掘和
2026-03-22 14:40
数学强的人对交易股票有天然的优势。但也不是说文科生不能做股票,文科生对题材挖掘和
本周末推荐剧集《除恶》,片中演技最赞的就是王骁,影帝级演绎。
2026-03-22 12:40
本周末推荐剧集《除恶》,片中演技最赞的就是王骁,影帝级演绎。
宁波大学的“阳台音乐会”火了。
2026-03-22 12:40
宁波大学的“阳台音乐会”火了。
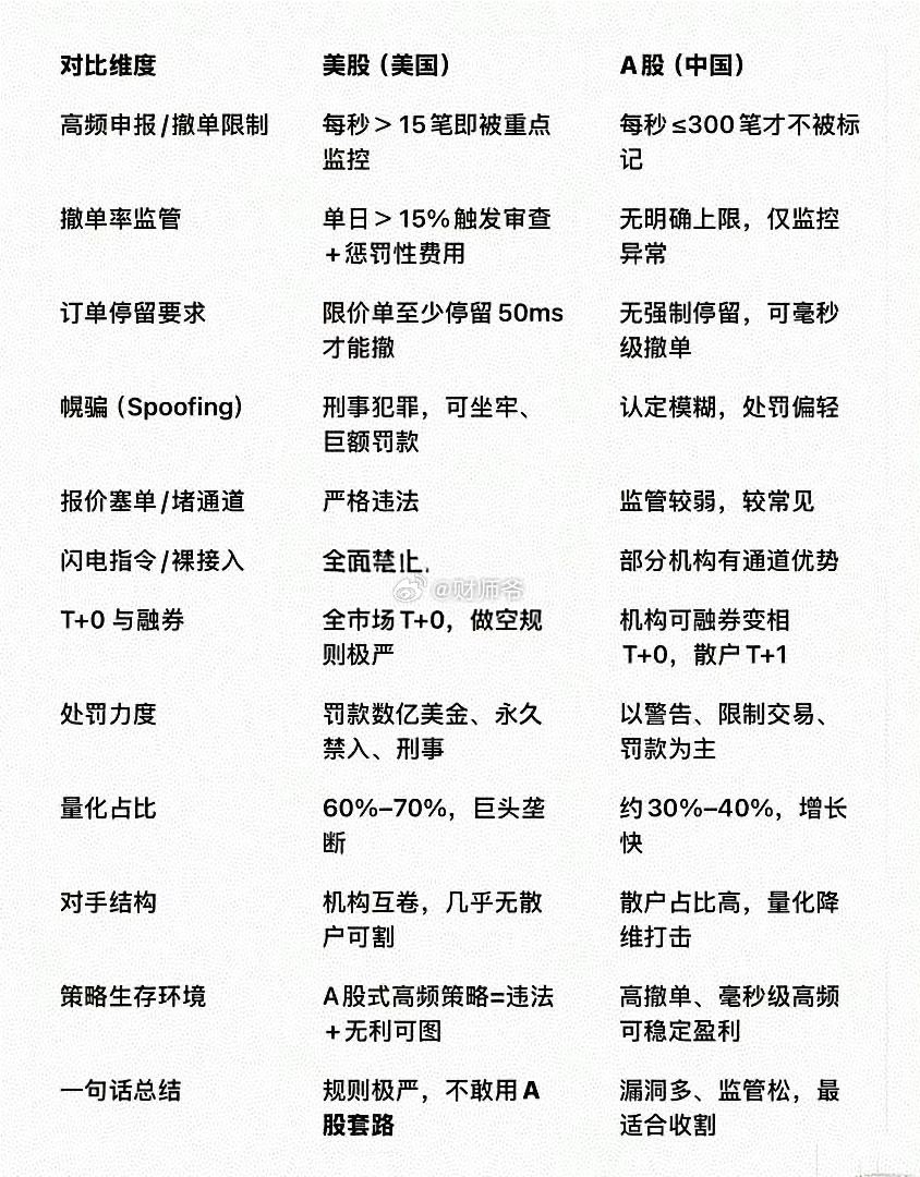
早上大户群里看到的,【中美量化交易特点、监管措施对照表】。大家也可以看看,参考下
2026-03-22 12:40
早上大户群里看到的,【中美量化交易特点、监管措施对照表】。大家也可以看看,参考下
【财师爷的音乐库——这首歌我找了好久,今天忽然从“随机播放”中跳了出来…很好听的
2026-03-22 12:40
【财师爷的音乐库——这首歌我找了好久,今天忽然从“随机播放”中跳了出来…很好听的
凯恩斯开始炒股的时候,也是忙的不可开交,后来掌握了规律,闲庭信步。
2026-03-22 12:40
凯恩斯开始炒股的时候,也是忙的不可开交,后来掌握了规律,闲庭信步。
在白宫的倭国苗苗(非AI)
2026-03-22 08:43
在白宫的倭国苗苗(非AI)
昨天临近尾盘,A股机器人板块异动,主要是受到“宇树科技最快上半年登陆科创板”的消
2026-03-21 16:42
昨天临近尾盘,A股机器人板块异动,主要是受到“宇树科技最快上半年登陆科创板”的消
第一页
下一页
作者信息
财门状师
感谢大家的关注
分类: 财经
热门分类
推荐
热榜
军事
NBA
体育
社会
明星八卦
娱乐
财经
科技
汽车
历史
国际
游戏
动漫
公益
搞笑
商业
互联网
数码
国际足球
房产
家居
时尚
科学探索
职场
育儿
股票
教育
影视
情感
热点
中国军情
武器
中国南海
中国足球
亚洲杯
科比
综合体育
CBA
投资
楼市
大咖秀
外汇
创业
风口
SUV
豪车
概念车
优惠
新能源
美国
欧洲
朝日韩
俄罗斯
孕期
街拍
恋爱攻略
婚姻
正能量