DC娱乐网
乐乐科技啊的文章
荣耀MagicV6太能整活了在今晚发布会刚开始,就来了一段视频:荣耀机器人和荣耀
2026-03-10 20:18
乐乐科技啊
荣耀MagicV6太能整活了在今晚发布会刚开始,就来了一段视频:荣耀机器人和荣耀
春潮启盛会,实干启新程。2026年全国两会大幕开启,“高质量发展”成为热议核心。
2026-03-10 14:01
乐乐科技啊
春潮启盛会,实干启新程。2026年全国两会大幕开启,“高质量发展”成为热议核心。
有一个中奖活动大家感兴趣的看过来吉利银河硬核SUV全球征名:3月10日,吉利银河
2026-03-10 10:48
乐乐科技啊
有一个中奖活动大家感兴趣的看过来吉利银河硬核SUV全球征名:3月10日,吉利银河
对比了岚图梦想家冠军版和某竞品的配置单,发现一个有意思的点:岚图梦想家冠军版把成
2026-03-10 10:42
乐乐科技啊
对比了岚图梦想家冠军版和某竞品的配置单,发现一个有意思的点:岚图梦想家冠军版把成
手机市场将迎来全面涨价OPPO宣布3月16日起对部分产品调价,上代旗舰手机直接涨
2026-03-10 10:31
乐乐科技啊
手机市场将迎来全面涨价OPPO宣布3月16日起对部分产品调价,上代旗舰手机直接涨
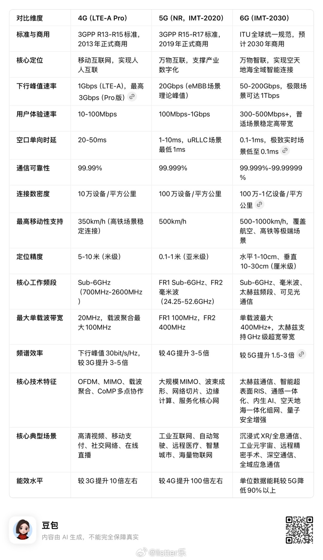
6G网要来了整理了一张从4G网络到6G网络的新能参数对比图,6G采用太赫兹频段(
2026-03-10 10:26
乐乐科技啊
6G网要来了整理了一张从4G网络到6G网络的新能参数对比图,6G采用太赫兹频段(
最近被“闪充”这个词儿给占满了,可以毫不夸张的说,比亚迪这套真的是改变行业格局的
2026-03-09 21:53
乐乐科技啊
最近被“闪充”这个词儿给占满了,可以毫不夸张的说,比亚迪这套真的是改变行业格局的
丰田铂智7实车全面到店丰田铂智7预售权益价15.68万起有粉丝找我推荐一款车买给
2026-03-09 19:14
乐乐科技啊
丰田铂智7实车全面到店丰田铂智7预售权益价15.68万起有粉丝找我推荐一款车买给
我就说吧,一加是真心实意为了电竞行业操心的!作为和平精英官方授权的行业领衔赛事,
2026-03-09 17:39
乐乐科技啊
我就说吧,一加是真心实意为了电竞行业操心的!作为和平精英官方授权的行业领衔赛事,
王心迪收到邀请函不敢下手,还得老婆发话才敢刮。刮出来:3月10日荣耀Magic
2026-03-09 16:48
乐乐科技啊
王心迪收到邀请函不敢下手,还得老婆发话才敢刮。刮出来:3月10日荣耀Magic
机圈还会出现新面孔吗回想这两年,魅族没了,荣耀赵明离职了,蔚来手机销声匿迹,曾经
2026-03-09 11:10
乐乐科技啊
机圈还会出现新面孔吗回想这两年,魅族没了,荣耀赵明离职了,蔚来手机销声匿迹,曾经
让外国人哇塞的笔记本 真的很为咱们国产笔记本品牌骄傲!看完视频,直接被Magic
2026-03-09 09:59
乐乐科技啊
让外国人哇塞的笔记本 真的很为咱们国产笔记本品牌骄傲!看完视频,直接被Magic
第一页
作者信息
乐乐科技啊
感谢大家的关注
分类: 科技
热门分类
推荐
热榜
军事
NBA
体育
社会
明星八卦
娱乐
财经
科技
汽车
历史
国际
游戏
动漫
公益
搞笑
商业
互联网
数码
国际足球
房产
家居
时尚
科学探索
职场
育儿
股票
教育
影视
情感
热点
中国军情
武器
中国南海
中国足球
亚洲杯
科比
综合体育
CBA
投资
楼市
大咖秀
外汇
创业
风口
SUV
豪车
概念车
优惠
新能源
美国
欧洲
朝日韩
俄罗斯
孕期
街拍
恋爱攻略
婚姻
正能量