DC娱乐网

丹翠说星座的文章


紫微斗数命局,大运,流年的吉凶关系,如图

紫微斗数命局,大运,流年的吉凶关系,如图

紫微斗数命局,大运,流年的吉凶关系,如图

关于双胞胎,要看同卵还是不同卵的。先出来的是老二,后出来的是老大。


同卵的

关于双胞胎,要看同卵还是不同卵的。先出来的是老二,后出来的是老大。 同卵的

关于双胞胎,要看同卵还是不同卵的。先出来的是老二,后出来的是老大。 同卵的

紫微斗数闰月命盘,我看过很多资料,常规是中分,15日之前本月,15日之后下一个

紫微斗数闰月命盘,我看过很多资料,常规是中分,15日之前本月,15日之后下一个

紫微斗数闰月命盘,我看过很多资料,常规是中分,15日之前本月,15日之后下一个

长生十二神:长生,沐浴,冠带,临官,帝旺,衰,病,死,墓,绝,胎,养。

长生

长生十二神:长生,沐浴,冠带,临官,帝旺,衰,病,死,墓,绝,胎,养。 长生

长生十二神:长生,沐浴,冠带,临官,帝旺,衰,病,死,墓,绝,胎,养。 长生

命迁线,命宫通常代表本地,迁移宫代表外地,也代表命宫静态的我,迁移宫是动态的我

命迁线,命宫通常代表本地,迁移宫代表外地,也代表命宫静态的我,迁移宫是动态的我

命迁线,命宫通常代表本地,迁移宫代表外地,也代表命宫静态的我,迁移宫是动态的我

紫微斗数十二长生,就是在谈状态。

紫微斗数十二长生,就是在谈状态。

紫微斗数十二长生,就是在谈状态。

事件的发生,经历起因,发展,结果,了解清楚了,在飞星的时候不至于晕头转向了[笑

事件的发生,经历起因,发展,结果,了解清楚了,在飞星的时候不至于晕头转向了[笑

事件的发生,经历起因,发展,结果,了解清楚了,在飞星的时候不至于晕头转向了[笑

紫微斗数大运命宫飞星解析:
大运事业宫,宫干戊,戊贪阴右机
禄入大运兄弟宫,忌

紫微斗数大运命宫飞星解析: 大运事业宫,宫干戊,戊贪阴右机 禄入大运兄弟宫,忌

紫微斗数大运命宫飞星解析: 大运事业宫,宫干戊,戊贪阴右机 禄入大运兄弟宫,忌

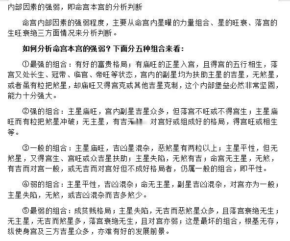
紫微斗数从内部因素来看命宫的强弱,主要是命宫内的星耀组合,星的旺衰,落宫的生旺

紫微斗数从内部因素来看命宫的强弱,主要是命宫内的星耀组合,星的旺衰,落宫的生旺

紫微斗数从内部因素来看命宫的强弱,主要是命宫内的星耀组合,星的旺衰,落宫的生旺

紫微斗数命盘大运飞星解析:
大运事业宫,宫干戊,戊贪阴右机
禄入大运命宫,这十

紫微斗数命盘大运飞星解析: 大运事业宫,宫干戊,戊贪阴右机 禄入大运命宫,这十

紫微斗数命盘大运飞星解析: 大运事业宫,宫干戊,戊贪阴右机 禄入大运命宫,这十

吉星,同宫者美,其次邻宫相夹,再次为三合方拱,最后是对宫。

凶星,同宫及相夹

吉星,同宫者美,其次邻宫相夹,再次为三合方拱,最后是对宫。 凶星,同宫及相夹

吉星,同宫者美,其次邻宫相夹,再次为三合方拱,最后是对宫。 凶星,同宫及相夹

紫微斗数人事十二宫的其他表意,不得不说紫微斗数的内容还是很丰富的。

以不同的

紫微斗数人事十二宫的其他表意,不得不说紫微斗数的内容还是很丰富的。 以不同的

紫微斗数人事十二宫的其他表意,不得不说紫微斗数的内容还是很丰富的。 以不同的

命主星与身主星,在不同的宫位代表和这个宫位有关。


吉则往好的方向发展,凶则

命主星与身主星,在不同的宫位代表和这个宫位有关。 吉则往好的方向发展,凶则

命主星与身主星,在不同的宫位代表和这个宫位有关。 吉则往好的方向发展,凶则

四马之地,辛劳
四库之地,孤独
四败之地,风流
如同一个人的性格,物以类聚人以

四马之地,辛劳 四库之地,孤独 四败之地,风流 如同一个人的性格,物以类聚人以

四马之地,辛劳 四库之地,孤独 四败之地,风流 如同一个人的性格,物以类聚人以

五行的旺衰状态,还有另外一种表达方法,即长生十二神。

长生十二神,我目前为止

五行的旺衰状态,还有另外一种表达方法,即长生十二神。 长生十二神,我目前为止

五行的旺衰状态,还有另外一种表达方法,即长生十二神。 长生十二神,我目前为止

禄存在哪个宫位,那个宫就是他的宝贝,就会去捍卫这个宫的东西。因为羊陀永远夹着禄

禄存在哪个宫位,那个宫就是他的宝贝,就会去捍卫这个宫的东西。因为羊陀永远夹着禄

禄存在哪个宫位,那个宫就是他的宝贝,就会去捍卫这个宫的东西。因为羊陀永远夹着禄

格局好的人和格局差的人,真的是明显易见啊。这四面楚歌和六吉会一个凄凉自卑,一个

格局好的人和格局差的人,真的是明显易见啊。这四面楚歌和六吉会一个凄凉自卑,一个

格局好的人和格局差的人,真的是明显易见啊。这四面楚歌和六吉会一个凄凉自卑,一个

紫微斗数第一大限,也就是本命格。第一大限是形成本命格的关键,有好奇过吗?我还是

紫微斗数第一大限,也就是本命格。第一大限是形成本命格的关键,有好奇过吗?我还是

紫微斗数第一大限,也就是本命格。第一大限是形成本命格的关键,有好奇过吗?我还是

七杀,是一个外遇率高的,因为巨门坐子女宫的关系。

七杀会享受那种偷偷摸摸的那

七杀,是一个外遇率高的,因为巨门坐子女宫的关系。 七杀会享受那种偷偷摸摸的那

七杀,是一个外遇率高的,因为巨门坐子女宫的关系。 七杀会享受那种偷偷摸摸的那

巨门星,喜欢去观察,很善于察言观色,到最后就好像推理一样,分析出自己观察的结果

巨门星,喜欢去观察,很善于察言观色,到最后就好像推理一样,分析出自己观察的结果

巨门星,喜欢去观察,很善于察言观色,到最后就好像推理一样,分析出自己观察的结果