DC娱乐网
叶舞说体育的文章
决胜局加油王楚钦
2025-02-19 22:27
决胜局加油王楚钦
靠怎么全是这种球
2025-02-19 22:27
靠怎么全是这种球
妈的 别擦了
2025-02-19 22:27
妈的 别擦了
太特么难缠了我靠
2025-02-19 22:27
太特么难缠了我靠
王楚钦加油
2025-02-19 22:27
王楚钦加油
美猫
2025-02-19 16:27
美猫
我真的很想看樱桃琥珀和骄阳似我……啥时候能上啊
2025-02-19 16:27
我真的很想看樱桃琥珀和骄阳似我……啥时候能上啊
二刷初恋那件小事好奇怪啊 过了这么多年我还是能看进去那个剧情。就算当时赖冠霖台词
2025-02-19 16:27
二刷初恋那件小事好奇怪啊 过了这么多年我还是能看进去那个剧情。就算当时赖冠霖台词
恭喜小宝宝
2025-02-19 16:28
恭喜小宝宝
这个球很适合那个广告 弹弹弹弹走鱼尾纹
2025-02-19 16:27
这个球很适合那个广告 弹弹弹弹走鱼尾纹
孙颖莎加油
2025-02-19 16:27
孙颖莎加油
我真有点走不出羡善了……密码的……快点成年快点二搭吧……
2025-02-18 22:26
我真有点走不出羡善了……密码的……快点成年快点二搭吧……
我没嗑几天内娱药呢就又要看这个乒乓球了 那个赛程安排还变来变去贱得要亖
2025-02-18 21:26
我没嗑几天内娱药呢就又要看这个乒乓球了 那个赛程安排还变来变去贱得要亖
不行了我真的要找点别的剧看了,不然每天就这样刷羡善也不是个事儿打算二刷一下大陆版
2025-02-18 21:26
不行了我真的要找点别的剧看了,不然每天就这样刷羡善也不是个事儿打算二刷一下大陆版
Xxxxzzzzz跟貉魈聋是互关[微笑]
2025-02-18 20:28
Xxxxzzzzz跟貉魈聋是互关[微笑]
貉魈聋 亖
2025-02-18 20:26
貉魈聋 亖
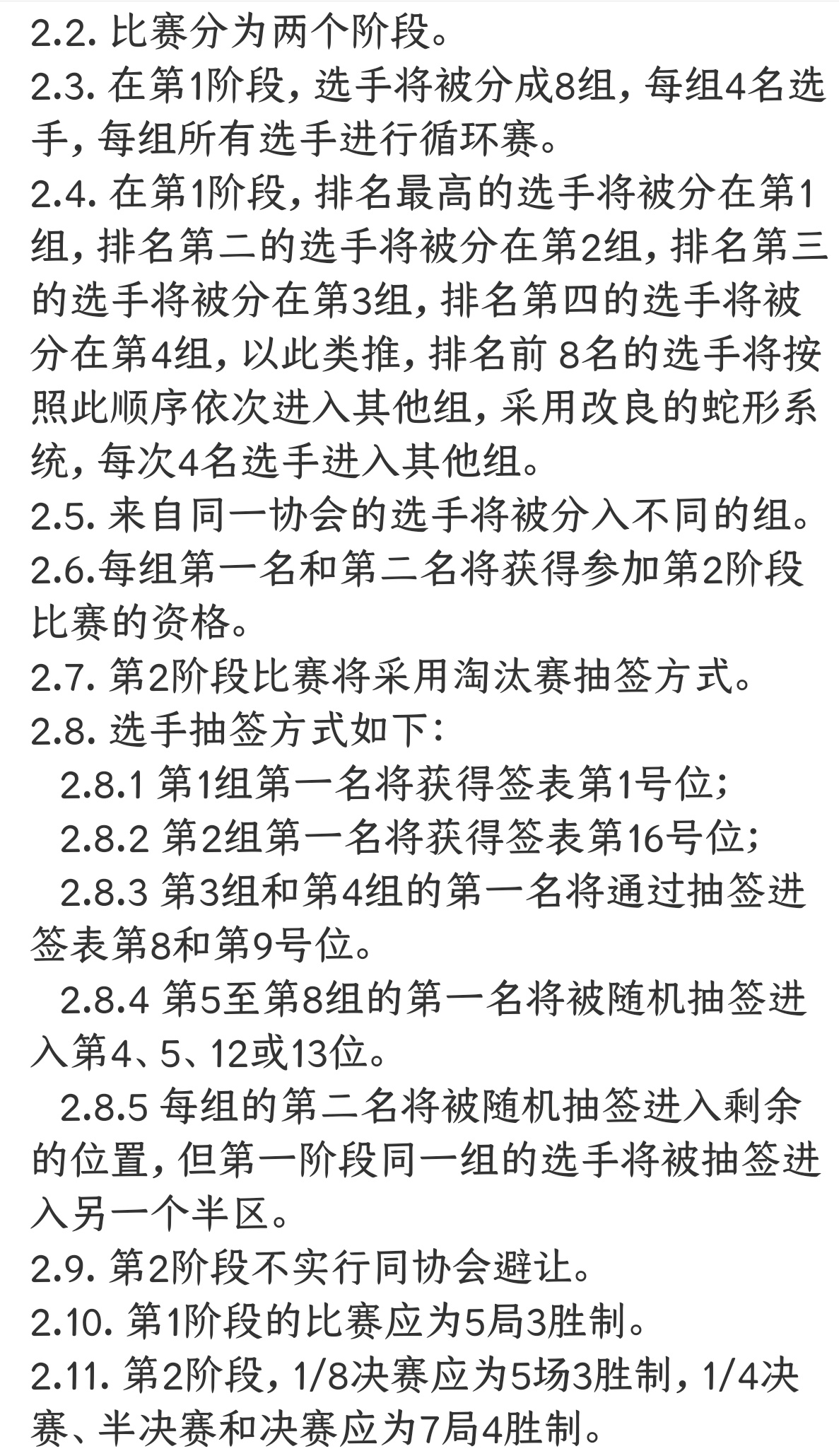
再复习一下亚洲杯的赛制
2025-02-18 16:26
再复习一下亚洲杯的赛制
王楚钦孙颖莎接好签
2025-02-18 15:26
王楚钦孙颖莎接好签
其实我只想说滚……阴乒过境 小心自毙
2025-02-18 15:26
其实我只想说滚……阴乒过境 小心自毙
谁懂我现在有多崩溃……感觉小孩儿被屎缠上了……
2025-02-18 15:26
谁懂我现在有多崩溃……感觉小孩儿被屎缠上了……
第一页
下一页
作者信息
叶舞说体育
感谢大家的关注
分类: 体育
热门分类
推荐
热榜
军事
NBA
体育
社会
明星八卦
娱乐
财经
科技
汽车
历史
国际
游戏
动漫
公益
搞笑
商业
互联网
数码
国际足球
房产
家居
时尚
科学探索
职场
育儿
股票
教育
影视
情感
热点
中国军情
武器
中国南海
中国足球
亚洲杯
科比
综合体育
CBA
投资
楼市
大咖秀
外汇
创业
风口
SUV
豪车
概念车
优惠
新能源
美国
欧洲
朝日韩
俄罗斯
孕期
街拍
恋爱攻略
婚姻
正能量