DC娱乐网
电车小飞啊啊的文章
随便聊聊哈,一个经常在网上造谣带节奏四处出击的人,这种人在线下,会是一个什么状态
2026-01-16 08:05
电车小飞啊啊
随便聊聊哈,一个经常在网上造谣带节奏四处出击的人,这种人在线下,会是一个什么状态
图二这种蓄意挑起对立的留着过年吗?
2026-01-15 18:01
电车小飞啊啊
图二这种蓄意挑起对立的留着过年吗?
这张关于ADS4.1的图不可全信。
2026-01-15 16:12
电车小飞啊啊
这张关于ADS4.1的图不可全信。
鸿蒙智行这边ADS4.1推送节奏基本确定了。1.20号左右开启分批推送,1.30
2026-01-15 15:08
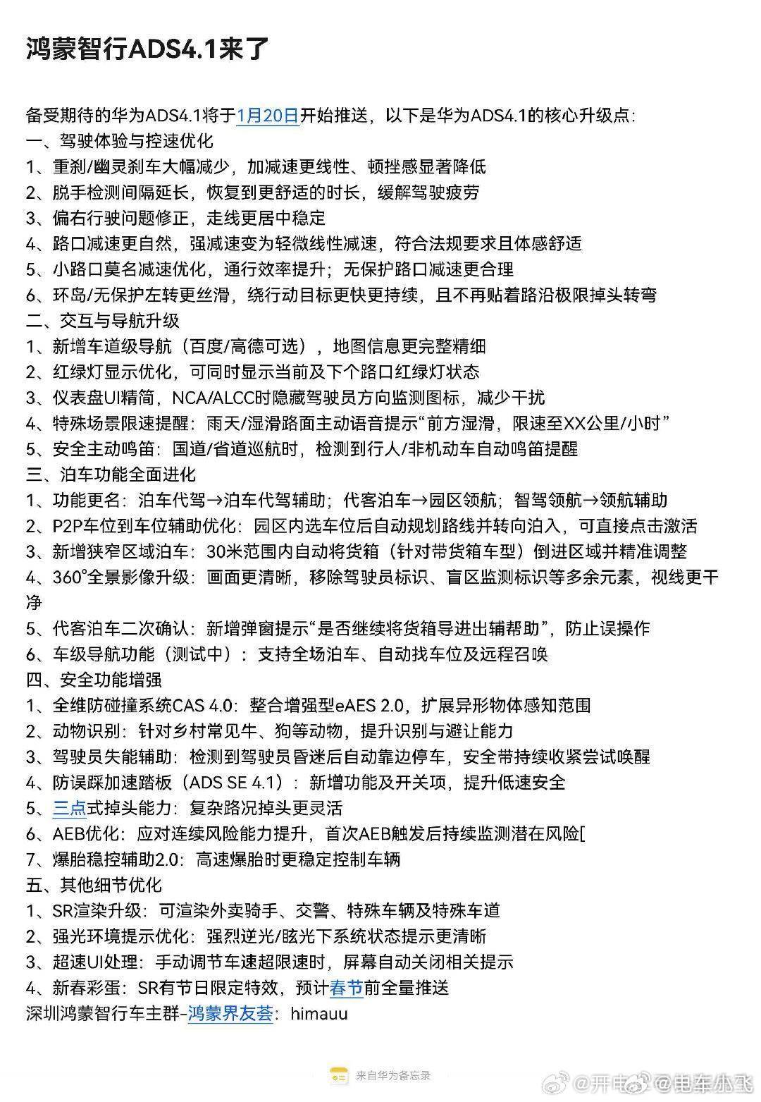
电车小飞啊啊
鸿蒙智行这边ADS4.1推送节奏基本确定了。1.20号左右开启分批推送,1.30
华为手机重返中国市场第一越过寒冬就是春暖花开!
2026-01-14 18:22
电车小飞啊啊
华为手机重返中国市场第一越过寒冬就是春暖花开!
。这是要坐实上海帕美啊
2026-01-13 17:56
电车小飞啊啊
。这是要坐实上海帕美啊
不用大家猜了,问界目标很清晰,2年再干100万辆。前面说我保守的出来走两步
2026-01-13 11:36
电车小飞啊啊
不用大家猜了,问界目标很清晰,2年再干100万辆。前面说我保守的出来走两步
张兴海说赛力斯是华为最铁杆的跨界战略合作伙伴问界鸿蒙智行
2026-01-13 11:19
电车小飞啊啊
张兴海说赛力斯是华为最铁杆的跨界战略合作伙伴问界鸿蒙智行
11月12月交付,50万级别第一就是问界M9问界m9
2026-01-12 22:13
电车小飞啊啊
11月12月交付,50万级别第一就是问界M9问界m9
尚界轿跑新车z7官宣 你们希望z7的尺寸多大?已知智界S7、小米su7、保时捷
2026-01-08 09:48
电车小飞啊啊
尚界轿跑新车z7官宣 你们希望z7的尺寸多大?已知智界S7、小米su7、保时捷
一大波女车主在路上
2026-01-07 18:58
电车小飞啊啊
一大波女车主在路上
尚界轿跑新车z7官宣 突然涌起一股想立马拿下的欲望。必选骚红色。有人说今天这个
2026-01-07 18:11
电车小飞啊啊
尚界轿跑新车z7官宣 突然涌起一股想立马拿下的欲望。必选骚红色。有人说今天这个
真漂亮华为mate80
2026-01-07 17:59
电车小飞啊啊
真漂亮华为mate80
对于赛狗,我觉得从企业和行业角度,接下来2年重点监测海外市场发展吧。国内已经打下
2026-01-07 11:06
电车小飞啊啊
对于赛狗,我觉得从企业和行业角度,接下来2年重点监测海外市场发展吧。国内已经打下
今天群里看到的不知道谁拿着ai瞎整理的材料到处传。几乎全错的表格也不多见了
2026-01-07 10:49
电车小飞啊啊
今天群里看到的不知道谁拿着ai瞎整理的材料到处传。几乎全错的表格也不多见了
第一页
作者信息
电车小飞啊啊
感谢大家的关注
分类: 汽车
热门分类
推荐
热榜
军事
NBA
体育
社会
明星八卦
娱乐
财经
科技
汽车
历史
国际
游戏
动漫
公益
搞笑
商业
互联网
数码
国际足球
房产
家居
时尚
科学探索
职场
育儿
股票
教育
影视
情感
热点
中国军情
武器
中国南海
中国足球
亚洲杯
科比
综合体育
CBA
投资
楼市
大咖秀
外汇
创业
风口
SUV
豪车
概念车
优惠
新能源
美国
欧洲
朝日韩
俄罗斯
孕期
街拍
恋爱攻略
婚姻
正能量