DC娱乐网
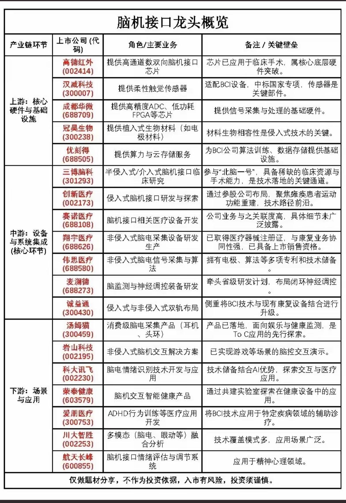
马斯克:脑机接口——龙头股整理! 1.核心硬件与基础设施 2.设备与系统集成
2026-01-05 06:21:19
金鸡牛鸣笙
财经
马斯克:脑机接口——龙头股整理! 1.核心硬件与基础设施 2.设备与系统集成 3.场景与应用
猜你喜欢
[比心]工信部重磅定调!固态电池股票已列出,成春节前核心主线,下一代电池革命,龙
2026-02-08
朋晟说科啊
标签:
固态电池
春节
新能源
宁德时代
a股
化工材料,深度分析10家核心企业,信息整理如下:1.万华化学icon
2026-02-09
寻牛商业吧
标签:
化工业
万华化学
新能源
氟化工
股票板块-化工
做短线交易龙头股,多数人恐高不敢买、买后不敢格局,核心原因就是没建立完整交易体系
2026-02-05
超短科科姐
标签:
龙头股
短线
a股
2.8周日周末财经热点新闻汇总!1.马斯克太阳能电池,光伏2.商业航天,
2026-02-08
理理商业圈
标签:
伊隆·马斯克
太阳能电池
商业航天
光伏产业
亚洲股市
股票板块-电气设备
股票板块-医药生物
海上火箭回收相关的概念股已形成较为清晰的产业链格局,整理如下:300065海兰信
2026-02-04
广东天菜姐
标签:
火箭
海兰信
概念股
亚洲股市
股票板块-计算机
a股
太空光伏概念股名单一览表(建议收藏)(向右滑动图片查看完整名单)自马斯克抛
2026-02-05
基鑫百科解市
标签:
光伏产业
伊隆·马斯克
概念股
太阳能电池
a股
稀土不挖了,美国急着建库,中国早换赛道了。最近发现,大家聊的“矿产大战”其实早
2026-02-05
恒南愉悦的星球
标签:
稀土
美股
A股唯一性龙头全梳理!核心标的值得硬核收藏!这份名单涵盖能源资源、固态电池、工程
2026-02-08
冬亦看商业
标签:
A股
半固态电池
热门分类
推荐
热榜
军事
NBA
体育
社会
明星八卦
娱乐
财经
科技
汽车
历史
国际
游戏
动漫
公益
搞笑
商业
互联网
数码
国际足球
房产
家居
时尚
科学探索
职场
育儿
股票
教育
影视
情感
热点
中国军情
武器
中国南海
中国足球
亚洲杯
科比
综合体育
CBA
投资
楼市
大咖秀
外汇
创业
风口
SUV
豪车
概念车
优惠
新能源
美国
欧洲
朝日韩
俄罗斯
孕期
街拍
恋爱攻略
婚姻
正能量