DC娱乐网

金鸡牛鸣笙的文章

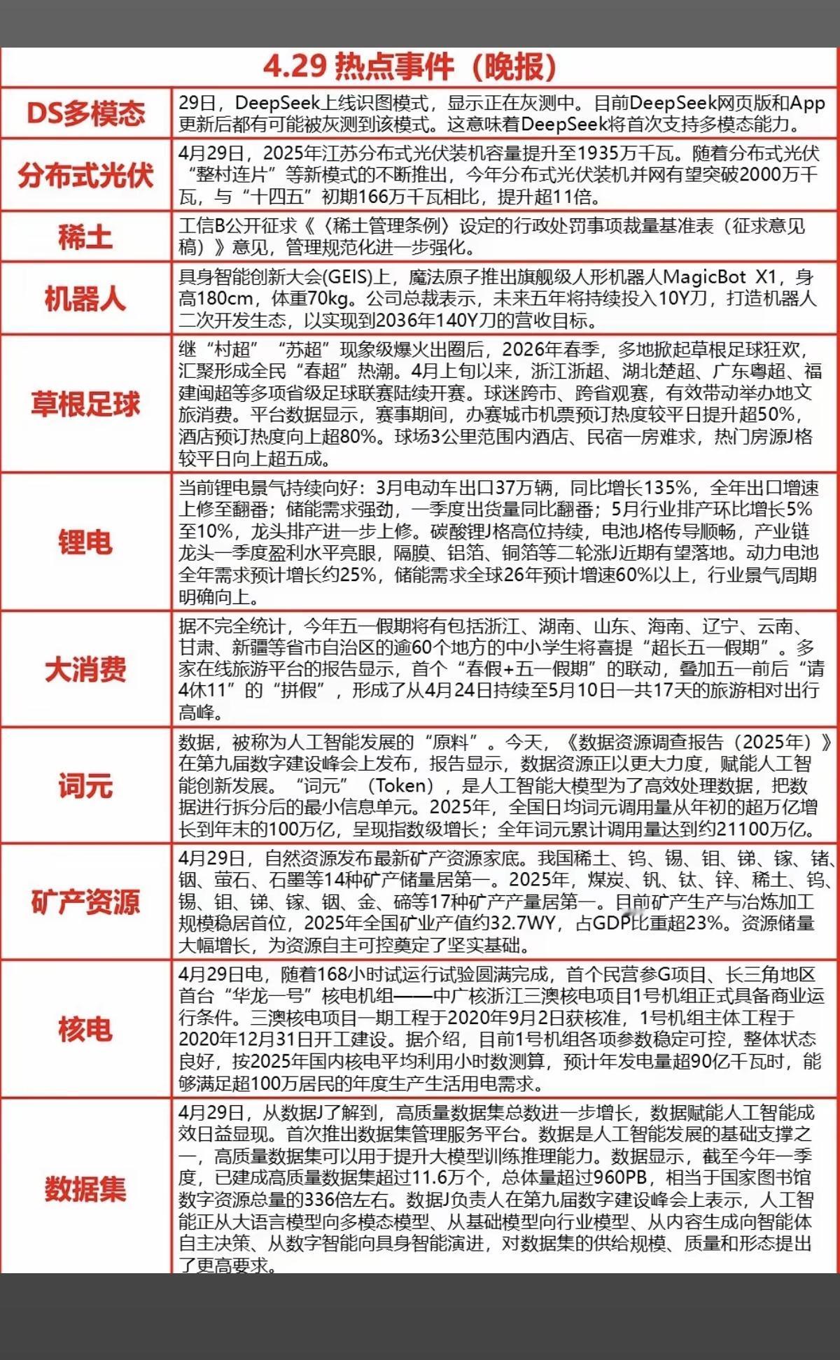
4.29周三   涨停板:热点题材+复盘分布!
 
三连板     飞马国际
二

4.29周三 涨停板:热点题材+复盘分布! 三连板 飞马国际 二

4.29周三 涨停板:热点题材+复盘分布! 三连板 飞马国际 二
4.29周三  主力大资金  抢筹出逃TOP20

资金抢筹:
刀片电池、锂矿资

4.29周三 主力大资金 抢筹出逃TOP20 资金抢筹: 刀片电池、锂矿资

4.29周三 主力大资金 抢筹出逃TOP20 资金抢筹: 刀片电池、锂矿资
4.29周三  主力大资金  资金抢筹出逃监测

资金抢筹:
稀土永磁、广告营销

4.29周三 主力大资金 资金抢筹出逃监测 资金抢筹: 稀土永磁、广告营销

4.29周三 主力大资金 资金抢筹出逃监测 资金抢筹: 稀土永磁、广告营销
收藏!追踪大佬持仓:一季度牛散持仓股!

主要集中在:商业航天、PCB、半导体、

收藏!追踪大佬持仓:一季度牛散持仓股! 主要集中在:商业航天、PCB、半导体、

收藏!追踪大佬持仓:一季度牛散持仓股! 主要集中在:商业航天、PCB、半导体、
4.29周三  市场热点信息+公告汇总!

1.MLCC涨价
2.算力租赁
3.

4.29周三 市场热点信息+公告汇总! 1.MLCC涨价 2.算力租赁 3.

4.29周三 市场热点信息+公告汇总! 1.MLCC涨价 2.算力租赁 3.
4.29周三  成交活跃个股+人气热度榜!

1.算力租赁
2.CPO共封装光学

4.29周三 成交活跃个股+人气热度榜! 1.算力租赁 2.CPO共封装光学

4.29周三 成交活跃个股+人气热度榜! 1.算力租赁 2.CPO共封装光学
4.29周三  财经热点信息汇总!

1.电力运营
2.软件,AI编程
3.阿里

4.29周三 财经热点信息汇总! 1.电力运营 2.软件,AI编程 3.阿里

4.29周三 财经热点信息汇总! 1.电力运营 2.软件,AI编程 3.阿里
4.29周三  最新:新增一季报业绩!

63家公司一季报业绩增长
12家公司一

4.29周三 最新:新增一季报业绩! 63家公司一季报业绩增长 12家公司一

4.29周三 最新:新增一季报业绩! 63家公司一季报业绩增长 12家公司一
4.28周二 最新:资产重组、实控人变更、股权转让公告!

14家公司披露资产重

4.28周二 最新:资产重组、实控人变更、股权转让公告! 14家公司披露资产重

4.28周二 最新:资产重组、实控人变更、股权转让公告! 14家公司披露资产重
4.28周二  最新:减持、增持、回购计划!

22家公司股东披露减持计划
33

4.28周二 最新:减持、增持、回购计划! 22家公司股东披露减持计划 33

4.28周二 最新:减持、增持、回购计划! 22家公司股东披露减持计划 33
4.28周二晚间  财经热点新闻!

1.算力集群
2.太空3D打印
3.化工原

4.28周二晚间 财经热点新闻! 1.算力集群 2.太空3D打印 3.化工原

4.28周二晚间 财经热点新闻! 1.算力集群 2.太空3D打印 3.化工原
4.28周二  晚间 财经信息汇总!

1.人工智能+软件
2.氦气涨价,供应紧

4.28周二 晚间 财经信息汇总! 1.人工智能+软件 2.氦气涨价,供应紧

4.28周二 晚间 财经信息汇总! 1.人工智能+软件 2.氦气涨价,供应紧
4.28周二  主力偷偷进了啥?净流入/流出TOP20!

资金抢筹:
1.消费

4.28周二 主力偷偷进了啥?净流入/流出TOP20! 资金抢筹: 1.消费

4.28周二 主力偷偷进了啥?净流入/流出TOP20! 资金抢筹: 1.消费
4.28周二  知名游资抢筹  龙虎榜!

综艺股份、博云新材、雄韬股份、水发燃

4.28周二 知名游资抢筹 龙虎榜! 综艺股份、博云新材、雄韬股份、水发燃

4.28周二 知名游资抢筹 龙虎榜! 综艺股份、博云新材、雄韬股份、水发燃
4.28周二  主力资金抢筹  人气排名!

1.国产算力
2.海工装备
3.存

4.28周二 主力资金抢筹 人气排名! 1.国产算力 2.海工装备 3.存

4.28周二 主力资金抢筹 人气排名! 1.国产算力 2.海工装备 3.存
4.28周二  主力大资金  暗盘数据整理!

1.电力电网
2.燃气
3.锂矿

4.28周二 主力大资金 暗盘数据整理! 1.电力电网 2.燃气 3.锂矿

4.28周二 主力大资金 暗盘数据整理! 1.电力电网 2.燃气 3.锂矿
氦气价格大涨!国产替代迎来机遇!

中东局势紧张,未来半年到一年,相关工业气体和

氦气价格大涨!国产替代迎来机遇! 中东局势紧张,未来半年到一年,相关工业气体和

氦气价格大涨!国产替代迎来机遇! 中东局势紧张,未来半年到一年,相关工业气体和
4.28周二 收盘  涨停板:高度+题材+明细表!

1.算力硬件   12股涨

4.28周二 收盘 涨停板:高度+题材+明细表! 1.算力硬件 12股涨

4.28周二 收盘 涨停板:高度+题材+明细表! 1.算力硬件 12股涨
4.28周二  成交活跃个股+人气排行榜!

1.氦气涨价,供应紧缺
2.一季报

4.28周二 成交活跃个股+人气排行榜! 1.氦气涨价,供应紧缺 2.一季报

4.28周二 成交活跃个股+人气排行榜! 1.氦气涨价,供应紧缺 2.一季报
4.28周二  涨停板股票+人气龙虎榜!

1.氦气涨价
2.绿电
3.算力租赁

4.28周二 涨停板股票+人气龙虎榜! 1.氦气涨价 2.绿电 3.算力租赁

4.28周二 涨停板股票+人气龙虎榜! 1.氦气涨价 2.绿电 3.算力租赁