DC娱乐网
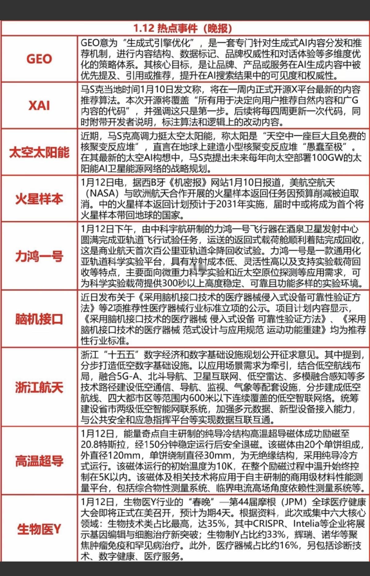
1.12周一 晚间财经 热点汇总! 1.GEO 2.太空太阳能 3.火星样本
2026-01-12 18:22:06
金鸡牛鸣笙
财经
1.12周一 晚间财经 热点汇总! 1.GEO 2.太空太阳能 3.火星样本 4.脑机接口 5.浙江航天 6.高温超导
猜你喜欢
国际空间站出大事了!就在1月7日,一名航天员突然身体出状况,NASA当机立断决定
2026-01-11
热情的狂风晚风
标签:
航天员
国际空间站
NASA
太空
遭中方谴责后,马斯克星链降轨70公里!更逼近空间站,到底想干啥。2026年刚开年
2026-01-11
发煌聊历史
标签:
星链
卫星
空间站
伊隆·马斯克
掐住480公里:星链降轨暗战与中国航天的死线突围凌晨两点,北京密云测控
2026-01-09
水哥戏说
标签:
星链
中国航天
太空
卫星
美国航天局公布有史以来最清晰的火星画面,从地貌上看,火星的地表就是一片荒漠,就像
2026-01-10
无何而憾
标签:
火星
美国航天局
卫星资源(无线电频普)概念!全球“追星”,我国新增超20万颗卫星申请1.无
2026-01-11
金鸡牛鸣笙
标签:
卫星
国际电信联盟
人类能在太空中交配、繁衍后代吗?1992年,美国奋进号航天飞机携带着一对夫妻飞向
2026-01-08
月光专史书生
标签:
太空
航天
航天飞机
1月9日,美国联邦通信委员会(FCC)在一天之内火速批准SpaceX新增部署75
2026-01-12
伶圣趣
标签:
卫星
SpaceX
fcc
太空
热门分类
推荐
热榜
军事
NBA
体育
社会
明星八卦
娱乐
财经
科技
汽车
历史
国际
游戏
动漫
公益
搞笑
商业
互联网
数码
国际足球
房产
家居
时尚
科学探索
职场
育儿
股票
教育
影视
情感
热点
中国军情
武器
中国南海
中国足球
亚洲杯
科比
综合体育
CBA
投资
楼市
大咖秀
外汇
创业
风口
SUV
豪车
概念车
优惠
新能源
美国
欧洲
朝日韩
俄罗斯
孕期
街拍
恋爱攻略
婚姻
正能量