DC娱乐网

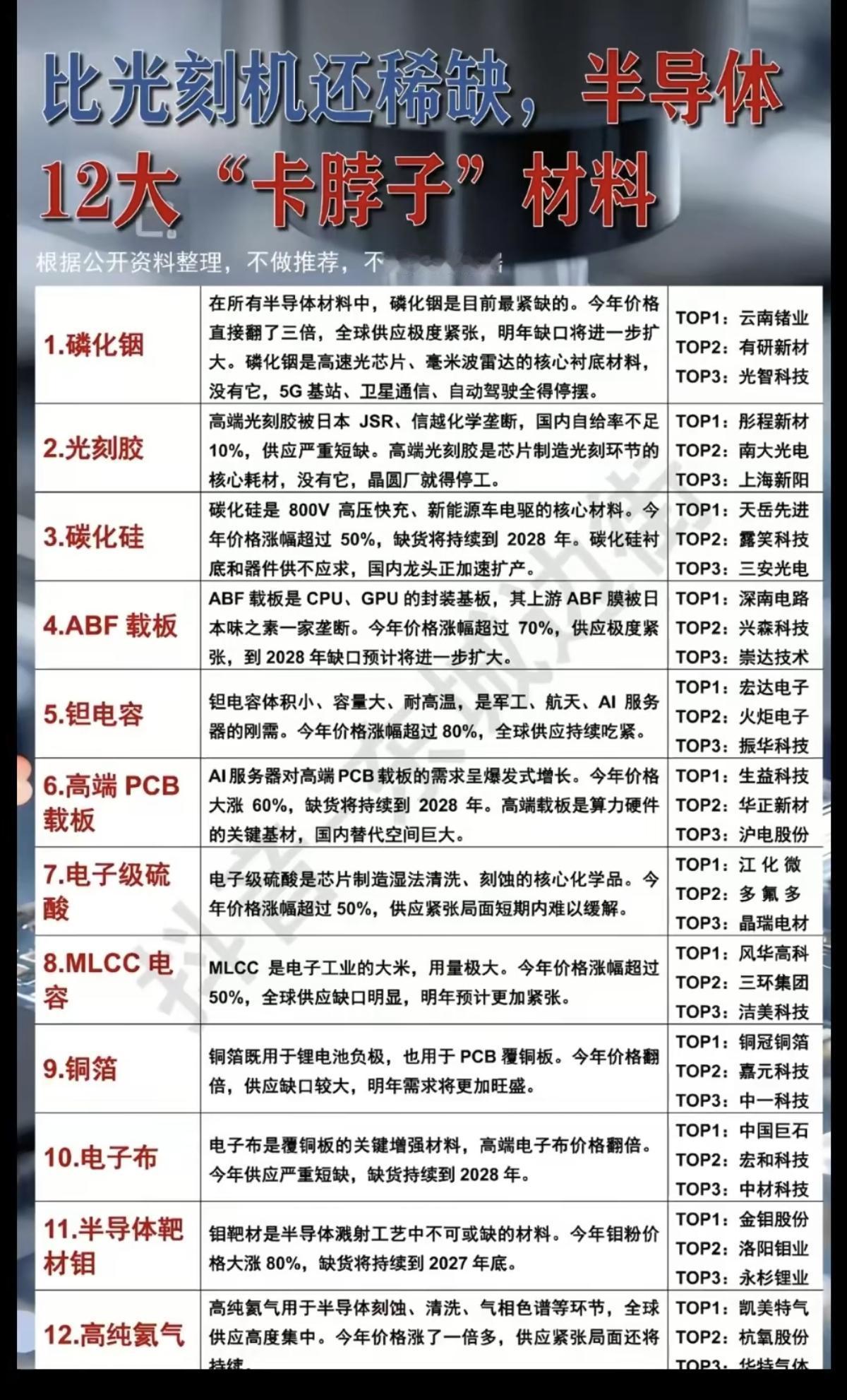
比光刻机还稀缺:半导体12大卡脖子材料 1.磷化铟 2.光刻胶 3.碳化硅 4

比光刻机还稀缺:半导体12大卡脖子材料

1.磷化铟
2.光刻胶
3.碳化硅
4.ABF载板
5.钽电容
6.高端PCB载板
7.电子级硫酸
8.MLCC电容
9.铜箔
10.电子布
11.半导体靶材钼
12.高纯氦气