初试结束后,对于26考研的同学们来说接下来要准备的就是复试。当然复试时间还早,中间还要隔一个过年。复试中有三方面的事情需要特别注意,这也是复试比较看重的三个维度,那就是本科成绩、实习经历、科研经历,这三方面最后统一在了复试简历中。
本科成绩单
成绩单是复试必备之一,躲不过去。一般来说,老师们看成绩单主要还是要了解在大学里都学了哪些课程以及学习效果,成绩自然是越高越好。
1.初步印象和筛选参考
(1)在复试面试时,老师手头通常会有你的本科成绩单。这份成绩单是老师对你学术背景最直接的了解。
(2)一个优秀的GPA(比如专业前10%),特别是与报考专业相关的高分核心课程,会给老师留下非常好的第一印象,证明你具备扎实的专业基础和良好的学习态度与能力。
(3)对于一些顶尖院校或竞争极其激烈的专业,优秀的本科成绩可能是一个“隐性门槛”。
2.面试提问的素材
(1)老师很可能会根据你的成绩单进行提问。例如:
① 针对高分课程: “你这门《XX原理》考了95分,看来学得不错,能谈谈你对XX理论的理解吗?”(这是展示你深度的机会)
② 针对低分或挂科课程: “我们看到你曾经挂过《XX课》,是什么原因呢?后来是怎么弥补的?”(这是你需要准备解释的“坑”)
(2)成绩单就像你的“学术名片”,引导着面试的对话方向。
3.反映学习能力和态度
虽然考研成绩更能说明你“冲刺”的能力,但本科四年的成绩更能系统性地反映你的长期学习习惯、专业基础扎实程度和对待学业的认真态度。一个持续优秀的学生,通常会被认为科研潜力和稳定性更高。

科研经历
科研经历在这里面算是最为特殊的一个。因为绝大多数同学都没有这个经历,哪怕是实验室打下手也算。但如果有,绝对是很亮眼的加分项,可以抵消其他很多不利因素。
具体来说,如果本科期间就跟着老师们做过实验,干过项目,或者发表过论文(级别越高越好),在复试中的科研经验就超过了其他人,这对于导师有着很大的吸引力。除此之外,你的其他证书也可以作为加分项。
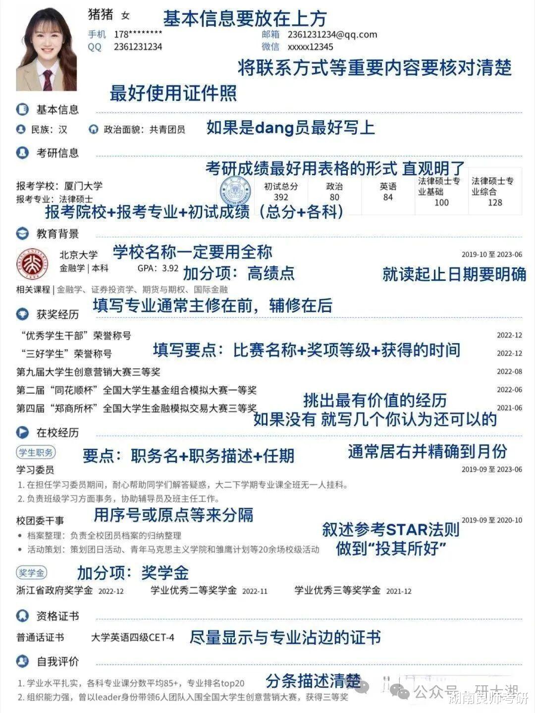
复试简历
在复试过程中,老师会围绕简历上的信息对面试的同学进行提问,任何简历上的内容都有可能被问到。
简历的一大原则就是不要太花里胡哨,简单、质朴、有硬货是最好的字体、图片、背景要以普通人能理解的方式进行选择和编排,过于标新立异可能会得不偿失。
跟找工作面试一样,简历是导师第一时间看你的过往和能力,是否能够契合到导师选拔学员的需求点。
简单的说,简历主要有3个目的:
第一,尽可能精准地展现你的优势;
第二,通过文字内容去表达你的态度和观点;
第三,合理的引导导师问出你想要他问的问题。



实习经历
对于绝大多数院校来说,所谓的实习经历并不重要。如果是比较厉害的实习经历,可以着重写一些,那么就可以写一下,也是个加分项。这个是锦上添花,并不是雪中送炭。
所以,不少同学在考研结束后就会去找实习的地方。尽可能的去找和本专业方向一致的实习工作。