DC娱乐网

金鸡牛鸣笙的文章

3.8周日  硫磺涨价概念!

美以伊冲突,导致部分化工产品供应链扰动,甲醇、硫

3.8周日 硫磺涨价概念! 美以伊冲突,导致部分化工产品供应链扰动,甲醇、硫

3.8周日 硫磺涨价概念! 美以伊冲突,导致部分化工产品供应链扰动,甲醇、硫
算力协同,八大金刚!

电力+储能+算力!
周末发酵,算力协同受到市场关注,
相

算力协同,八大金刚! 电力+储能+算力! 周末发酵,算力协同受到市场关注, 相

算力协同,八大金刚! 电力+储能+算力! 周末发酵,算力协同受到市场关注, 相
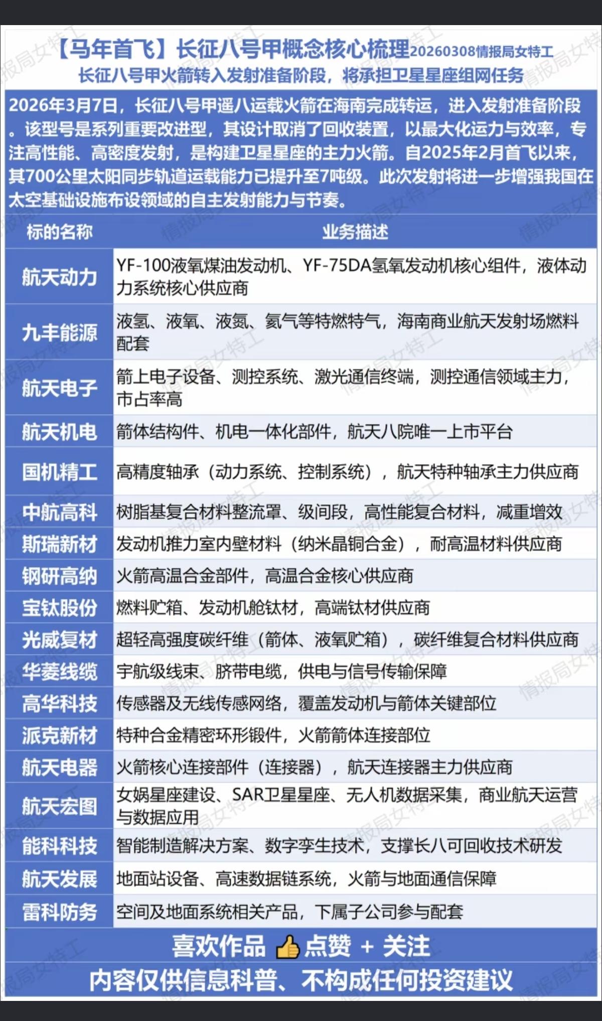
马年首飞:长征八号甲 概念股梳理!

3月7日,长征八号甲遥八运载火箭在海南完成

马年首飞:长征八号甲 概念股梳理! 3月7日,长征八号甲遥八运载火箭在海南完成

马年首飞:长征八号甲 概念股梳理! 3月7日,长征八号甲遥八运载火箭在海南完成
粮食安全概念!

中东地缘冲突,全球化肥与粮食供应链得脆弱性彻底暴露,硫磺价格已

粮食安全概念! 中东地缘冲突,全球化肥与粮食供应链得脆弱性彻底暴露,硫磺价格已

粮食安全概念! 中东地缘冲突,全球化肥与粮食供应链得脆弱性彻底暴露,硫磺价格已
暴跌94%!霍尔木兹海峡航道流量骤减!
航运、海运板块,值得紧盯!

周五晚间,

暴跌94%!霍尔木兹海峡航道流量骤减! 航运、海运板块,值得紧盯! 周五晚间,

暴跌94%!霍尔木兹海峡航道流量骤减! 航运、海运板块,值得紧盯! 周五晚间,
3月9日  暗盘 隔夜挂单排名!

都是人气热搜榜股票。
老美对AI芯片出口进行

3月9日 暗盘 隔夜挂单排名! 都是人气热搜榜股票。 老美对AI芯片出口进行

3月9日 暗盘 隔夜挂单排名! 都是人气热搜榜股票。 老美对AI芯片出口进行
新能源———未来能源,概念!

大会工作报告指出:未来能源是以风光为主、氢能为枢

新能源———未来能源,概念! 大会工作报告指出:未来能源是以风光为主、氢能为枢

新能源———未来能源,概念! 大会工作报告指出:未来能源是以风光为主、氢能为枢
美以伊冲突:全球资产冲击,全景对比!

六大机构研判,未来影响推演:

美以伊冲突:全球资产冲击,全景对比! 六大机构研判,未来影响推演:

美以伊冲突:全球资产冲击,全景对比! 六大机构研判,未来影响推演:
3.8周日  本周23家公司披露增持计划!

现在这个点位增持的,都是好公司,说

3.8周日 本周23家公司披露增持计划! 现在这个点位增持的,都是好公司,说

3.8周日 本周23家公司披露增持计划! 现在这个点位增持的,都是好公司,说
3.8周日  本周140家公司披露减持计划!
(2.27~3.7)

以下情形,

3.8周日 本周140家公司披露减持计划! (2.27~3.7) 以下情形,

3.8周日 本周140家公司披露减持计划! (2.27~3.7) 以下情形,
3月8日  周五 看看“游资龙虎榜”都买了啥股票?

群总:一直没有动静!
市场

3月8日 周五 看看“游资龙虎榜”都买了啥股票? 群总:一直没有动静! 市场

3月8日 周五 看看“游资龙虎榜”都买了啥股票? 群总:一直没有动静! 市场
3.7周六  成交活跃个股+人气热搜榜!

1.算电协同
2.油气开采
3.电网

3.7周六 成交活跃个股+人气热搜榜! 1.算电协同 2.油气开采 3.电网

3.7周六 成交活跃个股+人气热搜榜! 1.算电协同 2.油气开采 3.电网
中东局势冲突:化工甲醇,引全球关注!

12家甲醇龙头公司,全面梳理:

中东局势冲突:化工甲醇,引全球关注! 12家甲醇龙头公司,全面梳理:

中东局势冲突:化工甲醇,引全球关注! 12家甲醇龙头公司,全面梳理:
Deepseek  V4优先适配华为升腾!
标志着国产AI芯片的正式兼容个深度绑

Deepseek V4优先适配华为升腾! 标志着国产AI芯片的正式兼容个深度绑

Deepseek V4优先适配华为升腾! 标志着国产AI芯片的正式兼容个深度绑
算电协同概念,八大细分赛道梳理!

1.电网算力调度
2.算力一体化
3.电力传

算电协同概念,八大细分赛道梳理! 1.电网算力调度 2.算力一体化 3.电力传

算电协同概念,八大细分赛道梳理! 1.电网算力调度 2.算力一体化 3.电力传
算电协同:四大细分领域——深度解读!

一、绿电直供供应商
二、电网基建与设备

算电协同:四大细分领域——深度解读! 一、绿电直供供应商 二、电网基建与设备

算电协同:四大细分领域——深度解读! 一、绿电直供供应商 二、电网基建与设备
美以伊冲突:对全球“化肥”供应链形成显著冲击!

氮肥将出现硬缺口,磷肥出现供应

美以伊冲突:对全球“化肥”供应链形成显著冲击! 氮肥将出现硬缺口,磷肥出现供应

美以伊冲突:对全球“化肥”供应链形成显著冲击! 氮肥将出现硬缺口,磷肥出现供应
3.7周六  最新:减持、增持、回购公告!

低位减持+高管减持的可以跟踪观察。

3.7周六 最新:减持、增持、回购公告! 低位减持+高管减持的可以跟踪观察。

3.7周六 最新:减持、增持、回购公告! 低位减持+高管减持的可以跟踪观察。
3.7周六  最新:资产重组、股权转让、实控人变更公告!

15家公司披露资产重

3.7周六 最新:资产重组、股权转让、实控人变更公告! 15家公司披露资产重

3.7周六 最新:资产重组、股权转让、实控人变更公告! 15家公司披露资产重
3.7周六  最新:利空消息公告汇总!

主要涉及:
14家公司提示终止上市风险

3.7周六 最新:利空消息公告汇总! 主要涉及: 14家公司提示终止上市风险

3.7周六 最新:利空消息公告汇总! 主要涉及: 14家公司提示终止上市风险