DC娱乐网

金鸡牛鸣笙的文章

4.7周二  看看“游资龙虎榜”,大佬们都买了啥股票?

游资龙虎榜股票一般都比

4.7周二 看看“游资龙虎榜”,大佬们都买了啥股票? 游资龙虎榜股票一般都比

4.7周二 看看“游资龙虎榜”,大佬们都买了啥股票? 游资龙虎榜股票一般都比
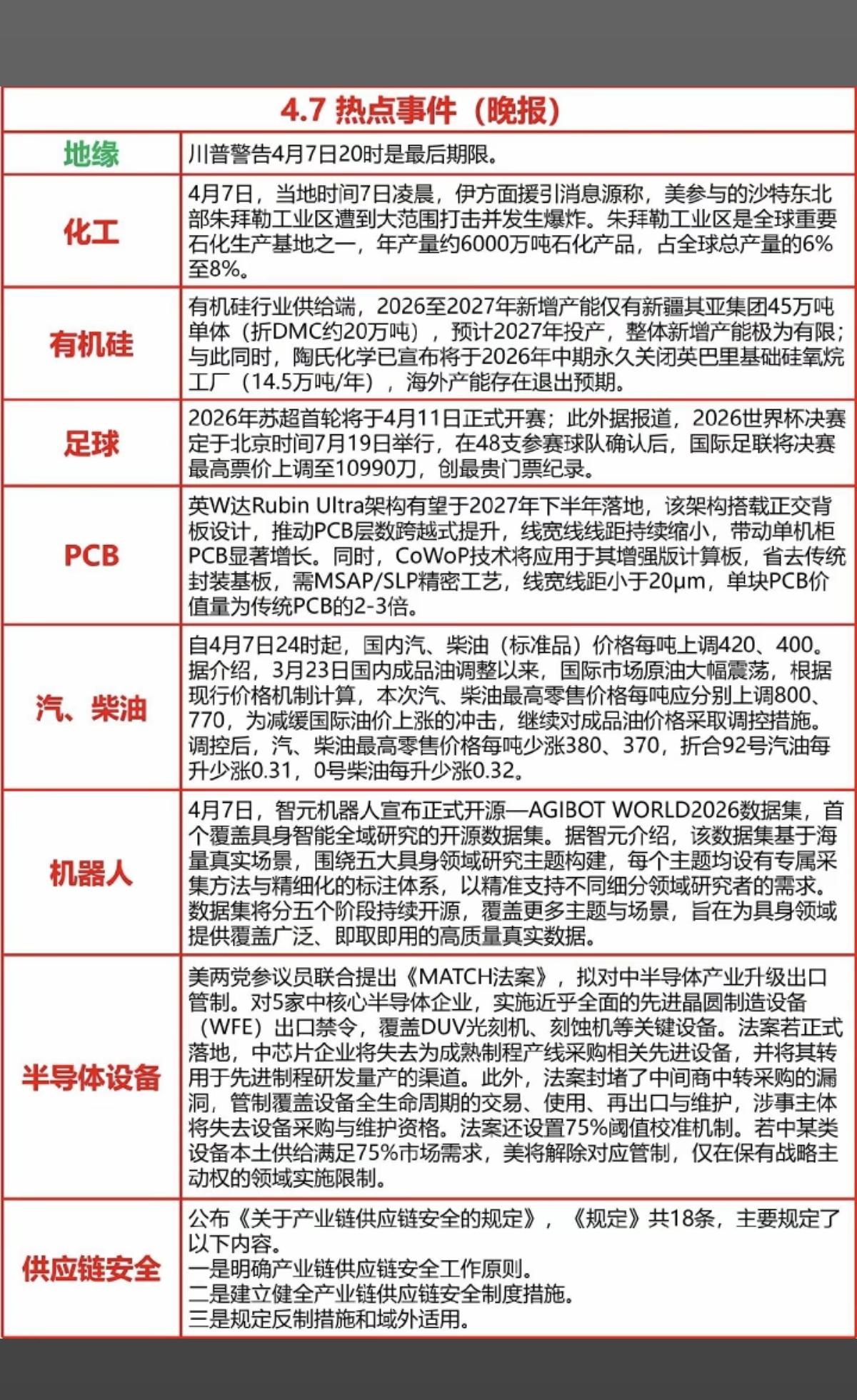
4.7周二  晚间  财经热点信息汇总!

1.有机硅
2.足球体育
3.PCB

4.7周二 晚间 财经热点信息汇总! 1.有机硅 2.足球体育 3.PCB

4.7周二 晚间 财经热点信息汇总! 1.有机硅 2.足球体育 3.PCB
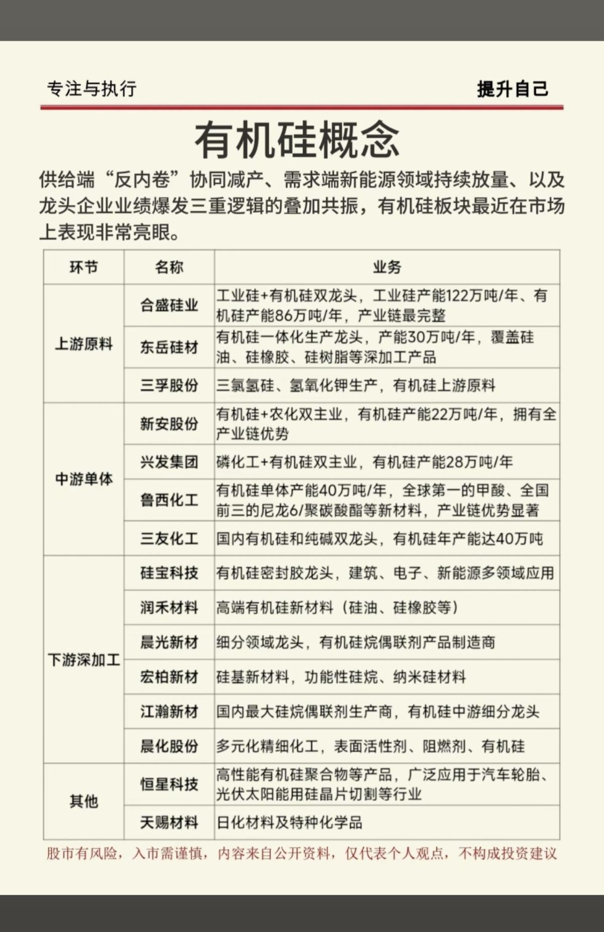
有机硅概念股梳理!

供给端反内卷,协同减产,再叠加需求爆发,有机硅板块成为最近

有机硅概念股梳理! 供给端反内卷,协同减产,再叠加需求爆发,有机硅板块成为最近

有机硅概念股梳理! 供给端反内卷,协同减产,再叠加需求爆发,有机硅板块成为最近
4.7周二  最新:大宗商品价格涨跌表!

4月7日,化工原料股迎来涨停潮,累计

4.7周二 最新:大宗商品价格涨跌表! 4月7日,化工原料股迎来涨停潮,累计

4.7周二 最新:大宗商品价格涨跌表! 4月7日,化工原料股迎来涨停潮,累计
4.7周二  涨停板股票:题材+高度!

基础化工   30股涨停
医药生物

4.7周二 涨停板股票:题材+高度! 基础化工 30股涨停 医药生物

4.7周二 涨停板股票:题材+高度! 基础化工 30股涨停 医药生物
化工股爆发!热门细分板块梳理!

1.甲醇
2.尿素、钾肥、复合肥
3.农药
4

化工股爆发!热门细分板块梳理! 1.甲醇 2.尿素、钾肥、复合肥 3.农药 4

化工股爆发!热门细分板块梳理! 1.甲醇 2.尿素、钾肥、复合肥 3.农药 4
4.7周二  收盘  涨停板股票+分布全景图!

1.石油化工   28家涨停

4.7周二 收盘 涨停板股票+分布全景图! 1.石油化工 28家涨停

4.7周二 收盘 涨停板股票+分布全景图! 1.石油化工 28家涨停
4.7周二   涨停板:热点题材+复盘分布!
 
七连板     津药药业
三连

4.7周二 涨停板:热点题材+复盘分布! 七连板 津药药业 三连

4.7周二 涨停板:热点题材+复盘分布! 七连板 津药药业 三连
4.7周二  主力大资金  资金抢筹出逃监测

资金抢筹:
电池、电力、通信、航

4.7周二 主力大资金 资金抢筹出逃监测 资金抢筹: 电池、电力、通信、航

4.7周二 主力大资金 资金抢筹出逃监测 资金抢筹: 电池、电力、通信、航
4.7周二  涨停板股票+人气龙虎榜!

市场热点方向:
尿素、有机硅、甲醇、化

4.7周二 涨停板股票+人气龙虎榜! 市场热点方向: 尿素、有机硅、甲醇、化

4.7周二 涨停板股票+人气龙虎榜! 市场热点方向: 尿素、有机硅、甲醇、化
4.7周二  主力大资金  资金流向监测!

资金抢筹:
石油化工、电子化学品、

4.7周二 主力大资金 资金流向监测! 资金抢筹: 石油化工、电子化学品、

4.7周二 主力大资金 资金流向监测! 资金抢筹: 石油化工、电子化学品、
4.7周二  主力大资金  抢筹出逃个股榜!

资金抢筹:
煤化工、猪肉鸡肉、非

4.7周二 主力大资金 抢筹出逃个股榜! 资金抢筹: 煤化工、猪肉鸡肉、非

4.7周二 主力大资金 抢筹出逃个股榜! 资金抢筹: 煤化工、猪肉鸡肉、非
4.7周二  主力大资金  抢筹出逃TOP20

资金抢筹:
动物保健、化学原料

4.7周二 主力大资金 抢筹出逃TOP20 资金抢筹: 动物保健、化学原料

4.7周二 主力大资金 抢筹出逃TOP20 资金抢筹: 动物保健、化学原料
4.7周二   主力大资金抢筹+人气榜!

资金抢筹焦点:
1.原料药出口,激素

4.7周二 主力大资金抢筹+人气榜! 资金抢筹焦点: 1.原料药出口,激素

4.7周二 主力大资金抢筹+人气榜! 资金抢筹焦点: 1.原料药出口,激素
4.7周二  成交活跃个股+人气热度榜!

三大平台人气热度榜:
1.算力租赁

4.7周二 成交活跃个股+人气热度榜! 三大平台人气热度榜: 1.算力租赁

4.7周二 成交活跃个股+人气热度榜! 三大平台人气热度榜: 1.算力租赁
4.7周二  市场热点方向+投资逻辑!

1.光通信
2.机器人
3.算力租赁

4.7周二 市场热点方向+投资逻辑! 1.光通信 2.机器人 3.算力租赁

4.7周二 市场热点方向+投资逻辑! 1.光通信 2.机器人 3.算力租赁
4.6周一晚间   新闻联播 里的投资机会!

1.电子商务,跨境支付
2.航运

4.6周一晚间 新闻联播 里的投资机会! 1.电子商务,跨境支付 2.航运

4.6周一晚间 新闻联播 里的投资机会! 1.电子商务,跨境支付 2.航运
4.7周二  上市公司公告精选汇总!

主要涉及:资产重组、股权转让、实控人变更

4.7周二 上市公司公告精选汇总! 主要涉及:资产重组、股权转让、实控人变更

4.7周二 上市公司公告精选汇总! 主要涉及:资产重组、股权转让、实控人变更
特种气体:深度解读!

1.光刻气体
2.载气与保护气体
3.沉积气体
4.刻蚀

特种气体:深度解读! 1.光刻气体 2.载气与保护气体 3.沉积气体 4.刻蚀

特种气体:深度解读! 1.光刻气体 2.载气与保护气体 3.沉积气体 4.刻蚀
4.6周一  假期  三大平台热议榜!

1.跨境支付
2.绿电
3.算力租赁

4.6周一 假期 三大平台热议榜! 1.跨境支付 2.绿电 3.算力租赁

4.6周一 假期 三大平台热议榜! 1.跨境支付 2.绿电 3.算力租赁