DC娱乐网
森屿与缥缈的文章
4.7周二 晚间 财经热点信息汇总!1.PCB2.铜箔,供应3.氦气4.化工
2026-04-07 23:00
森屿与缥缈
4.7周二 晚间 财经热点信息汇总!1.PCB2.铜箔,供应3.氦气4.化工
4月7日龙虎榜摊牌了:明天盯死这3条线今天龙虎榜看完,很多人又会犯老毛病。看到谁
2026-04-07 22:50
森屿与缥缈
4月7日龙虎榜摊牌了:明天盯死这3条线今天龙虎榜看完,很多人又会犯老毛病。看到谁
【广发通信|谷歌NPO订单落地】 谷歌正式下达1200万只NPO光模块订单,用于
2026-04-07 22:20
森屿与缥缈
【广发通信|谷歌NPO订单落地】 谷歌正式下达1200万只NPO光模块订单,用于
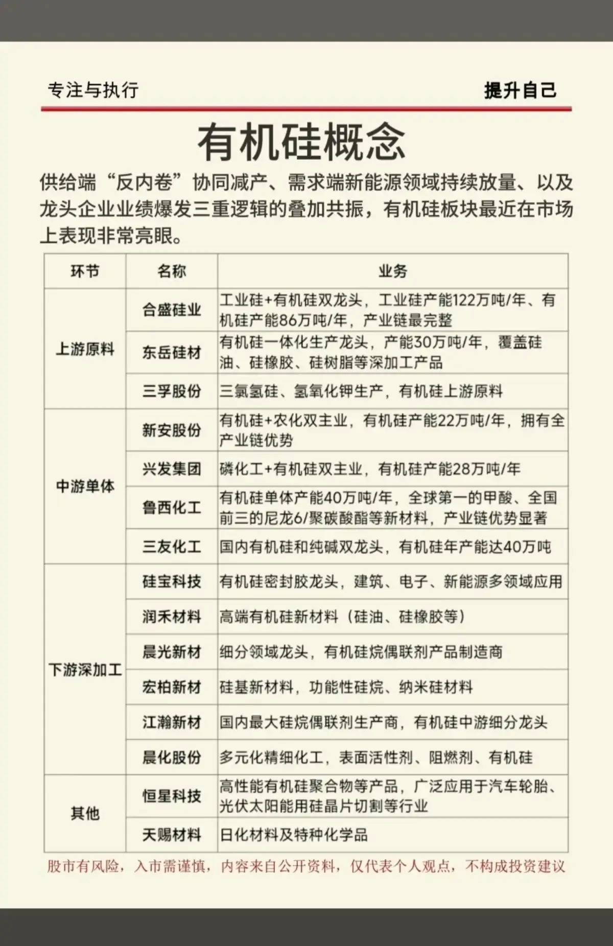
有机硅概念股及核心逻辑梳理核心总览:有机硅行业正处于周期底部反转+成长红利共振的
2026-04-07 21:45
森屿与缥缈
有机硅概念股及核心逻辑梳理核心总览:有机硅行业正处于周期底部反转+成长红利共振的
化工行业细分板块及核心个股梳理一、聚氨酯板块核心逻辑:寡头垄断格局稳定,下游覆盖
2026-04-07 21:30
森屿与缥缈
化工行业细分板块及核心个股梳理一、聚氨酯板块核心逻辑:寡头垄断格局稳定,下游覆盖
4月7日,主力资金动向+热门人气榜+涨停连板复盘+游资龙虎榜数据1、主力资金流入
2026-04-07 21:15
森屿与缥缈
4月7日,主力资金动向+热门人气榜+涨停连板复盘+游资龙虎榜数据1、主力资金流入
4月7日周二,热门人气票点评法尔胜 :跳空一字,空中加油津药药业:七连领涨,
2026-04-07 20:45
森屿与缥缈
4月7日周二,热门人气票点评法尔胜 :跳空一字,空中加油津药药业:七连领涨,
明日潜力金股精选标的不作为投资推荐!1. 津药药业 (600488) 核心看点:
2026-04-07 20:15
森屿与缥缈
明日潜力金股精选标的不作为投资推荐!1. 津药药业 (600488) 核心看点:
a股收评 【创业板指探底回升缩量上涨0.36% 化工概念全线爆发 两市上涨个股近
2026-04-07 19:30
森屿与缥缈
a股收评 【创业板指探底回升缩量上涨0.36% 化工概念全线爆发 两市上涨个股近
今日主要题材梳理:化工:恒逸石化,龙星科技,江南高纤,尤夫股份,三房巷,兴化股份
2026-04-07 19:15
森屿与缥缈
今日主要题材梳理:化工:恒逸石化,龙星科技,江南高纤,尤夫股份,三房巷,兴化股份
四月商业航天强势回归!这8家核心企业,谁将成为下一个“航天茅”?四月,万物复苏,
2026-04-06 23:26
森屿与缥缈
四月商业航天强势回归!这8家核心企业,谁将成为下一个“航天茅”?四月,万物复苏,
🔥4月主线六大方向全揭秘!这48只票,谁将成为下一只翻倍龙头?朋友们,4月的行
2026-04-06 23:00
森屿与缥缈
🔥4月主线六大方向全揭秘!这48只票,谁将成为下一只翻倍龙头?朋友们,4月的行
国产算力10强出炉!这些企业正在改写全球AI格局!最近AI圈有个现象特别明显——
2026-04-06 22:45
森屿与缥缈
国产算力10强出炉!这些企业正在改写全球AI格局!最近AI圈有个现象特别明显——
四月行情悄然启动!四大赛道“真龙”浮出水面,谁将引领新一轮攻势?四月的A股,从来
2026-04-06 21:00
森屿与缥缈
四月行情悄然启动!四大赛道“真龙”浮出水面,谁将引领新一轮攻势?四月的A股,从来
算力租赁赛道大爆发!这十家公司已抢占先机,谁最值得关注?聊到今年的科技风口,算力
2026-04-06 20:40
森屿与缥缈
算力租赁赛道大爆发!这十家公司已抢占先机,谁最值得关注?聊到今年的科技风口,算力
第一页
作者信息
森屿与缥缈
感谢大家的关注
分类: 财经
热门分类
推荐
热榜
军事
NBA
体育
社会
明星八卦
娱乐
财经
科技
汽车
历史
国际
游戏
动漫
公益
搞笑
商业
互联网
数码
国际足球
房产
家居
时尚
科学探索
职场
育儿
股票
教育
影视
情感
热点
中国军情
武器
中国南海
中国足球
亚洲杯
科比
综合体育
CBA
投资
楼市
大咖秀
外汇
创业
风口
SUV
豪车
概念车
优惠
新能源
美国
欧洲
朝日韩
俄罗斯
孕期
街拍
恋爱攻略
婚姻
正能量