DC娱乐网
商周考古青铜器的文章
吴国第一器:宜侯夨(吴)簋铭文释读及年代
2024-12-04 18:15
吴国第一器:宜侯夨(吴)簋铭文释读及年代
吴国第一器:宜侯夨(吴)簋研究发展概述
2024-12-04 18:50
吴国第一器:宜侯夨(吴)簋研究发展概述
春秋诸樊余祭余昧,夫差自号吴国
2024-12-04 19:54
春秋诸樊余祭余昧,夫差自号吴国
最近事情多没时间写笔记。先把封面放上来。
2024-12-04 16:07
最近事情多没时间写笔记。先把封面放上来。
太伯奔吴,吴不是春秋吴
2024-12-02 15:03
太伯奔吴,吴不是春秋吴
个人私印篆刻定制。
2024-11-28 16:17
个人私印篆刻定制。
中国古代青铜器学知识:异形圆鼎。
2026-01-15 00:05
中国古代青铜器学知识:异形圆鼎。
中国古代青铜器学知识:圆鼎的纹饰演变。
2024-11-25 15:04
中国古代青铜器学知识:圆鼎的纹饰演变。
中国古代青铜器学知识:圆鼎的器形演变。
2024-11-23 15:15
中国古代青铜器学知识:圆鼎的器形演变。
个人私印篆刻定制
2024-11-21 15:47
个人私印篆刻定制
《史记秦始皇本纪》记载的“朝鲜”地理位置
2024-11-20 15:05
《史记秦始皇本纪》记载的“朝鲜”地理位置
国家博物馆藏“箕子朝鲜”器:“匽”侯盂。
2024-11-17 15:15
国家博物馆藏“箕子朝鲜”器:“匽”侯盂。
青铜器学考古资料篇:西周相关考古资料概要
2024-11-16 16:56
青铜器学考古资料篇:西周相关考古资料概要
中国古代青铜器学知识:各型圆鼎纹饰特征
2024-11-15 15:46
中国古代青铜器学知识:各型圆鼎纹饰特征
有适合初学者系统学习古代青铜器的书籍吗?
2024-11-12 13:09
有适合初学者系统学习古代青铜器的书籍吗?
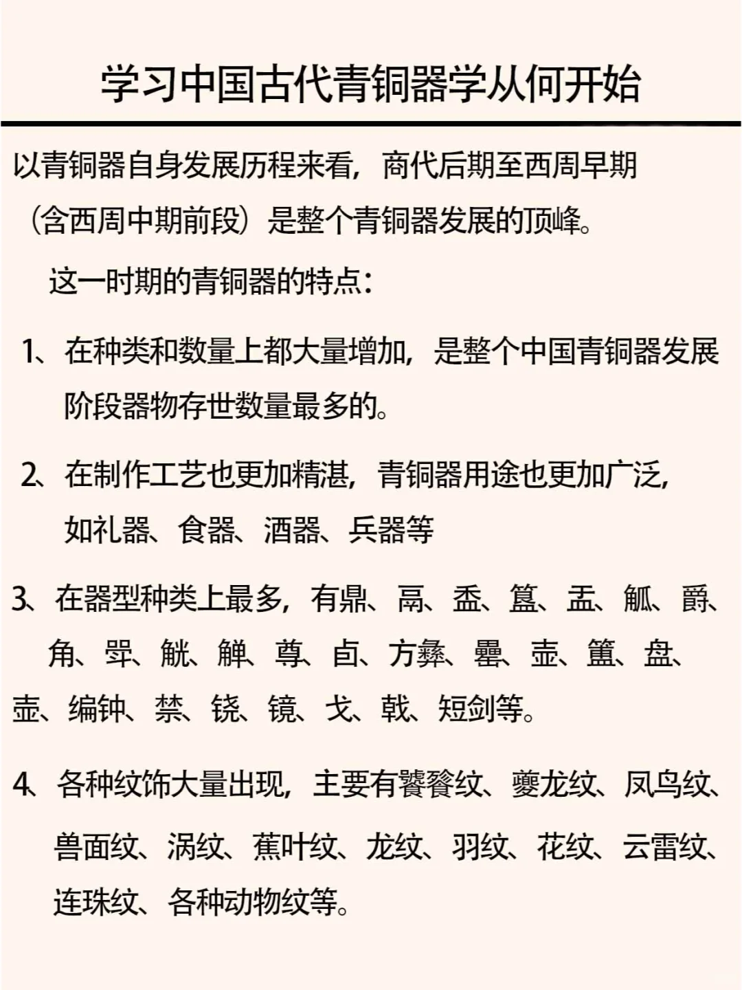
学习中国古代青铜器从何开始:“标准器群”
2024-11-09 13:49
学习中国古代青铜器从何开始:“标准器群”
辽宁省博物馆藏“箕子朝鲜”器:㠱侯方鼎。
2024-11-07 18:08
辽宁省博物馆藏“箕子朝鲜”器:㠱侯方鼎。
中国古代青铜器学知识:什么是“标准器”。
2024-11-06 18:11
中国古代青铜器学知识:什么是“标准器”。
辽宁省博物馆藏“箕子朝鲜”器:叔尹方鼎二
2024-11-05 23:10
辽宁省博物馆藏“箕子朝鲜”器:叔尹方鼎二
辽宁省博物馆藏“箕子朝鲜”器:叔尹方鼎。
2024-11-04 23:12
辽宁省博物馆藏“箕子朝鲜”器:叔尹方鼎。
第一页
下一页
作者信息
商周考古青铜器
感谢大家的关注
分类: 历史
热门分类
推荐
热榜
军事
NBA
体育
社会
明星八卦
娱乐
财经
科技
汽车
历史
国际
游戏
动漫
公益
搞笑
商业
互联网
数码
国际足球
房产
家居
时尚
科学探索
职场
育儿
股票
教育
影视
情感
热点
中国军情
武器
中国南海
中国足球
亚洲杯
科比
综合体育
CBA
投资
楼市
大咖秀
外汇
创业
风口
SUV
豪车
概念车
优惠
新能源
美国
欧洲
朝日韩
俄罗斯
孕期
街拍
恋爱攻略
婚姻
正能量