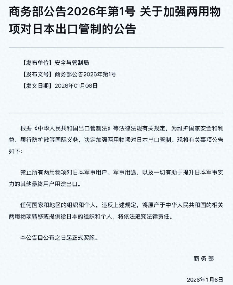
1月6日,我商务部发布公告,加强两用物项对日本出口管制。
这项重磅措施迅速引发中日两国网民关注,我国网民欢呼雀跃,双手支持商务部对日本的反制行动。

商务部公告
毫无疑问,两用物项出口管制一定会给日本经济造成重大影响,是对日本打出的一记重拳。
对于中方的反制措施,日本民众是怎么看的呢?
原本我以为日本网民会感到担心和害怕,结果完全相反,他们竟然比我们还高兴,简直倒反天罡。
我商务部的公告发出后,雅虎日本的网页上出现了很多相关评论,大部分都是不在乎管制的留言,甚至认为这是好事。
一些日本网民认为,中方加强两用物项的管制后,日本的相关产业将会迎来难得的发展机会,只要政府加大投资和扶持力度,不仅可以创造大量就业岗位,还可以促进日本经济增长。

还有人建议日本政府抓住这次难得的机会与中国脱钩,并且清零与中国的贸易,转而用日本国产替代中国进口产品,这样一来,日本将成为能生产大多数工业品的全能型国家。
这就是日本人的认知,怪不得敢挑衅我们,真以为自己什么都行,什么都搞得定,离了谁都可以。
日本这个岛国本来就是资源匮乏,原材料大多数依赖进口,没有原材料,技术再先进也白搭,日本拿什么替代中国产品?

日本网民评论
这次列入出口管制的物项高达一千多种,这么大范围的产品涵盖了几乎军民两用的所有方面,日本想全身而退谈何容易。
更重要的是,对于日本来说,时间不等人,在经济举步维艰、物价飞涨、民众生活水平大幅倒退的情况下,如果因此出现经济危机,日本国内还能保持稳定吗?恐怕很难。
即便局面已经这样了,还有不少日本人自嗨,有人表示美国不会坐视不管,他们一定会出手帮助日本。
你看看,依赖型人格就是这样,依赖惯了就认为总有人会解救他,还在做白日梦。

图片来源于网络
对于日本这个国家一定要狠狠打击,不能给他任何一点希望,如果你打不痛他,他没有任何感觉。
最好的结局就是:一个贫穷落后的日本才是好日本。
评论列表